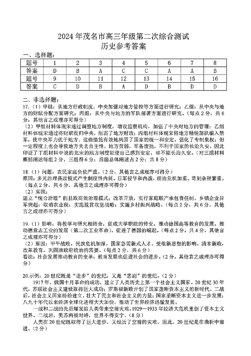
当前位置:首页>文档>2024年茂名市高三年级第二次综合测试历史答案_2024年4月_01按日期_15号_2024届广东省茂名高三年级第二次综合测试_2024年茂名市高三年级第二次综合测试历史

2024年茂名市高三年级第二次综合测试历史答案_2024年4月_01按日期_15号_2024届广东省茂名高三年级第二次综合测试_2024年茂名市高三年级第二次综合测试历史

  • 2026-03-22 02:17:47 2026-02-14 06:57:35

文档预览

2024年茂名市高三年级第二次综合测试历史答案_2024年4月_01按日期_15号_2024届广东省茂名高三年级第二次综合测试_2024年茂名市高三年级第二次综合测试历史

文档信息

文档格式
pdf
文档大小
1.313 MB
文档页数
1 页
上传时间
2026-02-14 06:57:35