文档
办公文件
生活文档
学习资料
当前位置:
首页
>
文档
>河南五市政治试题答案_2024年4月_01按日期_30号_2024届河南省五市高三第二次联考_2024届河南省五市高三下学期二模文科综合
河南五市政治试题答案_2024年4月_01按日期_30号_2024届河南省五市高三第二次联考_2024届河南省五市高三下学期二模文科综合
2026-03-20 06:45:02
2026-02-17 07:44:46
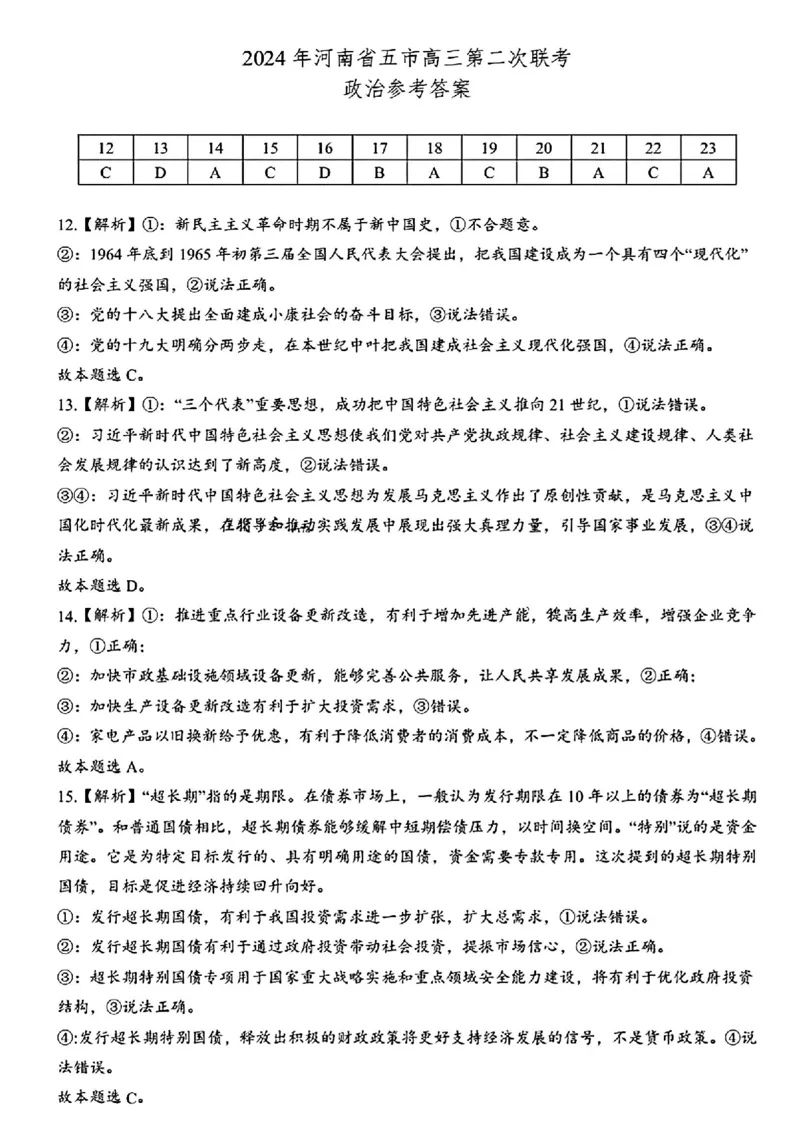
文档预览
文档信息
文档格式
pdf
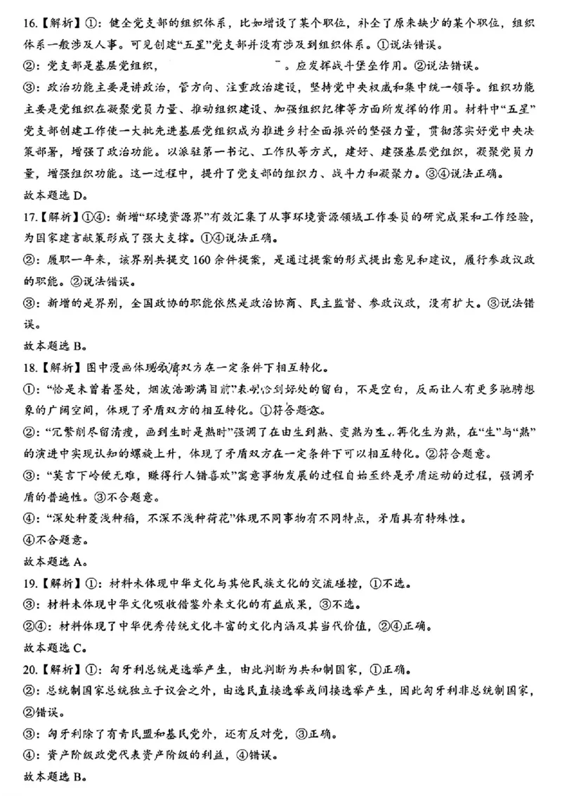
文档大小
1.715 MB
文档页数
4 页
上传时间
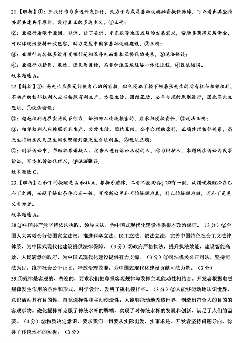
2026-02-17 07:44:46
下载文档
本文档来自网络内容,如有侵犯您的权益请联系我们删除,联系邮箱:wyl860211@qq.com。
上一篇
河南五市二模语文试题答案_2024年4月_01按日期_30号_2024届河南省五市高三第二次联考_2024届河南省五市高三下学期二模语文
下一篇
河南省2024届普通高等学校招生全国统一考试青桐鸣2月大联考文综(1)_2024年2月_022月合集_2024届河南省普通高等学校招生全国统一考试青桐鸣2月大联考
最新文档
专题11.4三角形的外角(十大题型)(举一反三)(人教版)(教师版)_初中数学_八年级数学上册(人教版)_母题专项-U66_2025版
2023届高考英语二轮复习阅读理解阅读七选五完形填空分类综合训练(含答案)(2)_03高考英语_通用版(老高考)复习资料_2023年复习资料_二轮复习
2023届高考英语二轮复习阅读理解阅读七选五完形填空书面表达分类综合训练(含答案)(1)_03高考英语_通用版(老高考)复习资料_2023年复习资料_二轮复习
2023届高考英语二轮复习阅读理解强化100题(9)(含解析)_03高考英语_新高考复习资料_2023年新高考资料_二轮复习_2023届新高考英语二轮复习阅读理解强化100题(含解析)
专题11.4三角形的外角(十大题型)(举一反三)(人教版)(学生版)_初中数学_八年级数学上册(人教版)_母题专项-U66_2025版
2023届高考英语二轮复习阅读理解强化100题(7)(含解析)_03高考英语_新高考复习资料_2023年新高考资料_二轮复习_2023届新高考英语二轮复习阅读理解强化100题(含解析)
专题11.4三角形三条重要线段(精选精练)(专项练习)-(人教版)_初中数学_八年级数学上册(人教版)_专题突破练习-V4_2025版
2023届高考英语二轮复习阅读理解强化100题(10)(含解析)_03高考英语_新高考复习资料_2023年新高考资料_二轮复习_2023届新高考英语二轮复习阅读理解强化100题(含解析)
苏教版6a_26春四年级上下册人教版_四上英语合集人教版PEP英语四年级上册新教材(教学视频+课件+动画+音频+练习+教案)_17练习资料_小学英语(预习复习资料大礼包)_《预习卡》
2023届高考英语二轮复习读后续写课堂学案汪星人与喵星人_03高考英语_新高考复习资料_2023年新高考资料_二轮复习_读后续写2023届高考英语二轮复习 课堂讲义+学案
热门文档
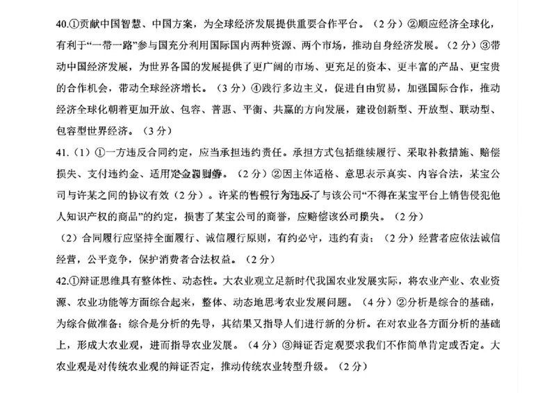
专题11.3多边形及其内角和(11个考点1个易错点)(题型专练+易错精炼)(教师版)_初中数学_八年级数学上册(人教版)_知识解读与题型专练-V14_2025版
2023届高考英语二轮复习读后续写课堂学案做人与做事生活趣事欢声笑语篇_03高考英语_新高考复习资料_2023年新高考资料_二轮复习_读后续写2023届高考英语二轮复习 课堂讲义+学案
苏教版5a_26春四年级上下册人教版_四上英语合集人教版PEP英语四年级上册新教材(教学视频+课件+动画+音频+练习+教案)_17练习资料_小学英语(预习复习资料大礼包)_《预习卡》
2023届高考英语二轮复习语法精练100题之状语从句(2)_03高考英语_新高考复习资料_2023年新高考资料_二轮复习_2023届高考二轮英语专题复习(含解析)
2023届高考英语二轮复习语法精练100题之动词时态语态(3)_03高考英语_新高考复习资料_2023年新高考资料_二轮复习_2023届高考二轮英语专题复习(含解析)
专题11.3多边形及其内角和(11个考点1个易错点)(题型专练+易错精炼)(学生版)_初中数学_八年级数学上册(人教版)_知识解读与题型专练-V14_2025版
苏教版4a_26春四年级上下册人教版_四上英语合集人教版PEP英语四年级上册新教材(教学视频+课件+动画+音频+练习+教案)_17练习资料_小学英语(预习复习资料大礼包)_《预习卡》
2023届高考英语二轮复习语法提分练习:动词之时态、语态、语气(含答案)_03高考英语_新高考复习资料_2023年新高考资料_二轮复习_2023届高考二轮英语专题复习(含解析)
专题11.3与三角形有关的线段(三角形的边)(分层练习)(提升练)-(人教版)_初中数学_八年级数学上册(人教版)_专题突破练习-V4_2024版
2023届高考英语二轮复习语法填空专练(三)(有答案)_03高考英语_新高考复习资料_2023年新高考资料_二轮复习_2023届高考二轮英语专题复习(含解析)
随机文档
苏教版3a_26春四年级上下册人教版_四上英语合集人教版PEP英语四年级上册新教材(教学视频+课件+动画+音频+练习+教案)_17练习资料_小学英语(预习复习资料大礼包)_《预习卡》
2023届高考英语一轮复习备考阅读理解完形填空书面表达分类综合训练(含答案)_03高考英语_通用版(老高考)复习资料_2023年复习资料_二轮复习
专题11.3三角形(压轴题综合测试卷)(人教版)(教师版)_初中数学_八年级数学上册(人教版)_压轴题专项-V5_2025版
苏教版2a_26春四年级上下册人教版_四上英语合集人教版PEP英语四年级上册新教材(教学视频+课件+动画+音频+练习+教案)_17练习资料_小学英语(预习复习资料大礼包)_《预习卡》
苏教版1a_26春四年级上下册人教版_四上英语合集人教版PEP英语四年级上册新教材(教学视频+课件+动画+音频+练习+教案)_17练习资料_小学英语(预习复习资料大礼包)_《预习卡》
专题11.3三角形章节培优检测卷(教师版)_初中数学_八年级数学上册(人教版)_重难点专题提优-V8_2024版
素养提升手册(预习卡+课时练)6上_26春四年级上下册人教版_四上英语合集人教版PEP英语四年级上册新教材(教学视频+课件+动画+音频+练习+教案)_17练习资料_《预习卡》_1-6上册
2023届高考历史考点剖析专题卷专题十改革开放与社会主义现代化建设新时期(Word版含解析)_07高考历史_通用版(老高考)复习资料_2023年复习资料
2023届高考历史考点剖析专题卷专题十四资本主义制度的确立(Word版含解析)_07高考历史_通用版(老高考)复习资料_2023年复习资料_通用版2023届高考历史考点剖析专题卷
专题11.3三角形的外角(十大题型)(举一反三)(人教版)(学生版)_初中数学_八年级数学上册(人教版)_母题专项-U66_2023版