文档
办公文件
生活文档
学习资料
当前位置:
首页
>
文档
>湖北八市政治答案-1_2024年3月_013月合集_2024届湖北省八市联考八市高三(3月)联考_2024年湖北省八市联考八市高三(3月)联考政治
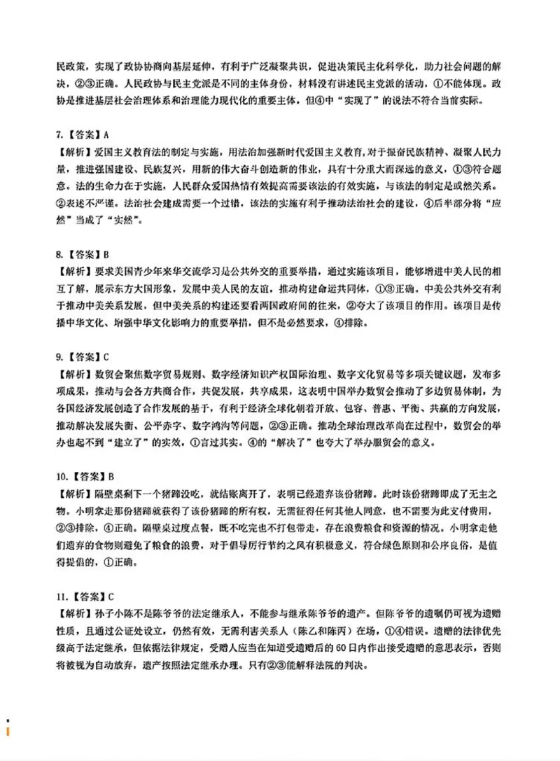
湖北八市政治答案-1_2024年3月_013月合集_2024届湖北省八市联考八市高三(3月)联考_2024年湖北省八市联考八市高三(3月)联考政治
2026-03-26 03:18:48
2026-02-17 12:27:13
文档预览
文档信息
文档格式
pdf
文档大小
1.410 MB
文档页数
4 页
上传时间
2026-02-17 12:27:13
下载文档
本文档来自网络内容,如有侵犯您的权益请联系我们删除,联系邮箱:wyl860211@qq.com。
上一篇
湖北八市地理试卷_2024年3月_013月合集_2024届湖北省八市联考八市高三(3月)联考_2024年湖北省八市联考八市高三(3月)联考地理
下一篇
湖北八市日语答案_2024年3月_013月合集_2024届湖北省八市联考八市高三(3月)联考_2024年湖北省八市联考八市高三(3月)联考日语
最新文档
3年级上册(Unit1-6全套知识梳理)_26春四年级上下册人教版_四上英语合集人教版PEP英语四年级上册新教材(教学视频+课件+动画+音频+练习+教案)_17练习资料_《考点梳理手册》
3下_26春四年级上下册人教版_四上英语合集人教版PEP英语四年级上册新教材(教学视频+课件+动画+音频+练习+教案)_16教师用书_小学英语_人教精通版小学英语(三起点)
3上答案_26春四年级上下册人教版_四上英语合集人教版PEP英语四年级上册新教材(教学视频+课件+动画+音频+练习+教案)_17练习资料_小学英语(预习复习资料大礼包)_《剑桥JOININ版》
3Unit3PartAWhattoolshelpuslearn_Unit3Learningbetter(第二课时)_课后练习2_26春四年级上下册人教版_四上英语合集人教版PEP英语四年级上册新教材(教学视频+课件+动画+音频+练习+教案)
3Unit3PartAWhattoolshelpuslearn_Unit3Learningbetter(第二课时)_教学设计2_26春四年级上下册人教版_四上英语合集人教版PEP英语四年级上册新教材(教学视频+课件+动画+音频+练习+教案)
3Unit3PartAWhattoolshelpuslearn_Unit3Learningbetter(第二课时)_学习任务单2_26春四年级上下册人教版_19同步教案课件_人教pep3_小学英语PEP智慧教育课件(3上,3-6下)_Unit3Learningbetter
3Unit3PartAWhattoolshelpuslearn_Unit3Learningbetter(第三课时)_课后练习3_26春四年级上下册人教版_四上英语合集人教版PEP英语四年级上册新教材(教学视频+课件+动画+音频+练习+教案)
3Unit3PartAWhattoolshelpuslearn_Unit3Learningbetter(第三课时)_教学设计3_26春四年级上下册人教版_四上英语合集人教版PEP英语四年级上册新教材(教学视频+课件+动画+音频+练习+教案)
3Unit3PartAWhattoolshelpuslearn_Unit3Learningbetter(第三课时)_学习任务单3_26春四年级上下册人教版_19同步教案课件_人教pep3_小学英语PEP智慧教育课件(3上,3-6下)_Unit3Learningbetter
3Unit3PartAWhattoolshelpuslearn_Unit3Learningbetter(第一课时)_课后练习1_26春四年级上下册人教版_四上英语合集人教版PEP英语四年级上册新教材(教学视频+课件+动画+音频+练习+教案)
热门文档
3Unit3PartAWhattoolshelpuslearn_Unit3Learningbetter(第一课时)_教学设计1_26春四年级上下册人教版_四上英语合集人教版PEP英语四年级上册新教材(教学视频+课件+动画+音频+练习+教案)
3Unit3PartAWhattoolshelpuslearn_Unit3Learningbetter(第一课时)_学习任务单1_26春四年级上下册人教版_19同步教案课件_人教pep3_小学英语PEP智慧教育课件(3上,3-6下)_Unit3Learningbetter
3Unit2Teachers’DayPartA_国家课_课后练习_26春四年级上下册人教版_四上英语合集人教版PEP英语四年级上册新教材(教学视频+课件+动画+音频+练习+教案)_17练习资料_《小学英语》
3Unit2Teachers’DayPartA_国家课_学习任务单_26春四年级上下册人教版_四上英语合集人教版PEP英语四年级上册新教材(教学视频+课件+动画+音频+练习+教案)_17练习资料_《小学英语》
3Unit2PhysicalExercisesPartA_国家课_课后练习_26春四年级上下册人教版_四上英语合集人教版PEP英语四年级上册新教材(教学视频+课件+动画+音频+练习+教案)_17练习资料_《小学英语》
3Unit2PhysicalExercisesPartA_国家课_学习任务单_26春四年级上下册人教版_四上英语合集人教版PEP英语四年级上册新教材(教学视频+课件+动画+音频+练习+教案)_17练习资料_《小学英语》
3Unit2PartAHowdowedescribethings_Unit2Expressingyourself(第二课时)_课后练习2_26春四年级上下册人教版_19同步教案课件_人教pep3_小学英语PEP智慧教育课件(3上,3-6下)_Unit2Expressingyourself
3Unit2PartAHowdowedescribethings_Unit2Expressingyourself(第二课时)_教学设计2_26春四年级上下册人教版_19同步教案课件_人教pep3_小学英语PEP单独教案(3-6年级上下册)_3-6下册_Unit2
3Unit2PartAHowdowedescribethings_Unit2Expressingyourself(第二课时)_学习任务单2_26春四年级上下册人教版_19同步教案课件_人教pep3_小学英语PEP智慧教育课件(3上,3-6下)_Unit2Expressingyourself
3Unit2PartAHowdowedescribethings_Unit2Expressingyourself(第三课时)_课后练习3_26春四年级上下册人教版_19同步教案课件_人教pep3_小学英语PEP智慧教育课件(3上,3-6下)_Unit2Expressingyourself
随机文档
3Unit2PartAHowdowedescribethings_Unit2Expressingyourself(第三课时)_教学设计3_26春四年级上下册人教版_19同步教案课件_人教pep3_小学英语PEP单独教案(3-6年级上下册)_3-6下册_Unit2
3Unit2PartAHowdowedescribethings_Unit2Expressingyourself(第三课时)_学习任务单3_26春四年级上下册人教版_19同步教案课件_人教pep3_小学英语PEP智慧教育课件(3上,3-6下)_Unit2Expressingyourself
3Unit2PartAHowdowedescribethings_Unit2Expressingyourself(第一课时)_课后练习1_26春四年级上下册人教版_19同步教案课件_人教pep3_小学英语PEP智慧教育课件(3上,3-6下)_Unit2Expressingyourself
3Unit2PartAHowdowedescribethings_Unit2Expressingyourself(第一课时)_教学设计1_26春四年级上下册人教版_19同步教案课件_人教pep3_小学英语PEP单独教案(3-6年级上下册)_3-6下册_Unit2
3Unit2PartAHowdowedescribethings_Unit2Expressingyourself(第一课时)_学习任务单1_26春四年级上下册人教版_19同步教案课件_人教pep3_小学英语PEP智慧教育课件(3上,3-6下)_Unit2Expressingyourself
3Unit2OurSchoolPartA_国家课_课后练习_26春四年级上下册人教版_四上英语合集人教版PEP英语四年级上册新教材(教学视频+课件+动画+音频+练习+教案)_17练习资料_《小学英语》
3Unit2OurSchoolPartA_国家课_学习任务单_26春四年级上下册人教版_四上英语合集人教版PEP英语四年级上册新教材(教学视频+课件+动画+音频+练习+教案)_17练习资料_《小学英语》
3Unit2KatiealwaysgetsupearlyLesson1_国家课_课后练习_26春四年级上下册人教版_四上英语合集人教版PEP英语四年级上册新教材(教学视频+课件+动画+音频+练习+教案)_17练习资料
3Unit2KatiealwaysgetsupearlyLesson1_国家课_学习任务单_26春四年级上下册人教版_四上英语合集人教版PEP英语四年级上册新教材(教学视频+课件+动画+音频+练习+教案)_17练习资料
3Unit2It'sacircleLesson1_国家课_课后练习_26春四年级上下册人教版_四上英语合集人教版PEP英语四年级上册新教材(教学视频+课件+动画+音频+练习+教案)_17练习资料_《小学英语》