当前位置:首页>文档>2026年全国中考语文一轮复习讲义:古诗文阅读之(文言句子翻译)(全国适用)(原卷)_02中考总复习(2026版更新中)_01-语文-中考总复习_2026年中考复习(更新中)

2026年全国中考语文一轮复习讲义:古诗文阅读之(文言句子翻译)(全国适用)(原卷)_02中考总复习(2026版更新中)_01-语文-中考总复习_2026年中考复习(更新中)

  • 2026-04-09 06:33:18 2026-03-02 09:01:43

文档预览

2026年全国中考语文一轮复习讲义:古诗文阅读之(文言句子翻译)(全国适用)(原卷)_02中考总复习(2026版更新中)_01-语文-中考总复习_2026年中考复习(更新中)
2026年全国中考语文一轮复习讲义:古诗文阅读之(文言句子翻译)(全国适用)(原卷)_02中考总复习(2026版更新中)_01-语文-中考总复习_2026年中考复习(更新中)
2026年全国中考语文一轮复习讲义:古诗文阅读之(文言句子翻译)(全国适用)(原卷)_02中考总复习(2026版更新中)_01-语文-中考总复习_2026年中考复习(更新中)
2026年全国中考语文一轮复习讲义:古诗文阅读之(文言句子翻译)(全国适用)(原卷)_02中考总复习(2026版更新中)_01-语文-中考总复习_2026年中考复习(更新中)
2026年全国中考语文一轮复习讲义:古诗文阅读之(文言句子翻译)(全国适用)(原卷)_02中考总复习(2026版更新中)_01-语文-中考总复习_2026年中考复习(更新中)
2026年全国中考语文一轮复习讲义:古诗文阅读之(文言句子翻译)(全国适用)(原卷)_02中考总复习(2026版更新中)_01-语文-中考总复习_2026年中考复习(更新中)
2026年全国中考语文一轮复习讲义:古诗文阅读之(文言句子翻译)(全国适用)(原卷)_02中考总复习(2026版更新中)_01-语文-中考总复习_2026年中考复习(更新中)
2026年全国中考语文一轮复习讲义:古诗文阅读之(文言句子翻译)(全国适用)(原卷)_02中考总复习(2026版更新中)_01-语文-中考总复习_2026年中考复习(更新中)
2026年全国中考语文一轮复习讲义:古诗文阅读之(文言句子翻译)(全国适用)(原卷)_02中考总复习(2026版更新中)_01-语文-中考总复习_2026年中考复习(更新中)

文档信息

文档格式
docx
文档大小
0.056 MB
文档页数
9 页
上传时间
2026-03-02 09:01:43

文档内容

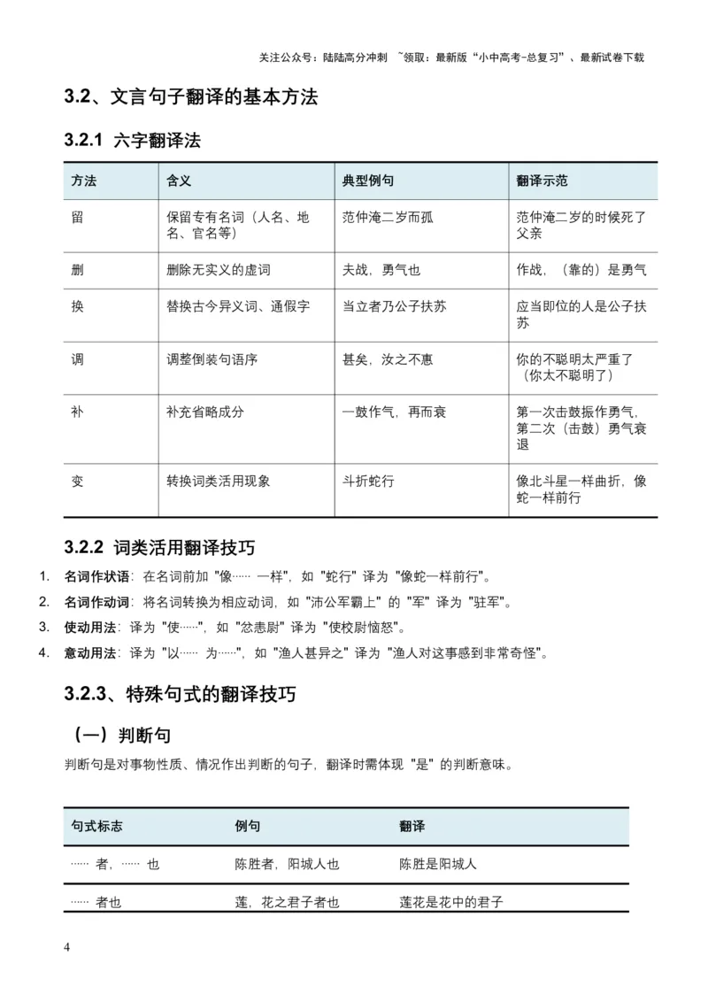
关注公众号:陆陆高分冲刺 ~领取:最新版“小中高考-总复习”、最新试卷下载 2026 年全国中考语文一轮复习讲义: 古诗文阅读之(文言句子翻译)(全国适用) 一、复习目标 1.掌握文言句子翻译 “信、达、雅” 三原则,能准确还原古今词义、语法差异,避免 望文生义;2. 熟练运用 “留、删、换、调、补、贯” 六种翻译方法,精准处理通假 字、古今异义、词类活用、特殊句式(判断句、被动句、倒装句、省略句)等考点;3. 结合语境理解句子深层含义,兼顾文化常识(如官职、礼仪)对翻译的影响;4. 针对近 5 年中考高频易错点(如虚词 “之”“其” 用法、省略成分补全)形成解题思维,确 保翻译的完整性与准确性,达到中考评分标准(关键词译对、句意通顺),且能覆盖 2022 版课标规定的初中课内 32 篇文言文核心句子。 二、命题趋势(近 5 年中考命题趋势) 2.1 命题思路 语境化导向:从 “孤立句翻译” 转向 “结合文本语境翻译”,要求考生联系上下文理解句意 (如 2025 年多省真题需结合人物行为、情节逻辑推断词义); 素养融合:融入文化传承与理解素养,涉及古代礼仪、官职、生活习俗的句子占比提升(如 2023-2025 年真题中 “太学”“致仕”“烽火” 等文化相关词汇翻译频次增加); 分层考查:基础题(课内重点句)与提升题(课外迁移句)结合, 基础题占 60%-70 %,侧重教材 32 篇篇目(如《论语》《桃花源记》)的核心句子,提升题侧重课外浅易文言文,考查知识迁移 能力。 2.2 考查重点 1. 核心实词:聚焦多义实词(如 “兵”“顾”“属”)、古今异义(如 “走”“妻子”“交 通”)、词类活用(名词作动词、使动用法等),2025 年真题中此类考点占翻译分值的 40%-50%; 2. 关键虚词:高频虚词 “之”“其”“以”“于”“为” 的用法翻译,尤其关注虚词在句中的语 法功能(如结构助词、代词、介词);2025 年真题中此类考点占翻译分值的 20%-30%; 3. 特殊句式:判断句(“…… 者,…… 也”)、被动句(“为…… 所……”)、倒装句(宾语前 置、状语后置)、省略句(省略主语、宾语、介词)的还原翻译,近 5 年各省真题中特殊句式考查 覆盖率达 100%;2025 年真题中此类考点占翻译分值的 20%-30%; 1关注公众号:陆陆高分冲刺 ~领取:最新版“小中高考-总复习”、最新试卷下载 4. 句意完整性:避免漏译关键成分(如省略的主语、宾语),确保翻译后句子逻辑通顺,符合现代 汉语表达习惯。 古诗文阅读之文言句子翻译题型中考占比 特殊句式; 30% 核心实词; 45% 关键虚词; 25% 备注: 近 5 年各省真题中特殊句式考查覆盖率达 100 %; 2.3 真题举例(2025 年) 1. 核心实词 (2025・湖北卷)翻译句子:“肉食者鄙,未能 翻译:当权者目光短浅,不能进行深远谋划。 远谋。”(《曹刿论战》) 得分点:“肉食者” 译对(1 分),“鄙” 译对(1 ❖ 分),“远谋” 译对(1 分),共 3 分。 真题解析: 易错点:误将 “鄙” 译为 “卑鄙”(古今异义混 关键词:“肉食者”(指当权者,古今异义,不 淆);漏译 “远谋”(导致动作含义缺失);“未 可译为 “吃肉的人”)、“鄙”(目光短浅,形 能” 的否定含义随 “远谋” 译对自然体现,无需单 容词,不可译为 “卑鄙”)、“远谋”(深远谋 独设分(中考评分以核心名词、形容词、动词为 划,核心动词短语)。 得分关键)。 2. 特殊句式+关键虚词 翻译:那溪岸的形状像狗的牙齿一样交错不齐,不 (2025・山东卷)翻译句子:“其岸势犬牙差 2关注公众号:陆陆高分冲刺 ~领取:最新版“小中高考-总复习”、最新试卷下载 知道它的源头在哪里。 互,不可知其源。”(《小石潭记》) 得分点:“犬牙” 活用译出(1 分),“差互” 译对 ❖ 真题解析: (1 分),“其源” 指代明确(1 分),共 3 分。 易错点:未体现 “犬牙” 的名词作状语用法,直接 关键词:“其”(那,指示代词)、“犬 译为 “犬牙”,导致语法错误。 牙”(像狗的牙齿一样,名词作状语,需体现活 用)、“差互”(交错不齐)、“源”(源 头)。 3. 核心实词+句意完整性 翻译:如果没有这样的人,我同谁一道呢? (2025・江苏卷)翻译句子:“微斯人,吾谁与 归?”(《岳阳楼记》) 得分点:“微” 译对(1 分),宾语前置语序调整正 确(1 分),“归” 译对(1 分),共 3 分。 ❖ 真题解析: 易错点:未识别 “吾谁与归” 的宾语前置句式,直 接译为 “我谁和归依”,语序混乱。 关键词:“微”(如果没有,表假设)、“斯 人”(这样的人)、“吾谁与归”(宾语前置, 正常语序为 “吾与谁归”,“归” 译为 “归 依”)。 三、知识梳理 3.1 翻译原则 文言句子翻译是中考古诗文阅读的核心考点,其本质是将古代汉语准确转换为现代汉语。中考评分 标准特别强调 "信、达、雅" 的翻译原则,其中 "信"(忠实原文)和 "达"(通顺规范)是得分关 键,"雅"(文采优美)为加分项。具体要求如下: 原则 含义 中考要求 信 忠实原文,不增删、歪曲词义 核心要求,漏译、误译关键词直接扣分 达 译文通顺,符合现代汉语表达习惯 避免文言句式直译导致的语序混乱(如 倒装句需调整语序) 雅 语言规范、简洁,兼顾文化内涵 对含文化常识的词语(如 “社稷”“布 衣”)需准确译出其象征义 3关注公众号:陆陆高分冲刺 ~领取:最新版“小中高考-总复习”、最新试卷下载 3.2、文言句子翻译的基本方法 3.2.1 六字翻译法 方法 含义 典型例句 翻译示范 留 保留专有名词(人名、地 范仲淹二岁而孤 范仲淹二岁的时候死了 名、官名等) 父亲 删 删除无实义的虚词 夫战,勇气也 作战,(靠的)是勇气 换 替换古今异义词、通假字 当立者乃公子扶苏 应当即位的人是公子扶 苏 调 调整倒装句语序 甚矣,汝之不惠 你的不聪明太严重了 (你太不聪明了) 补 补充省略成分 一鼓作气,再而衰 第一次击鼓振作勇气, 第二次(击鼓)勇气衰 退 变 转换词类活用现象 斗折蛇行 像北斗星一样曲折,像 蛇一样前行 3.2.2 词类活用翻译技巧 1. 名词作状语:在名词前加 "像…… 一样",如 "蛇行" 译为 "像蛇一样前行"。 2. 名词作动词:将名词转换为相应动词,如 "沛公军霸上" 的 "军" 译为 "驻军"。 3. 使动用法:译为 "使……",如 "忿恚尉" 译为 "使校尉恼怒"。 4. 意动用法:译为 "以…… 为……",如 "渔人甚异之" 译为 "渔人对这事感到非常奇怪"。 3.2.3、特殊句式的翻译技巧 (一)判断句 判断句是对事物性质、情况作出判断的句子,翻译时需体现 "是" 的判断意味。 句式标志 例句 翻译 …… 者,…… 也 陈胜者,阳城人也 陈胜是阳城人 …… 者也 莲,花之君子者也 莲花是花中的君子 4关注公众号:陆陆高分冲刺 ~领取:最新版“小中高考-总复习”、最新试卷下载 …… 也 此则岳阳楼之大观也 这就是岳阳楼的雄伟景象 为 中峨冠而多髯者为东坡 中间戴高帽多胡须的人是苏东坡 乃 / 则 / 皆 当立者乃公子扶苏 应当即位的人是公子扶苏 非(否定判断) 城非不高也 城墙不是不高 (二)倒装句 倒装句需调整为现代汉语的正常语序后再翻译: 1. 宾语前置: ◦ 例句:"何陋之有?"(《陋室铭》) ◦ 翻译:调整为 "有何陋?" 译为 "有什么简陋的呢?" 2. 状语后置: ◦ 例句:"战于长勺"(《曹刿论战》) ◦ 翻译:调整为 "于长勺战" 译为 "在长勺作战" 3. 定语后置: ◦ 例句:"马之千里者"(《马说》) ◦ 翻译:调整为 "千里之马" 译为 "日行千里的马" (三)被动句 被动句需体现 "被" 的含义: 1. "为" 字式: ◦ 例句:"山峦为晴雪所洗"(《满井游记》) ◦ 翻译:山峦被晴天的积雪洗过 1. "于" 字式: ◦ 例句:"受制于人" ◦ 翻译:被别人控制 1. 无标志被动: ◦ 例句:"帝感其诚"(《愚公移山》) ◦ 翻译:天帝被他的诚心感动 (四)省略句 5关注公众号:陆陆高分冲刺 ~领取:最新版“小中高考-总复习”、最新试卷下载 省略句需补全省略的成分后再翻译: 省略类型 例句 补全后 翻译 省略主语 ( )既出,得其船 (渔人)既出,得其船 渔人出来后,找到了他 的船 省略谓语 一鼓作气,再( )而 一鼓作气,再(鼓)而 第一次击鼓振作勇气, 衰 衰 第二次击鼓勇气衰退 省略宾语 便要( )还家 便要(渔人)还家 便邀请渔人回家 省略介词 场主积薪( )其中 场主积薪(于)其中 场主在里面堆积柴草 3.2.4、中考高频易错点警示 1. 古今异义词辨析: ◦ 走:古义为 "跑",今义为 "行走" ◦ 汤:古义为 "热水",今义为 "菜汤" ◦ 卑鄙:古义为 "身份低微,见识短浅",今义为 "品行恶劣" 2. 多义词辨析: ◦ "是":在 "是日也" 中为指示代词 "这";在 "不知木兰是女郎" 中为判断动词 "是" ◦ "闻":在 "闻鸡起舞" 中为 "听到";在 "村中闻有此人" 中为 "听说" 3. 否定词用法: ◦ 非:表否定判断,"非若是也" 译为 "不是这样" ◦ 弗:表否定,"弗敢专也" 译为 "不敢独自享用" ◦ 毋 / 勿:表禁止,"勿施于人" 译为 "不要施加给别人" ◦ 未:表动作未发生,"未果" 译为 "没有实现" 3.2.5、翻译实战步骤 1.通读全文:把握文章主旨和上下文语境,如翻译《祖逖闻鸡起舞》需结合其北伐背景理解 "击楫而 誓" 的豪情。 2.逐句分析:识别特殊句式和词类活用现象,标出得分关键词。 3.准确翻译:运用六字翻译法,先直译主干,再调整语序和补充成分。 4.校验核对:检查是否符合 "信、达" 原则,尤其注意古今异义词和多义词的翻译准确性。 通过系统掌握以上翻译知识和技巧,结合课内文言文篇目反复练习,就能有效提升文言句子翻译的准 确率,为中考古诗文阅读打下坚实基础。 6关注公众号:陆陆高分冲刺 ~领取:最新版“小中高考-总复习”、最新试卷下载 四、复习策略 1.立足教材,夯实基础:梳理课内 32 篇文言文(2022 版课标规定篇目,如《论语》十二章、《孟 子》二章、《出师表》《桃花源记》等)的核心句子,标注高频实词、虚词、特殊句式,做到 “课 内句无死角”—— 近 5 年中考基础翻译题 80% 源自教材,需优先掌握课内关键句; 2. 分类突破,靶向训练:按 “实词翻译”“虚词翻译”“特殊句式翻译” 三类专项训练,每类聚焦 3-5 个 高频考点(如实词 “属”“易”“许”,虚词 “以”“于”,句式 “宾语前置”“省略句”),避免盲目刷题,例如 针对 “词类活用”,可集中训练 “名词作状语”“使动用法” 相关句子; 3. 结合语境,培养推断能力:选取课外浅易文言文(如《聊斋志异》选段、《资治通鉴》选段), 练习 “根据上下文推断词义”—— 如通过 “顾野有麦场”(《狼》)中 “顾” 的语境(看到麦 场的动作),推断其为 “回头看”,而非 “拜访”; 4. 错题归因,建立档案:将错题按 “实词误译”“虚词误判”“句式未调整”“语境推断错” 分类,标注错误 原因(如 “古今异义混淆”“未识别提宾标志”),定期复盘(建议每周 1 次),避免重复犯错,例如 将 “鄙” 误译为 “卑鄙” 的错题,归类为 “古今异义混淆”,补充同类例句(如 “先帝不以臣卑鄙”)强 化记忆。 五、提分技巧 1.圈画关键词,确保 “踩点得分”:翻译前先圈出句中高频考点(如多义实词、虚词、特殊句式标志 词),优先译对关键词 —— 如 2025 年真题 “其岸势犬牙差互”,圈出 “犬牙”(名词作状语)、“差 互”(交错不齐),确保这两个关键词译对,再梳理句意,避免因漏译关键词丢分; 2. “逐字对应 + 语序调整” 结合:对含特殊句式的句子,先逐字对应翻译(如 “吾谁与归” 先译 “我谁和归依”),再根据句式规则调整语序(“我同谁一道呢”),尤其注意状语后置句需将 “于 / 以 + 对象” 提前(如 “战于长勺” 译为 “在长勺作战”); 3. 补全省略成分,避免句意残缺:遇到 “无主语”“无宾语” 的句子,联系上下文补全,且补全内容需 贴合原文 —— 如 “便要还家”,根据前文 “见渔人”,补出主语 “桃花源中人”,宾语 “渔人”,译为 “(桃花源中人)便邀请(渔人)回家”,不随意添加无关内容(如不补 “村里的人”); 4. “验证法” 检查译文:翻译后对照原文,检查三点:①关键词是否译对(如 “微” 是否译为 “如 果没有”);②语序是否符合现代汉语习惯(如宾语前置是否调整);③是否漏译、增译(如 “数 谏” 不增译为 “多次劝谏秦始皇”),例如译完 “肉食者鄙” 后,验证 “鄙” 是否译为 “目 光短浅”,而非 “卑鄙”,确保译文忠实原文。 六、专项训练 (一)课内基础句翻译(15 道) 1. 学而时习之,不亦说乎?(《论语》十二章) 2. 吾日三省吾身:为人谋而不忠乎?(《论语》十二章) 3. 温故而知新,可以为师矣。(《论语》十二章) 4. 知之者不如好之者,好之者不如乐之者。(《论语》十二章) 5. 饭疏食,饮水,曲肱而枕之,乐亦在其中矣。(《论语》十二章) 6. 富贵不能淫,贫贱不能移,威武不能屈。(《孟子》二章) 7. 故天将降大任于是人也,必先苦其心志,劳其筋骨。(《孟子》二章) 8. 所以动心忍性,曾益其所不能。(《孟子》二章) 7关注公众号:陆陆高分冲刺 ~领取:最新版“小中高考-总复习”、最新试卷下载 9. 先帝不以臣卑鄙,猥自枉屈,三顾臣于草庐之中。(《出师表》) 10. 苟全性命于乱世,不求闻达于诸侯。(《出师表》) 11. 阡陌交通,鸡犬相闻。(《桃花源记》) 12. 便要还家,设酒杀鸡作食。(《桃花源记》) 13. 潭中鱼可百许头,皆若空游无所依。(《小石潭记》) 14. 不以物喜,不以己悲。(《岳阳楼记》) 15. 先天下之忧而忧,后天下之乐而乐。(《岳阳楼记》) (二)课外迁移句翻译(10 道) 1. 夫战,勇气也。一鼓作气,再而衰,三而竭。(《曹刿论战》课外延伸) 2. 虽有嘉肴,弗食,不知其旨也;虽有至道,弗学,不知其善也。(《虽有嘉肴》课外延伸) 3. 友人便怒曰:“非人哉!与人期行,相委而去。”(《陈太丘与友期行》课外延伸) 4. 康肃笑而遣之。(《卖油翁》课外延伸) 5. 汝心之固,固不可彻,曾不若孀妻弱子。(《愚公移山》课外延伸) 6. 尝趋百里外,从乡之先达执经叩问。(《送东阳马生序》课外延伸) 7. 天大寒,砚冰坚,手指不可屈伸,弗之怠。(《送东阳马生序》课外延伸) 8. 其业有不精,德有不成者,非天质之卑,则心不若余之专耳。(《送东阳马生序》课外延伸) 9. 醉翁之意不在酒,在乎山水之间也。(《醉翁亭记》课外延伸) 10. 人知从太守游而乐,而不知太守之乐其乐也。(《醉翁亭记》课外延伸) (三)含特殊句式的句子翻译(10 道) 1. (判断句)此则岳阳楼之大观也。(《岳阳楼记》) 2. (被动句)吴广素爱人,士卒多为用者。(《陈涉世家》) 3. (宾语前置)何陋之有?(《陋室铭》) 4. (宾语前置)宋何罪之有?(《公输》) 5. (状语后置)公与之乘,战于长勺。(《曹刿论战》) 6. (状语后置)皆以美于徐公。(《邹忌讽齐王纳谏》) 7. (省略句)扶苏以数谏故,上使外将兵。(《陈涉世家》,省略宾语 “之”) 8. (省略句)急湍甚箭,猛浪若奔。(《与朱元思书》,省略介词 “于”) 9. (使动用法 + 省略句)必先苦其心志,劳其筋骨。(《孟子》二章,省略主语 “天”) 10. (状语后置)不戚戚于贫贱,不汲汲于富贵。(《五柳先生传》) 8关注公众号:陆陆高分冲刺 ~领取:最新版“小中高考-总复习”、最新试卷下载 9