2026年一级建造师必背300句pdf免费领

本资料包含8科:经济、法规、管理、建筑、机电、市政、水利、公路。

扫下方二维码免费领取
2026年一级建造师必背300句完整版▼

免费领取,免费领取,免费领取
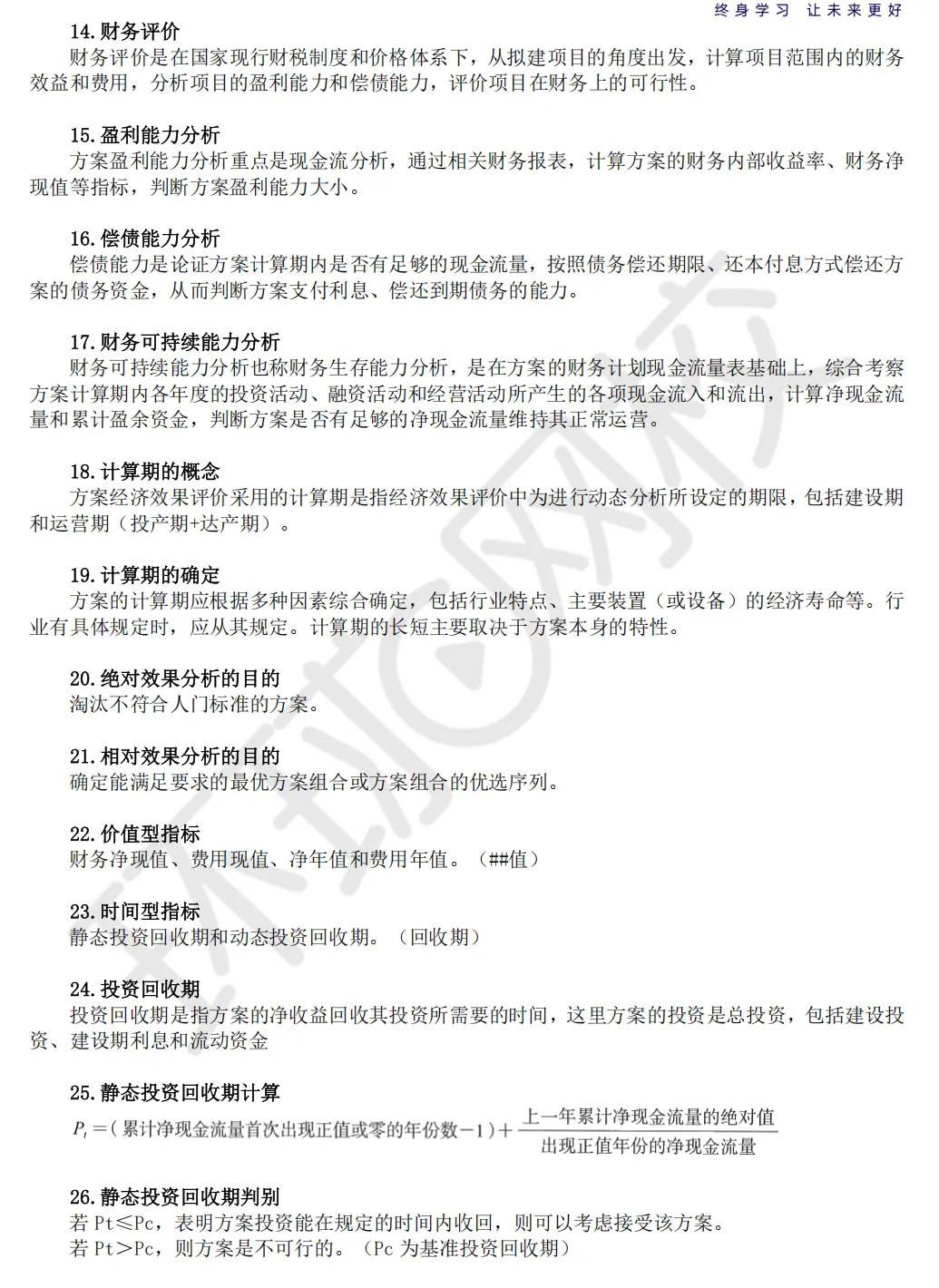
【工程经济300句】预览如下:


篇幅有限~完整版扫上方二维码免费领取
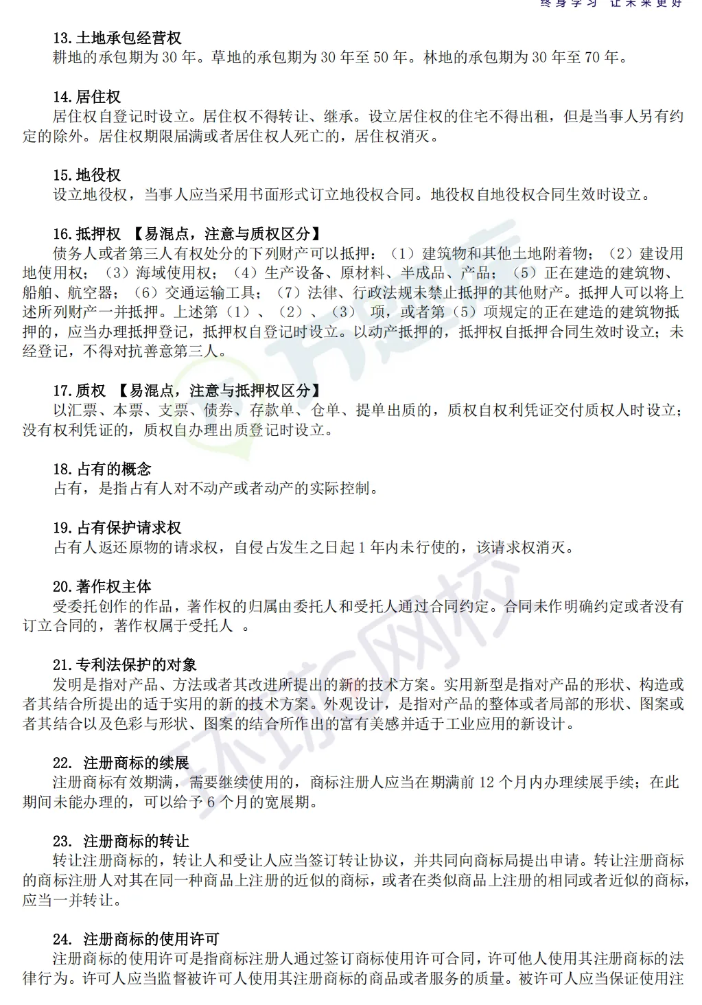
【工程法规300句】预览如下:


篇幅有限~完整版扫上方二维码免费领取
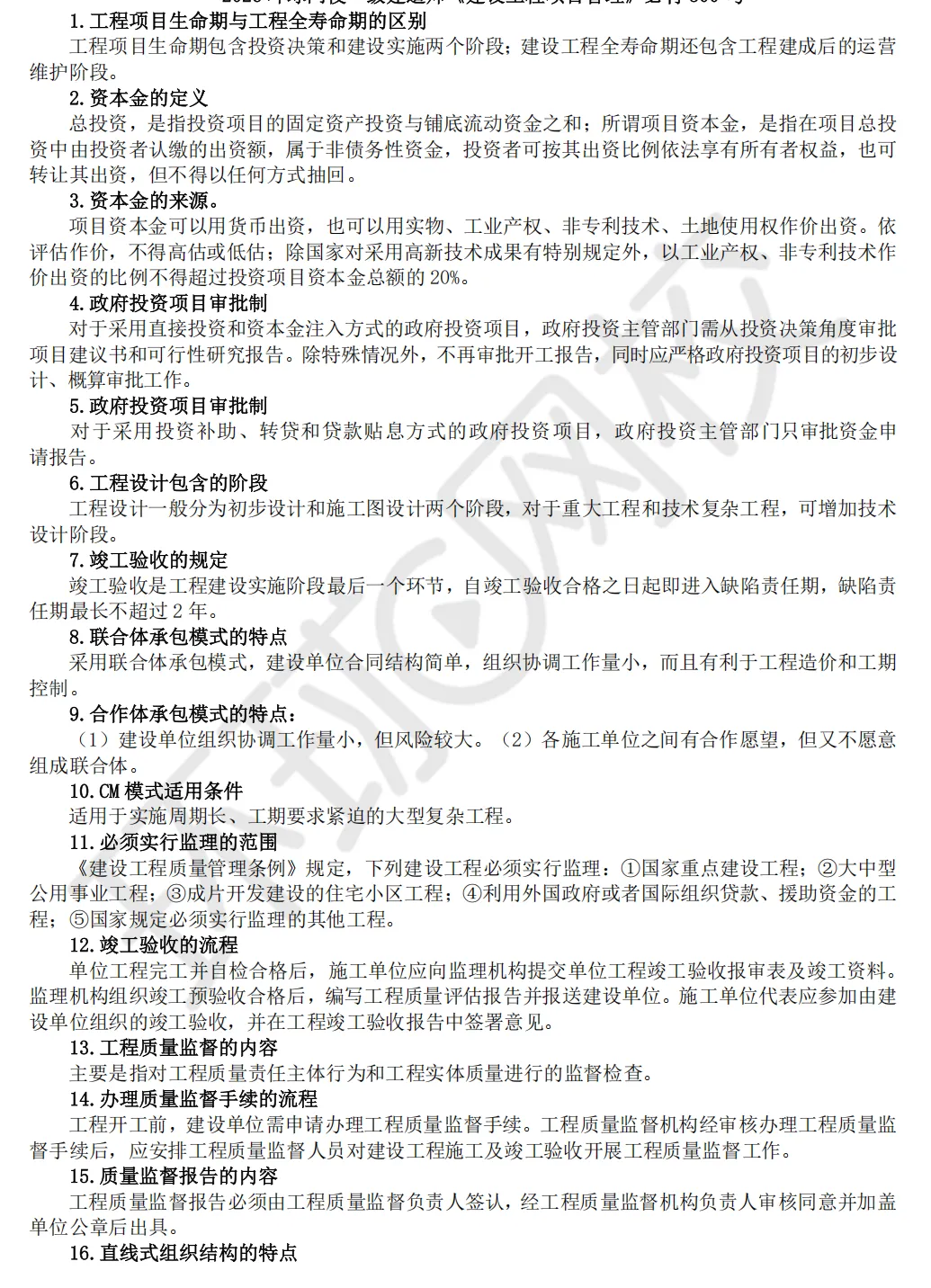
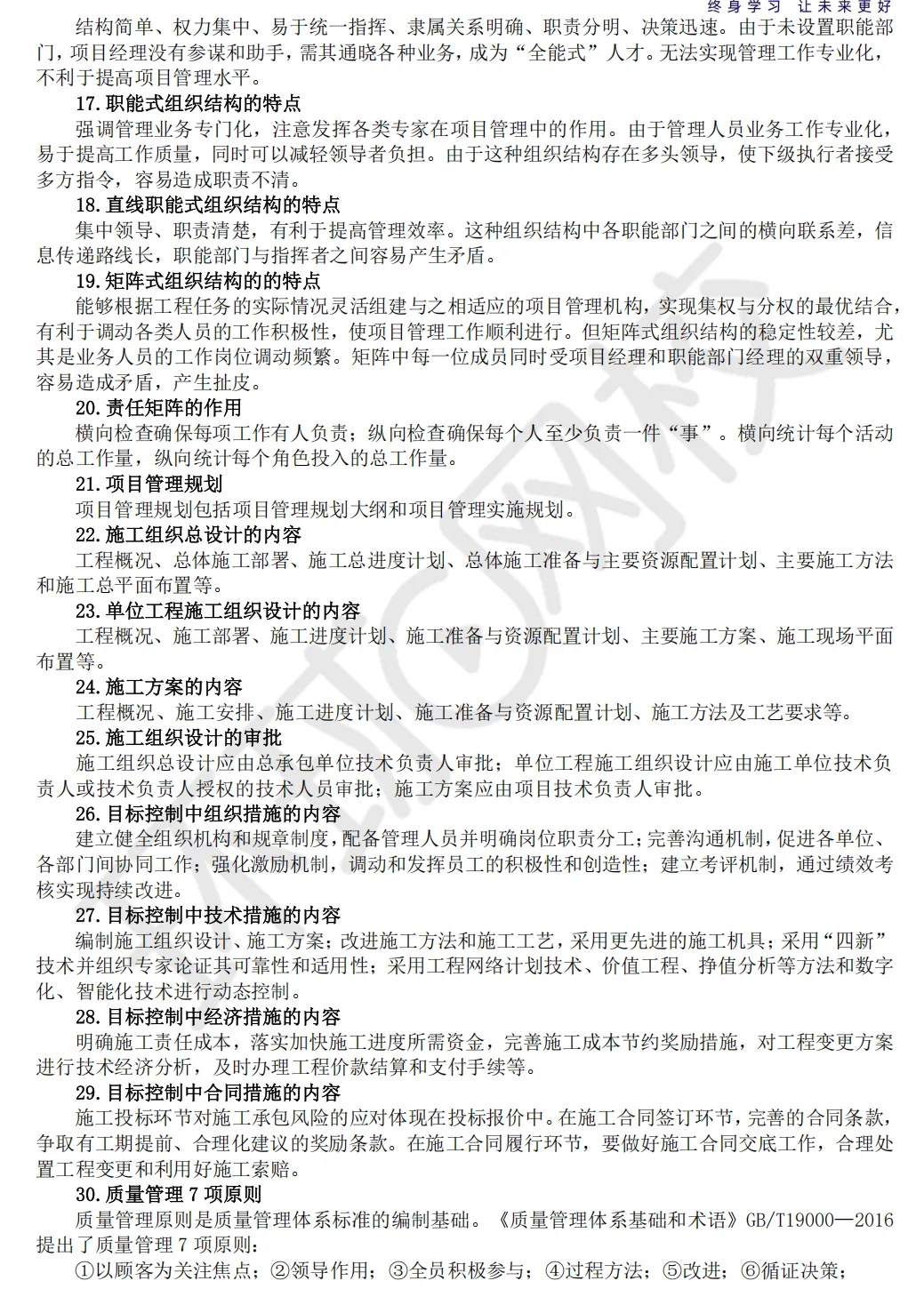
【项目管理300句】预览如下:


篇幅有限~完整版扫下方二维码免费领取
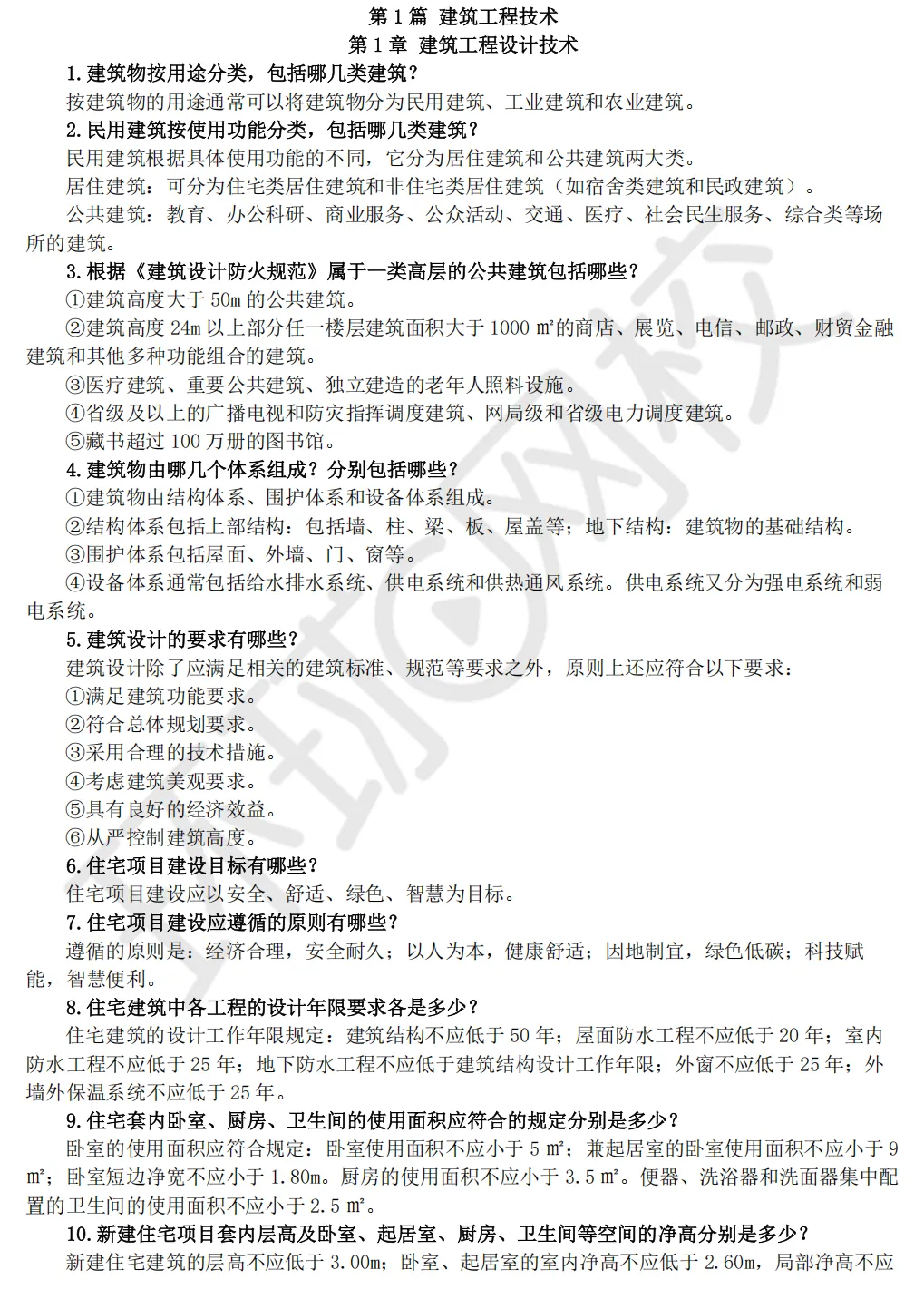
【建筑实务300句】预览如下:


篇幅有限~完整版扫下方二维码免费领取

【机电实务300句】预览如下:


篇幅有限~完整版扫末尾二维码免费领取
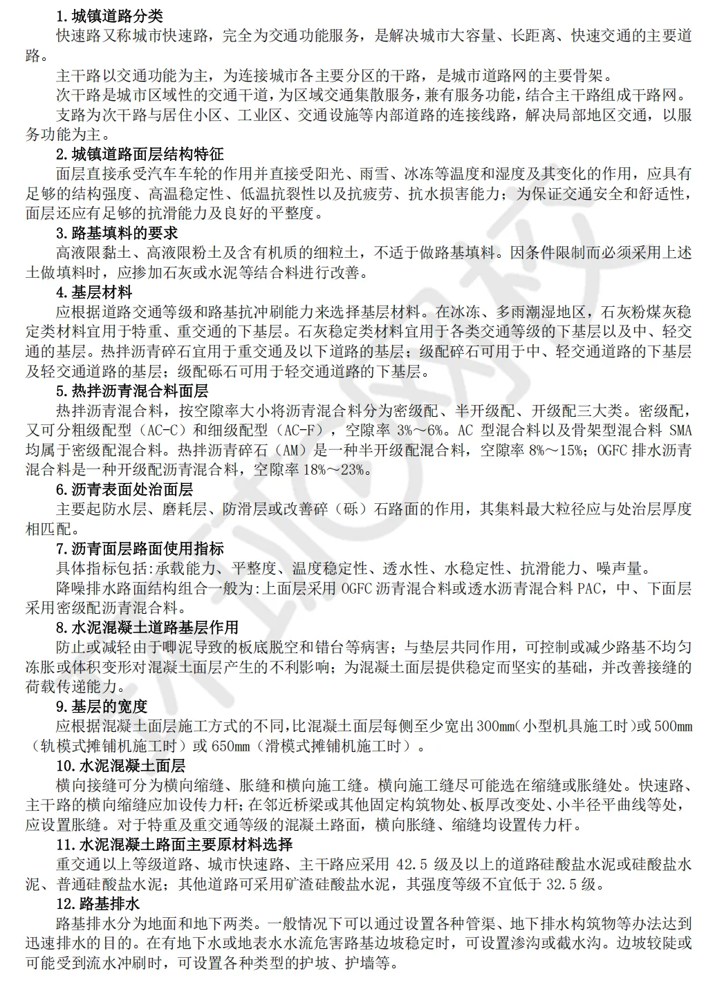
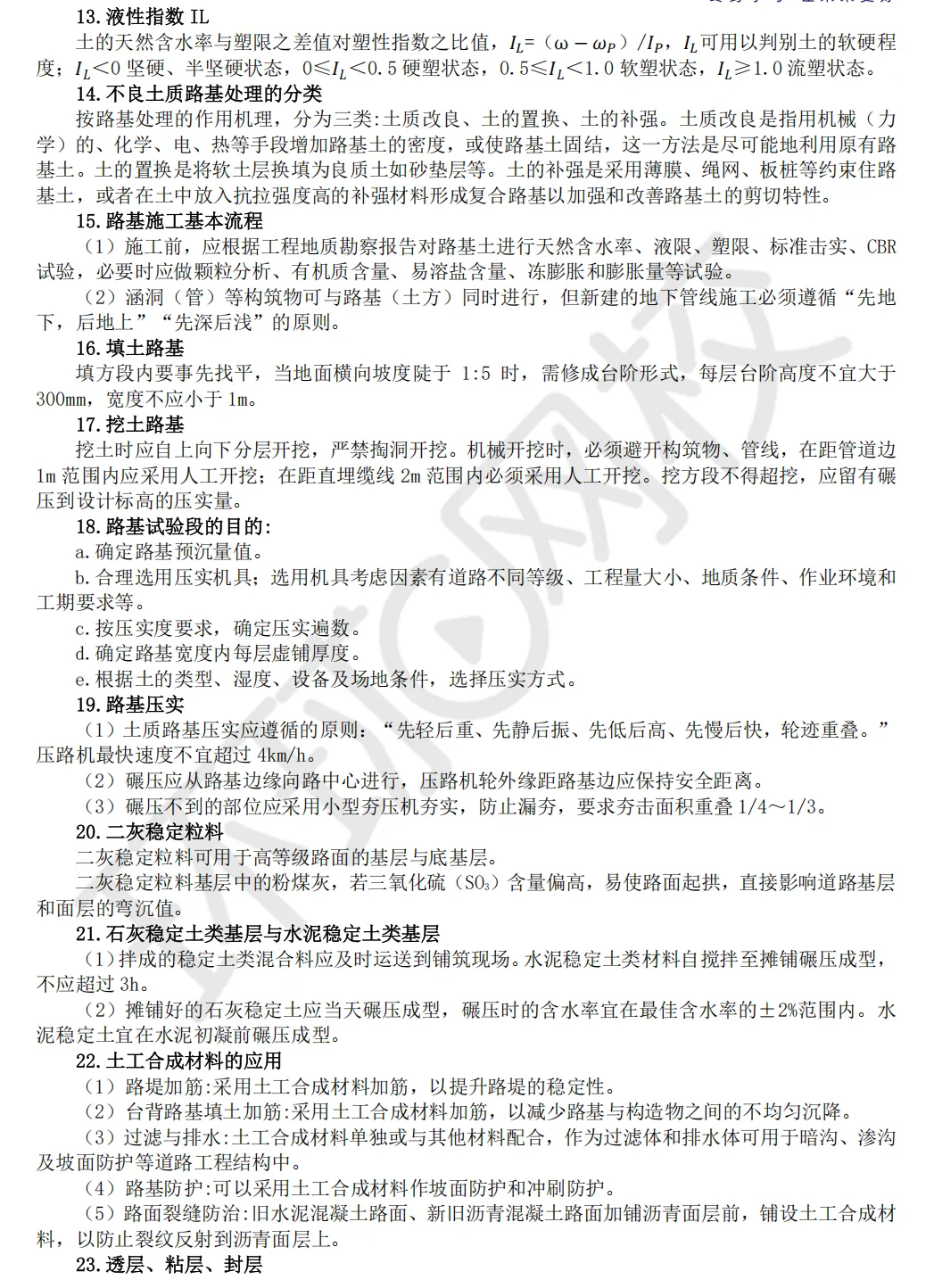
【市政工程300句】预览如下:


篇幅有限~完整版扫下方二维码免费领取
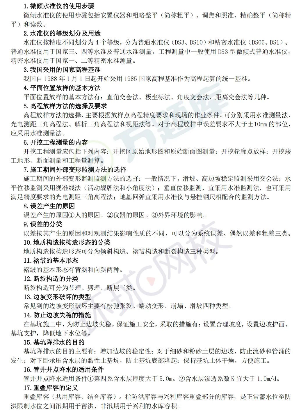
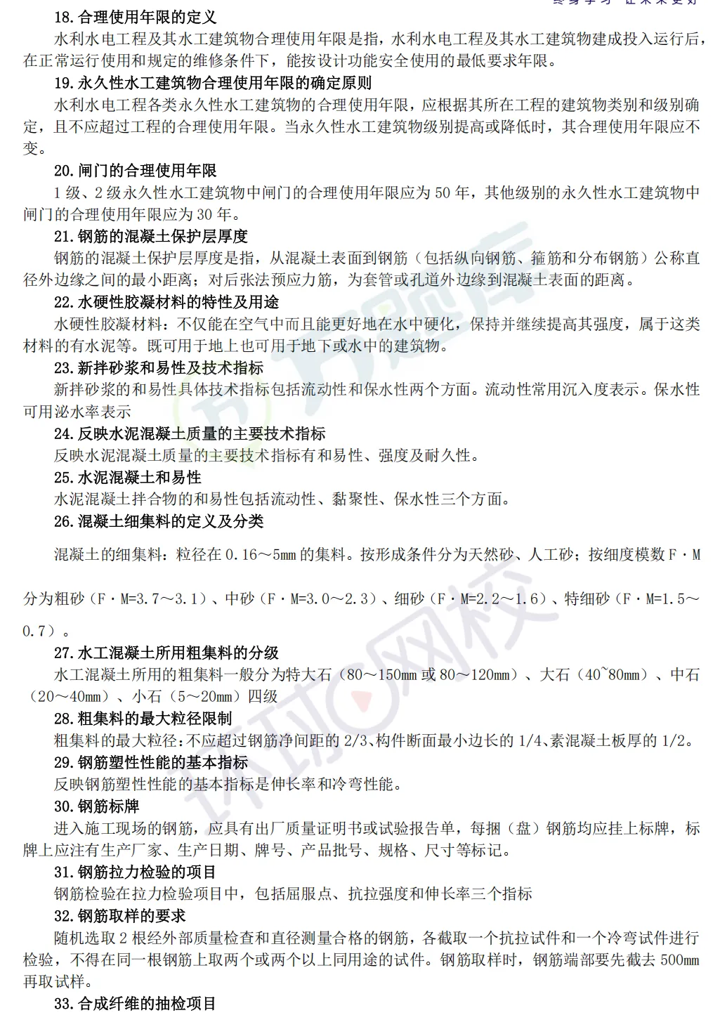
【水利水电300句】预览如下:


篇幅有限~完整版扫末尾二维码免费领取
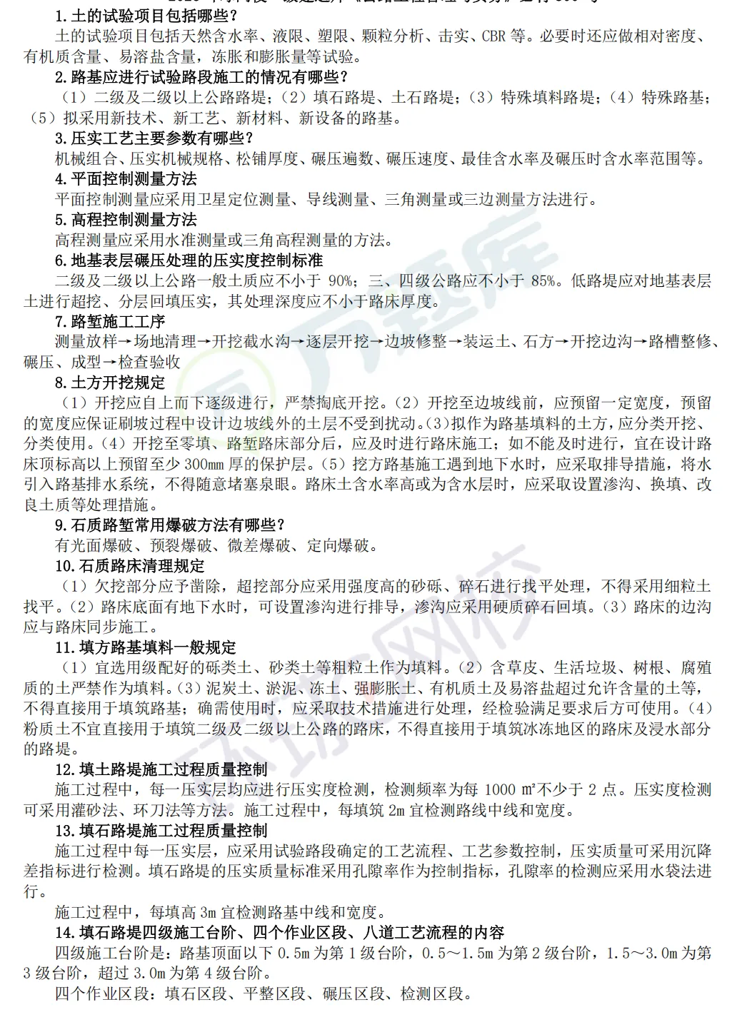
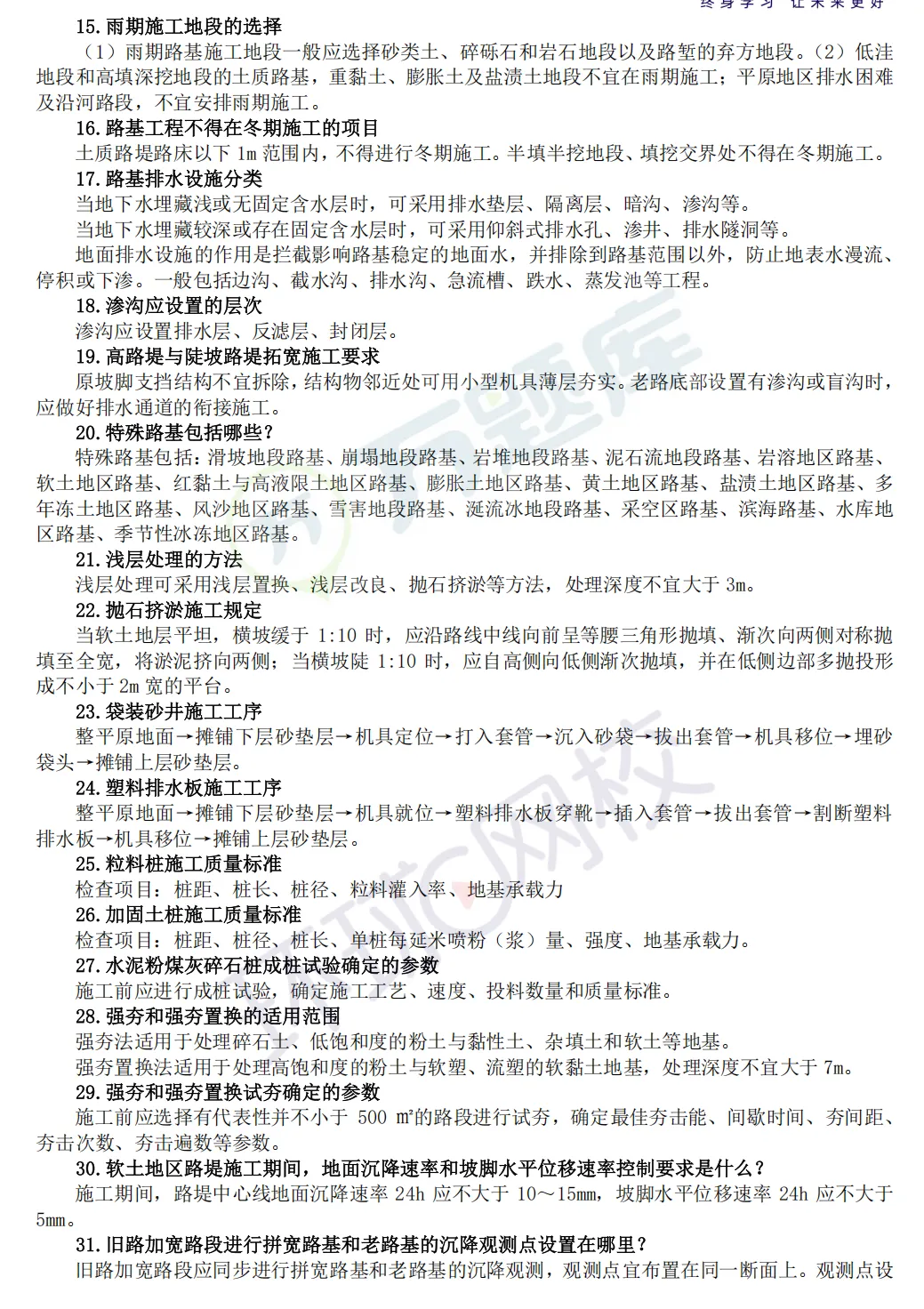
【公路工程300句】预览如下:


篇幅有限~
扫下方二维码免费领取
2026年一级建造师必背300句完整版↓↓

点击阅读原文,下载万题库APP,一级建造师早日过。
夜雨聆风