柏楚电子从激光控制到工业自动化,打造工业软件标杆-32页(附)

内容摘要
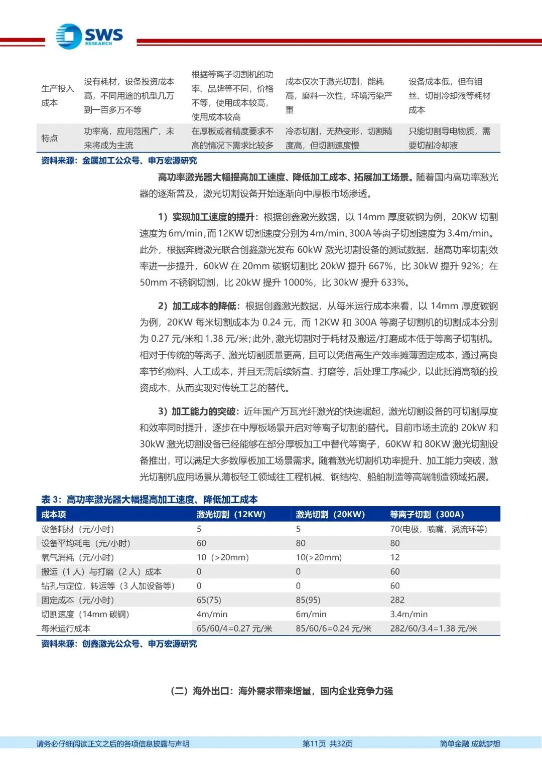
工业自动化软件平台型公司,多应用领域接力布局打开需求空间。公司业务方向涵盖激光切割、智能焊接、精密加工,其中激光切割公司在国内中低功率市场占有率稳居第一,穷实基本盘业务增长;智能焊接及精密精加工稳步发展,构筑公司第二成长曲线。2018-2024年,公司营业收入CAGR为38.56%,归母净利润CAGR为36.04%6.公司2018-2025H1公司毛利率水平稳定维持在80%左右,净利率保持在50%以上。
报告内容






更多报告内容菜单栏
回复暗号
柏楚电子(688188)从激光控制到工业自动化,打造工业软件标杆-260319-申万宏源-32页
联系助理获取

免责声明:以上报告均系本报告通过公开、合法渠道获得,报告版权归原撰写/发布机构所有,如有侵权,请联系作者删除,本报告为推荐阅读,仅供参考学习,不构成投资建议,如对报告内容存疑,请与撰写/发布机构联系。


夜雨聆风









