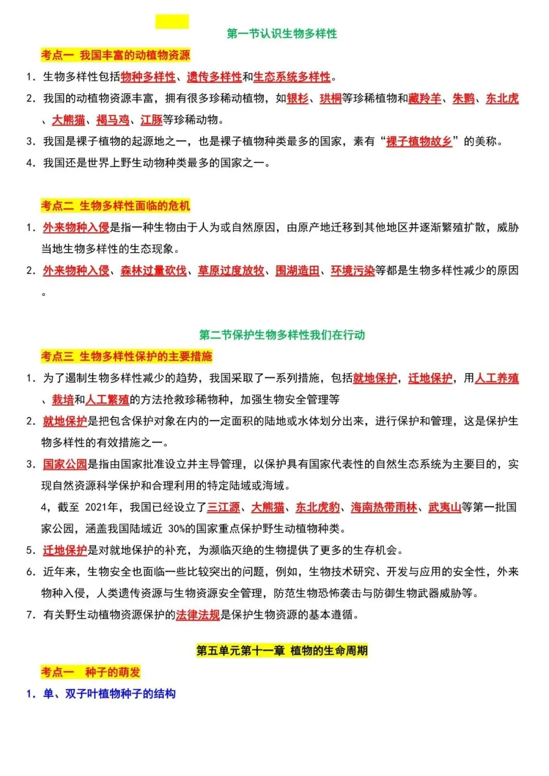
七年级下册生物(苏科版)必背考点,可打印背诵


踏青赏花

点击蓝字 关注我们

SUBSCRIBEto us

今天老师给大家整理了:七年级下册生物(苏科版)必背考点,可打印背诵,电子版可打印!
已为大家备好电子打印版,获取电子打印版请拉到文末查看。









获取完整电子版方式
👇 👇 👇
点击下方卡片关注
进入“瑶瑶拔尖资料”的后台
发送消息下载资料获取打印电子版方式

📌 版权说明
本文部分图片来源于网络,仅用于学生学习交流,如有侵权,请联系删除。
本文为原创辅导内容,未经允许禁止转载。
七年级下册生物(苏科版)必背考点,可打印背诵


踏青赏花

点击蓝字 关注我们

SUBSCRIBEto us

今天老师给大家整理了:七年级下册生物(苏科版)必背考点,可打印背诵,电子版可打印!
已为大家备好电子打印版,获取电子打印版请拉到文末查看。









获取完整电子版方式
👇 👇 👇
点击下方卡片关注
进入“瑶瑶拔尖资料”的后台
发送消息下载资料获取打印电子版方式

📌 版权说明
本文部分图片来源于网络,仅用于学生学习交流,如有侵权,请联系删除。
本文为原创辅导内容,未经允许禁止转载。