三年级下册语⽂修改病句专项电子版免费领取



你好呀,我是小寒。
很高兴通过这种方式认识大家!
三年级下册语⽂修改病句专项电子版免费下载!
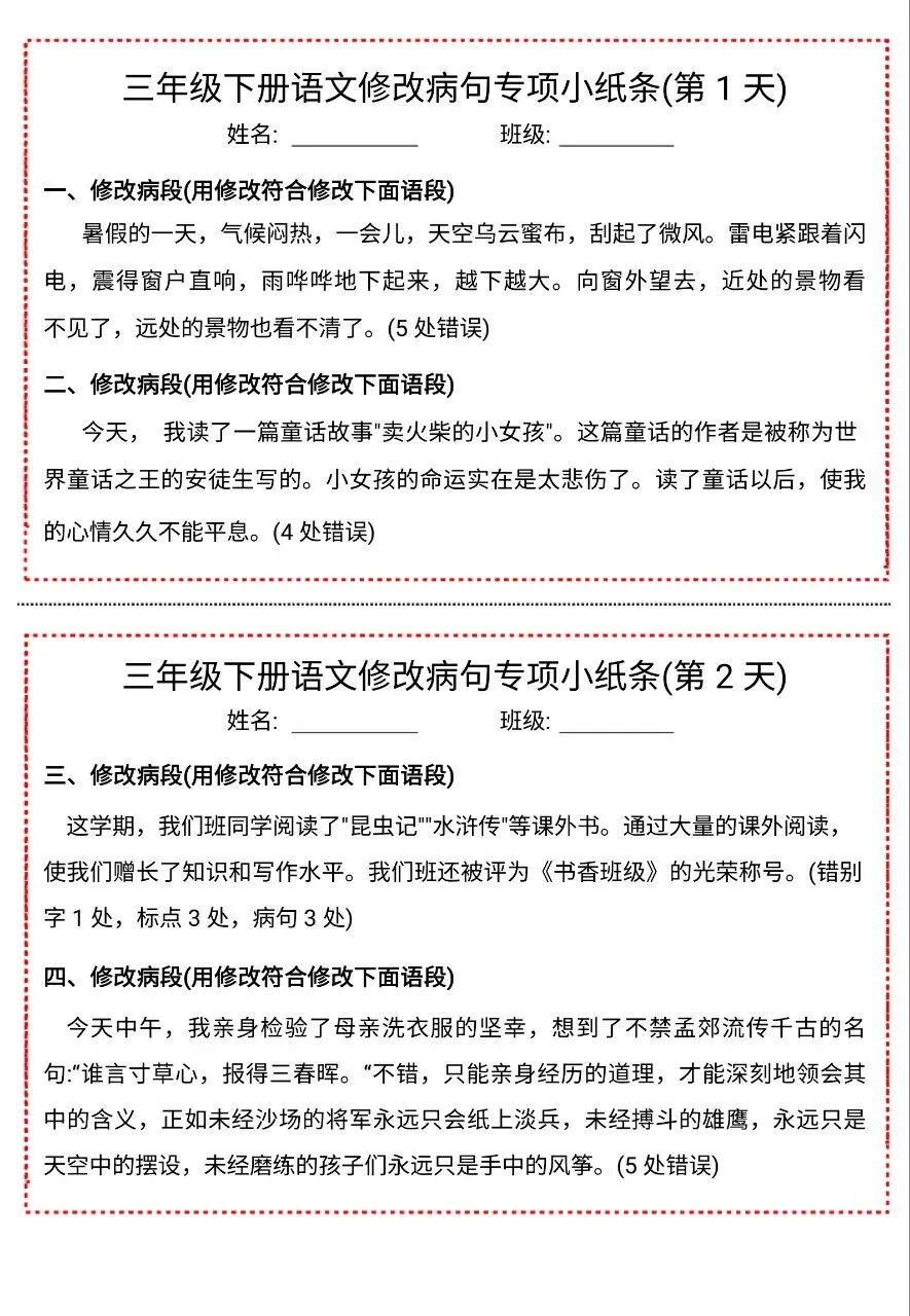
1. 常见病句修改:成分残缺(缺少主语、“通过/使”连用)
2. 句式杂糅:“作者是……写的”这类重复句式修改
3. 词语搭配不当:增长知识、提高水平、端正态度、改正缺点
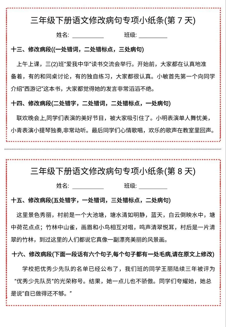
4. 语义重复:“美丽漂亮”“非常极了”“首先第一个”等删改
5. 语序不当:调整词语顺序,使语句通顺
6. 用词不当:近义词、反义词、感情色彩使用错误
7. 逻辑错误:不符合生活常识、分类不当
8. 错别字修改:形近字、同音字辨析
9. 标点符号使用:书名号、引号、顿号、省略号正确用法
10. 关联词使用:搭配错误、逻辑不当修改
11. 修改符号规范运用:删除、调换、增补、改正
希望这份资料能帮助孩子扎实走好学习之路。需要的家长抓紧打印出来,让孩子练一练吧。

(温馨提示:文末有电子版领取方式)





领取完整电子版

怎么下载
第一步:请点击“点赞“+“❤️”
第二步:关注公众号后输入关键词“A522”,或者扫码添加小寒,进入资料分享群,每天免费分享1~6年级学习资料!

说 明
本微信公众账号分享的资源均通过网络等公共合法渠道获得,仅供试用!版权属于原出版机构或影像公司,本资源为电子载体,传播分享仅限于家庭使用与交流心得、参考和辅助购买决策,不得以任何理由在商业行为中使用,若喜欢此资源,建议购买实体产品。文章中的视频及图片均来自网络,版权归原作者或原出版社所有。如有侵权,请及时联系删除。

记得点个赞
夜雨聆风