OpenClaw’养龙虾’实操:把AI从’一次性工具’培养成’长期科研合伙人’
在AI技术狂飙突进的今天,科研工作正在经历一场静默而深刻的变革。从文献阅读到代码编写,从数据分析到论文写作,大语言模型正在重新定义“科研生产力”的上限。然而,真正的问题不在于“AI能做什么”,而在于——你是否拥有一套属于自己的、可持续进化的AI科研系统?
为此,我们精心策划了几场深度实战培训,帮助您从“使用AI”跨越到“构建AI”,让工具真正成为您科研道路上的长期合伙人。
🌟 课程一:关于举办“OpenClaw、Hermes+Vibe Coding核心实战玩法,手把手教你本地部署与云端协同,实现知识、论文自动化工作流”培训班
🌟 课程三:基于claude code、codex双AI协同论文写作撰写与质量校准:从”数据分析→论文初稿→交叉审稿”全流程

📅 培训时间
5月23日-24日(腾讯会议直播)
🎁 学员课前准备
为确保每位学员都能顺利上手实操,课程开始前一周将讲解详细的环境配置教程,并提供一份配置说明文档,助你轻松搞定复杂环境搭建!
1.安装好Python、Git、VS Code
2.准备至少1-2个可调用API的模型账号
3.准备安装或已安装OpenClaw、Hermes、Cursor、Claude Code、Codex
4.自带一个科研题目、一份数据样例或2-3篇代表性论文,便于课堂演练
5.若计划实操本地部署,建议电脑具备较大内存或可连接GPU服务器
🎯课程交付成果
1.一个已完成基础配置的OpenClaw科研环境
2.一份《科研任务-模型-Token选型卡》
3.一份《本地大模型部署与接入说明卡》
4.一份《科研Agent编程工具对比表》
5.两个科研Skill初稿
6.一份《科研MCP接入蓝图》
7.一份《科研云端数据管理与下载流程模板》
8.一套个人多模型论文写作自动化流程图
9.一份《个人OpenClaw科研助手搭建方案》
10.一份《NotebookLM、Claude Code、Obsidian的知识工作流》
11.一份《科研文献调研与综述写作Skill包》(含批量精读、主题归类、对比矩阵、综述初稿生成)
12.一份《科研选题、研究假设与实验设计提示词卡》(多模型互评、变量梳理、可行性分析)
⚡ 培训目标
1. 独立完成 OpenClaw、Hermes的安装、配置、模型接入与基础使用。相对于Openclaw,Hermes具有自我成长的功能。
2. 理解 Token、上下文窗口、调用成本与模型能力边界
3. 学会比较并选择不同大模型,尤其是 DeepSeek 、Qwen、Chatgpt、Opus、Gemma4、Kimi、GLM、Minimax
4. 掌握开源大模型本地部署的基本路径,如Ollama的适用场景,Ollama本地部署Gemma4和Qwen3.5后运行Claude,保存本地数据隐私性。Openclaw、Codex、Claude Code运行本地大模型
5. 学会建立科研数据的云端存储、快速下载与版本化管理流程
6. 掌握Vibe Coding在科研编程中的正确工作方法
7. 学会用Agent完成科研数据可视化与结果解释
8. 学会使用Cursor、VS Code、Codex、Claude Code 完成科研代码任务
9. 学会编写科研SKILL,理解MCP的扩展价值
10. 设计一套属于自己的多模型论文写作自动化工作流
11.掌握一套从NotebookLM、Claude Code、Obsidian知识管理自动化工作流(无论是老师还是学生都可以复现MIT研究生48小时掌握一门课)
12.通过Hermes Agent生成Karpathy的LLM-Wiki的Obsidian知识库
13.掌握「文献调研→精读笔记→主题归类→综述初稿」的科研知识闭环,让Agent批量处理几十上百篇论文,沉淀可复用的文献资产
14.掌握科研选题、研究假设生成、实验设计的多模型协同方法,缩短从「想法」到「可执行方案」的周期
15.学会用Agent完成科研项目管理:实验记录、组会汇报、阶段性进展报告、课题日志的自动生成与归档
16.掌握开题报告、结题报告、专利交底书等科研文书的AI辅助写作方法,从立项依据到技术路线一站式生成
17.学会用Agent模拟同行评审:在投稿前对自己的论文进行预审,提前发现方法漏洞、数据可疑点和表述问题
📢重点专题说明
1.如何讲清楚Token选择:
1)Token是模型处理文本的基本计量单位,不等于简单字数
2)选模型不仅看“聪不聪明”,还要看上下文、速度、成本和稳定性
3)真正高效的科研工作流通常是多模型分工,而不是只用一个最贵模型
4)要教会学员把高质量模型用在关键步骤,把高性价比模型用在重复步骤
2.中国两个大模型与美国三个大模型对比:
1)DeepSeek适合推理链、代码、数学与结构化任务
2)Qwen适合中文理解、通用办公、生态兼容和平台接入
3)Gemini的Nano Banana适合绘图
4)Opus搭配Claude Code适合写代码和论文
5)Chatgpt5.4搭配Codex适合执行任务
6)教学中应强调“任务分工”而不是简单比较谁更强
3.如何“养龙虾进行科研”:
1)长期培养一个懂你课题和工作习惯的科研助手
2)用规则、Skill、MCP、知识材料和模板持续迭代Agent
3)把每次科研实践沉淀成可复用的流程资产
4.本地部署与云端协同:
1)敏感数据、私有材料和高频重复任务优先考虑本地模型
2)高质量推理、长文写作和复杂审阅可调用云端强模型
3)最实用的方案往往不是全本地或全云端,而是“本地保密+云端增强”的混合策略
5.如何让AI真正参与科研全流程(科研落地路径):
1)文献调研阶段:用Agent对几十上百篇论文做批量精读、对比矩阵生成与主题归类,输出可直接用于综述写作的素材库
2)研究设计阶段:用多模型互相质疑迭代研究假设、实验方案与变量设置,提前暴露逻辑漏洞和可行性问题
3)数据分析阶段:用Vibe Coding完成统计建模、可视化、稳健性检验,确保结果可复现而不是“能跑就行”
4)论文写作阶段:用Skill固化各章节(Introduction/Methods/Results/Discussion)写作风格,多模型分工生成与互审
5)投稿审稿阶段:用OpenClaw沉淀课题组的投稿历史档案,Claude Code根据目标期刊检索过往同类论文的投稿轨迹(哪轮被拒/接受、关键修改点),辅助选刊与改稿决策
6)课题管理阶段:让Agent自动维护实验日志、组会汇报、阶段性进展报告,沉淀为课题组的长期知识资产
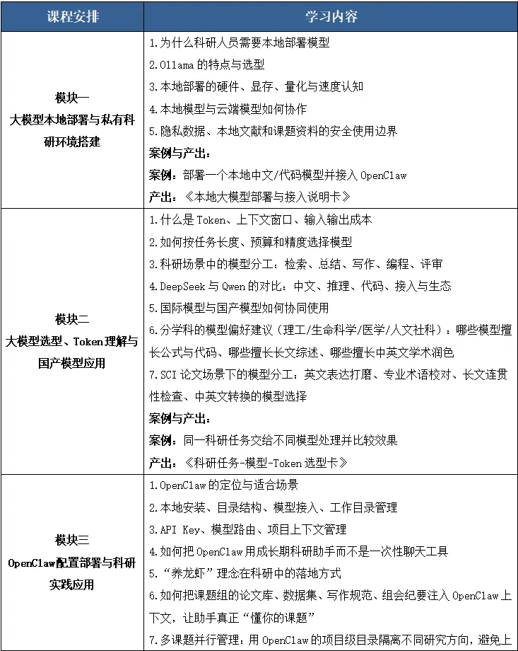
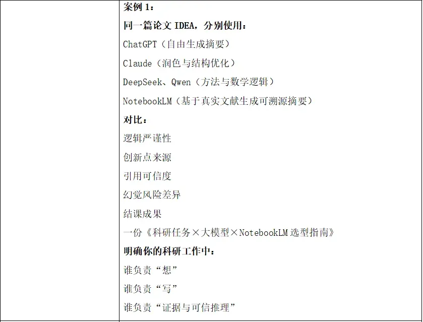
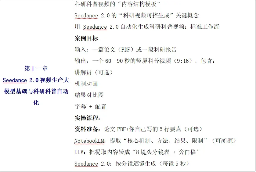
📋 课程内容简要





📞 报名咨询
微信二维码:

📚 课程二

📢 在人工智能高速发展的今天,大语言模型(LLM)正在以前所未有的速度重塑科研与高端知识工作的底层方式。然而现实是,大多数人仍停留在“简单对话式使用AI”的阶段,只是把AI当作一个更聪明的搜索工具,并没有真正将其转化为科研生产力,更谈不上系统性的创新能力提升。
科研真正的挑战从来不是“有没有答案”,而是:
如何高效整合信息、持续产生高质量IDEA,并把研究想法快速转化为可发表成果。
而这,正是大多数通用AI使用方式所无法解决的。
本课程是一门面向科研人员、研究生、博士生、高校教师以及高端知识工作者的系统化实战训练营,以“工具即生产力,Agent即科研合作者”为核心理念,带你从“使用AI”进阶到“构建AI系统”。课程将系统讲解如何将主流大语言模型深度融合进:
1.科研写作与论文生产流程
2.实验与科研数据分析
3.文献管理与知识体系构建
4.科研绘图与学术级可视化表达
5.多模型协作的创新型科研思考
6.基于NotebookLM 的研究资料整合、来源引用与可信推理
7.使用NotebookLM48小时通过一门课、掌握一系列知识点
8.Google生态系统自动化科研工作流与AI Agent系统
9.OpenClaw和Claude Code个人AI助手结合Agent Skills技术自动化生成论文
10.Seedacnce2.0视频大模型生成科研科普视频
通过真实科研场景与完整案例,你将学会如何让AI主动协助你思考、决策与创作,而不仅仅是被动回答问题。
通过本课程,你将不只是学会“使用AI”,而是能够真正做到:
1.构建属于自己的科研AI Agent,让AI成为你的长期研究助手
2.打造可持续复利的个人科研系统,知识与成果持续积累
3.显著提升科研效率与创新能力,减少重复劳动,专注高价值思考
4.让AI成为你稳定、可靠、可进化的科研合作者
这不是一门“教你玩AI的课程”,而是一门帮助你在AI时代建立长期科研竞争力的系统训练营。最后将总结Google Gemini(Nano Banana),AI Studio,Notebooklm等谷歌一系列生态系统,如何使用这些打造专属个人自动科研系统。
当前AI发展日新月异,大模型迭代速度显著加快,或许有一天人类终将被AI淘汰,但希望你我不是最先被AI淘汰的个人。
📅 培训时间
-
直播时间:6月5日-8日(腾讯会议直播)
🎯 培训方式
-
在线直播+助学群辅助+导师面对面实践工作交流
📋 课程内容简要





















📞 报名咨询
微信二维码:

📚 课程三

📢 【课程核心差异化】:
1.双模型交叉审稿:Claude Code写代码和论文,Codex作为独立审稿人打分、挑错、提改进意见——两个不同AI系统互相review迭代,比单一AI自查深入一个层次。
2.真实全流程:数据获取→清洗分析→统计检验→论文撰写→多轮审稿→投稿准备,两天走完核心环节。
3.真实案例:讲师以自己论文为例,展示Codex审稿从4/10逐步改进到8/10的完整轨迹(12轮迭代,课堂展示精华3轮)。
4.Claim校准:让两个AI分别评估论文核心结论的可信度,教学员用AI做批判性思考而非盲目接受。
5.学科通用:核心方法适用于任何”数据→分析→论文”的定量研究场景。
📢 课程完整产出

📅 培训时间
-
培训方式:(腾讯会议直播)
-
直播时间:5月16日-17日





📞 报名咨询
微信二维码:

📚 课程四

📢 在全球顶级期刊的发表范式发生结构性变革的背景下,数据可视化已经从传统的辅助工具,升级为科学传播的“黄金媒介”。如今,“一图胜千言”已成为高水平顶级期刊的硬性要求——研究数据显示,很多论文被拒的原因与图表质量直接相关。根据《Nature》的统计,大多数评审专家将图表质量列为优先审阅的要素。面对复杂的图谱、多维度的数据、时空动态模型的表达需求,科研绘图已经成为成果撰写中至关重要的环节。它不仅帮助研究者更加直观地展示实验数据,传递研究成果的深刻含义,也成为顶级期刊论文中数据可视化的重要形式。
📅 培训时间
-
直播时间:5月15日-16日、22日-23日(腾讯会议直播)
🎯 培训方式
-
在线直播+助学群辅助+导师面对面实践工作交流
📋 课程内容简要
|
课程安排 |
学习内容【融合DeepSeek、ChatGPT、Gemini协同】 |
|
第一章 绘图原则与概念: 规范清晰简洁自明 |
1. 理解顶刊图表的核心逻辑,避免“技术正确但科学无效”的绘图误区 2. 四大原则:简洁性、一致性、准确性、自明性 3. 图形的基本元素(尺寸、格式、分辨率、字体、配色、高分论文案例)4.Nature vs Science vs Cell图表风格及差异 |
|
第二章 R语言与AI协同的智能绘图体系: 八仙过海各显神通 |
1. R语言的基本用法和数据处理 2. R语言的作图系统 (1)Rbase基础绘图系统:基础图形函数(plot、lines、points等) (2)ggplot2系统:层次化绘图理念,主题设计与自定义 (3)lattice系统:多面板图形与条件绘图 (4)plotly系统:交互式图表绘制与3D图形应用 3. AI驱动的科研绘图工作流(1)Prompt生成:Gemini / DeepSeek / ChatGPT生成可运行R代码(2)AI辅助设计决策:输入数据类型→推荐最佳图表类型(3)自动标注与统计增强:用AI识别显著性差异→自动生成星号标注 自动添加样本量(n=)、误差线类型(SD/SEM) |
|
第三章 科研图表的视觉美学与设计规范: 完美图表华丽呈现 |
图表的美学与设计 1. 配色方案 2. 标题 3. 坐标轴设计 4. 图例:清晰标注图例位置与内容 5. 字体规范:字体大小、类型与间距的选择 6. 线条:线条的粗细、样式选择及其与背景的对比 7. 背景:透明或简洁背景设计,提高视觉清晰度
|
|
第四章 数据驱动图表选择:15+科研场景匹配 |
1. 常见数据格式:如何识别数据类型,选择适当图表 2. 科研绘图全类型绘制 (1)散点图、气泡图:适合显示两组数据关系 (2)折线图、柱状图:趋势分析与比较 (3)箱线图、小提琴图:数据分布分析 (4)云雨图、直方图、密度图:数据分布的不同展示方法 (5)饼图、雷达图、玫瑰图:比例关系与环形展示 (6)热力图、聚类热图、相关矩阵图:数据相似性展示 (7)瀑布图、条形图、面积图:时间序列或分布展示 (8)冲积图、桑基图:展示流动与比例 (9)词云图、关联图:文本数据与关系网络 (10)环形图、和弦图:比例与结构关系 (11)生存曲线图、漏斗图:生物医学与临床数据分析 (12)森林图、韦恩图、upset图:元分析与交集分析 (13)UMAP图、函数曲线图:降维与函数关系展示 (14)箱线密度图、神经网络图:机器学习与深度学习数据展示 (15)环形热图、公式图:其他特殊类型的应用 3. 图表决策树:根据变量类型/维度自动推荐最佳图表 4. 顶刊图表选取趋势分析
|
|
第五章 统计信息的可视化表达与标注规范:精确数据尽在图中 |
图表中的统计与分析 (1)基本统计:均值、标准差、置信区间、t检验、方差分析 (2)回归分析:如何展示线性与非线性关系 (3)p值与信号:如何标注统计显著性 (4)RMSE与R²:图中显示回归模型评估指标RMSE、R2等 (5)注释与细节:如何通过注释和细节增强图表的可解释性
|
|
第六章 地理空间数据的可视化与GIS集成: 地理数据鲜活地图 |
地理信息系统(GIS)与地理空间分布绘图 (1)GIS简介:地理空间数据与GIS工具的应用 (2)空间分布图绘制:地图可视化,热力图与点图 (3)地理数据处理与可视化:如何处理地理坐标与绘图 (4)高分辨率地图导出 (5)融合AI实践应用:地理数据的实际案例分析 |
|
第七章 动态与交互式可视化进阶: 图形动态活灵活现 |
1. GIF动图的绘制 2. 审稿意见的常见问题及处理 (1)动图制作原理:如何通过GIF展示数据变化 (2)R与其他工具的动图生成:gganimate、plotly等 (3)动图的应用场景与注意事项 |
|
第八章 多图合成与出版级排版艺术: 高效布局子刊密码 |
多图合成与高级排版 (1)组图系统:如何在一张页面中合理组合多个图表 (2)高级排版技巧:排版美学与信息传达的平衡 (3)制作长文图表:如何制作长条形图、时间轴等特殊排版 (4)实践应用:结合案例进行多图合成与排版练习 |
|
第九章 技术路线图与概念图设计流程: 概念生动逻辑清晰 |
1. 技术路线图绘制 (1)技术路线图的概念与应用:科研工作流程与技术路线 (2)图表设计原则:如何通过图表表达技术流程与进展 (3)实践应用:技术路线图绘制的具体案例 2. 概念图绘制 (1)AI绘图:如何使用AI绘制概念图 (2)神经网络图:如何使用AI辅助绘图,制作神经网络与机器学习流程图 (3)图形摘要的绘制:如何通过简洁明了的图形总结研究核心
|
|
第十章 顶刊图表合规与交流讨论 |
1. Nature/Science/Cell图表技术规范 2. 导出标准格式 3. 学术伦理红线 (1)禁止拼接、重复使用、过度平滑(如Western Blot) (2)图像原始数据保存要求(FAIR原则) 4. Caption与元数据撰写 (1)如何写Figure Legend让审稿人一眼看懂 (2)补充材料中交互图的说明规范5. 如何应对“图像问题”审稿意见交流 |
📞 报名咨询
微信二维码:


📢 随着观测技术、数值模拟与计算基础设施的迅猛发展,科学研究的范式正经历从”人工编程”到”智能体自动化”的深刻变革。无论您从事生命科学、环境科学、材料研究还是社会科学,都面临着共同的挑战:海量异构数据的处理耗时、复杂模型的编程门槛、以及从Idea到论文的漫长转化链条。
【全栈技能,层层递进】
从Python高阶编程(函数式、OOP、性能优化)出发,掌握XGBoost、LightGBM等经典机器学习工具,深入CNN、Transformer、扩散模型等前沿架构;同时以科学问题为牵引,强化SHAP可解释性分析、因果推断与不确定性量化,确保AI模型的物理一致性与科学严谨性。
【革命性效率工具:氛围编程与上下文工程】
告别繁琐的重复编码。课程深度教授Vibe Coding(氛围编程)——通过自然语言与AI协同编程,实现”零门槛”快速原型开发;掌握上下文工程与RAG技术,让大模型精准理解您的领域数据,自动生成可执行的分析代码、SQL查询与科研图表,将数据分析效率提升十倍。
【科研自动化:从Chat到Agent的跃迁】
学习构建OpenClaw智能体工作流,让AI自主完成数据清洗、多维度归因分析、假设检验与报告生成。通过MCP架构连接您的本地数据库与计算环境,实现”一句话需求→自动化分析→交付洞察”的端到端科研流水线,彻底解放您的生产力。
【差异化优势】
实战导向:9大案例模块覆盖图像光谱分析、时空序列预测、科学归因、论文Idea探索等真实场景
人机协同:不仅教算法原理,更教”如何指挥AI做科研”——从提示词设计、代码审查到多Agent协作
前沿融合:传统统计思想 × 现代深度学习 × 大模型自动化三重视角,打通从算法理解到科研落地的最后一公里
本课程将为您提供兼具学术严谨性、工程实用性、技术前瞻性的学习平台。让AI成为您科研团队中最得力的智能助手,加速从数据洞察到科学发现的全过程。
📅 培训时间
-
培训方式:(腾讯会议直播)
-
直播时间:5月16日-17日、23日-24日









📞 报名咨询
微信二维码:


📢 高水平SCI论文的发表,拼的从来不只是写作能力,而是科学问题凝练能力、论文叙事能力、图表呈现能力、选刊投稿策略与审稿应对能力的系统工程。如果你也存在“文献读了很多却找不到突破口、结果做了不少却写不出高水平论文、AI用了不少却始终没有真正提升科研产出”的困扰,那么你缺的往往不是努力,而是一套真正面向高水平发表的写作逻辑。当别人还在用AI做翻译、改写、润色时,引领者已经在用AI智能体做前沿追踪、选题挖掘、结构搭建、图表设计、精准选刊和审稿博弈。未来2年,最先被拉开差距的科研人,不是实验做得最慢的人,而是不会使用AI智能体的人。
本课程以高水平论文发表为导向,以CNS与顶级期刊逻辑为主线,结合当下最前沿的AI智能体赋能场景,系统讲解从前沿选题挖掘、论文结构搭建、写作表达优化、图表可视化设计,到精准选刊投稿与审稿意见回复的全过程,帮助学员建立高质量论文写作与发表的完整方法体系,提升写作效率、论文质量与投稿命中率,建立属于自己的科研第二大脑。
强基础:CNS与顶级期刊的叙事逻辑
能追踪:前沿选题挖掘与研究问题定位
学套路:定期期刊的写作工程学
装门面:论文颜值即战斗力
再提升:论文精修系统
善投稿:精准选刊、投稿包装与编辑偏好分析
会应变:如何与审稿人“正面交锋”
多讨论:论文终稿质控与发表加速
📅 培训时间
-
培训方式:(腾讯会议直播)
-
直播时间:5月29日-30日、6月5日-6日




📞 报名咨询
微信二维码:


📢 【课程核心差异化】:
1.真实数据驱动:使用Cochrane/JAMA已发表RCT的真实数据,非模拟数据,可溯源至原始文献。
2.一条主线贯穿:从PICOS设计→PubMed检索→AI筛选→效应量计算→DL随机效应模型→森林图→漏斗图→亚组分析→敏感性分析→Results段落,两天做完完整Meta-Analysis。
3.AI深度提效:用Hermes Agent自动生成检索式、批量筛选文献、运行统计脚本、生成投稿级图表、撰写Results段落——亲眼见证AI把传统2周的工作压缩到2小时。
4.代码经双轮审阅:所有脚本经两轮代码审阅(Codex Review),Egger检验修正为加权回归(WLS)、SMD方差统一为含J²的Hedges标准公式、PRISMA计数改为动态计算,统计公式逐项验证。
5.带走你的专属科研智能体:你将带走一个配置好的Hermes Agent和Meta-Analysis统计Skill,利用其自进化能力,未来可一键复用到你的任何课题中。
【课程定位】:
【两天完整产出】:




📅 培训时间
-
培训方式:(腾讯会议直播)
-
直播时间:5月30日-31日


📞 报名咨询
微信二维码:

END
夜雨聆风








