


近日,北京电力交易中心发布《2025年电力市场年报》。

2025年经营主体数量为804278家,相较于去年同比增长了22.6%,其中发电企业36934家,售电公司3786家,电力用户763153家,独立储能368家,电网企业37家。
2025年,国家电网有限公司经营区域市场化交易电量为54691亿千瓦时,同比增长8.8%。其中,省间市场化交易电量为12920亿千瓦时,同比增长10.7%。省内市场化交易电量41771亿千瓦时,同比增长8.2%。

关于清洁能源交易情况,2025年清洁能源消纳电量为29425亿千瓦时,同比增长16.8%。清洁能源省间消纳电量为7591亿千瓦时,同比增长16.3%。

关于新能源市场化交易情况,2025年新能源发电量为18499亿千瓦时,新能源市场化交易电量为10718亿千瓦时,市场化占比57.9%。

关于绿电绿证交易情况,2025年绿电交易电量为2174亿千瓦时,绿证张数为22973万张。

对于零售市场交易,2025年零售市场开展业务售电公司数为2253家,代理零售用户数为64.95万个。零售市场交易电量为3.1万亿千瓦时,同比增长6.8%。

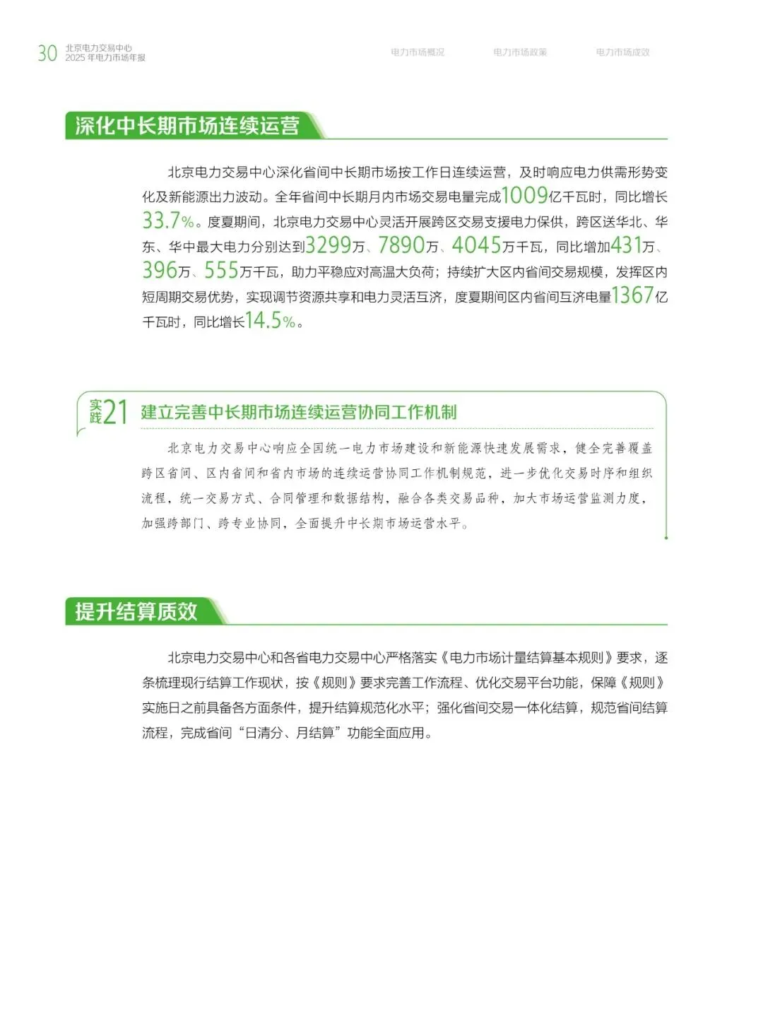
2025年,北京电力交易中心落实国家关于电力中长期合同签约工作的要求,充分发挥省间中长期交易电力保供“压舱石”作用;年度市场签约规模达1.30万亿千瓦时,约占全年省间交易规模的8成,筑牢电力保供基本盘。

全文如下,转发供参考:


























































https://bj-px.net/#/details?newsId=27af7fa2-f41b-4ce5-88f8-14bc9cf15978&newsColumn=af18055b-5c6e-40cc-a77c-e33b477ce81e
https://bj-px.net/px-portal-website/home/ptFileUpload/downLoadFile?fileId=n99cba81149e248248a04aae9721fef1c&guid=27af7fa2-f41b-4ce5-88f8-14bc9cf15978
CWEA




夜雨聆风