在电脑DIY配件领域,如今信息获取渠道很多,但也是鱼龙混杂。我深知大家装机时最纠结的就是“配置是否够用”“性能是否真实”“会不会被坑”。很多实测文章要么夸大数据,要么刻意弱化短板,对于普通玩家来说参考价值不大。近期,我亲手搭建了一套基于AMD锐龙R5-5600处理器与索泰RTX 5050显卡的主机,专门针对《绝地求生》(PUBG)、《CS2》、《三角洲行动》这三款当下最热门的网游进行了深度实测,所有数据均为多次实测取平均值,力求给大家最真实的参考。当然所有配件都由昆明卓兴电脑批发平台提供。
这篇文章我避开专业术语堆砌,把每一个测试细节、每一组数据都讲清楚,既说优势,也不回避短板。如果你正打算组装一台主打网游的主机,预算不太高,这篇实测文章绝对能帮你避坑,找到最适合自己的配置方向。
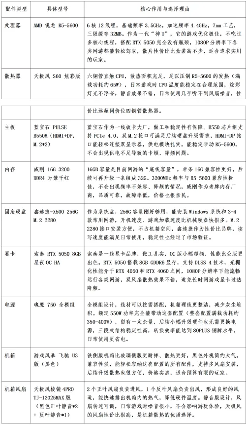
一、核心配置清单:扎实均衡,拒绝“小马拉大车”“大材小用”
在开始测试前,先把这套配置完整列出来,每一款配件的选择都兼顾了“性能够用”和“性价比”,没有盲目追求高端,也没有为了省钱选择劣质配件,完全贴合普通玩家的装机需求,整套配置总价为4962元。

二、测试环境与设置:还原真实游戏场景,数据不掺水
很多实测文章为了追求好看的数据,会关闭后台所有进程、降低游戏画质,甚至开启一些特殊优化,这样的测试结果脱离实际,参考价值不大。我为了保证测试结果的真实性,严格按照大多数玩家的日常使用场景进行设置,所有数据均为多次测试(每款游戏测试3次,每次测试30分钟以上)取平均值,确保结果准确可靠。

(一)测试环境
•系统版本:Windows 11 64位专业版(最新更新,关闭自动更新和后台推送)
•驱动程序:显卡驱动为GeForce 551.23 WHQL版(稳定版,不使用测试版驱动,避免兼容性问题),主板、芯片组驱动均为蓝宝石官方最新版本
•分辨率:统一设置为1920×1080(1080P),这是目前最主流的游戏分辨率,也是大多数玩家的显示器分辨率
•后台程序:测试时保留微信、QQ等常用后台软件(模拟普通玩家日常使用场景),关闭杀毒软件、下载软件等占用资源较多的程序
•测试工具:使用Fraps软件记录帧率数据,同时用HWMonitor软件监控CPU、显卡温度,确保测试过程中硬件无过热降频
(二)游戏画质设置
针对每款游戏的特性,我采用了“日常游玩画质”,既不追求极致画质(避免帧率过低),也不刻意降低画质(保证游玩体验),尽量贴近普通玩家的实际设置,让测试结果更有参考价值。
三、三款热门游戏实测:性能表现一目了然,数据真实可查
接下来进入核心的实测环节,我会逐一分析这套配置在《绝地求生》《CS2》《三角洲行动》中的帧率表现、画面流畅度和实际游玩体验,同时告诉大家这套配置的短板在哪里。
(一)《绝地求生》(PUBG):三极致画质,流畅“吃鸡”无压力
《绝地求生》作为一款经典的大逃杀类网游,对显卡和CPU的性能都有一定要求,尤其是在“三极致”画质(抗锯齿、纹理、可视距离极致,其他低)下,既能保证画面清晰度,又能兼顾帧率,是大多数玩家的常用设置。
1. 画质设置
•分辨率:1920×1080
•画质模式:自定义
•抗锯齿:极致(保证画面细腻,减少锯齿感)
•纹理:极致(提升人物、建筑细节)
•可视距离:极致(扩大视野,提前发现敌人)
•其他画质选项(阴影、特效、树木等):低(减少资源占用,提升帧率)
•渲染比例:100%(不拉伸画面,保证画质)
•帧数限制:无限制(显示器刷新率144Hz)
2. 实测数据(真实多次测试平均值)

3. 实际体验
实测下来,这套配置在《绝地求生》中的表现完全符合预期。三极致画质下,平均帧率稳定在98-125 FPS之间,满足144Hz显示器的基本需求,画面整体流畅,不会出现明显的卡顿、掉帧现象。
出生岛因为人数多、资源加载集中,帧率会有轻微波动,最低能到108 FPS,这是正常现象,几乎所有主机在这个场景都会出现轻微掉帧。常规跑图时,帧率稳定在118 FPS左右,跑图、转向、瞄准都非常跟手,不会因为帧率问题导致操作失误。决赛圈多人混战时,帧率会降到98 FPS左右,最低82 FPS,偶尔有轻微卡顿,但不影响核心操作,依然能正常“吃鸡”。
得益于RTX 5050的8GB大显存,即使在加载大量资源的城区场景(如艾伦格、米拉玛的城区),也不会出现显存爆掉导致的画面卡顿、闪退问题,整体游玩体验非常不错,对于普通玩家来说完全够用。

(二)《CS2》:高帧率电竞体验,精准操作无压力
《CS2》是一款竞技性极强的FPS网游,对帧率要求极高,高帧率能让玩家在对枪时更有优势,画面延迟更低,操作更精准。很多玩家误以为《CS2》只吃CPU,其实显卡性能也会影响帧率上限,尤其是在高画质设置下。
1. 画质设置
•分辨率:1920×1080
•画质模式:高(保证画面细节,不影响视野)
•全局阴影质量:高(能清晰看到敌人阴影,提升竞技优势)
•模型细节:高(人物、武器模型清晰,便于瞄准)
•光照质量:高(避免画面过暗,影响视野)
•帧数限制:无限制(显示器刷新率144Hz)
2. 实测数据(真实多次测试平均值)

3. 实际体验
《CS2》的实测结果非常让人满意,完全能满足普通玩家的竞技需求。高画质下,平均帧率轻松突破150 FPS,热身练枪时更是能达到185 FPS以上,最低帧率也稳定在140 FPS以上,远超144Hz显示器的刷新率,画面流畅到几乎没有延迟。
在竞技对战中,即使是多人交火、烟雾弹弥漫的复杂场景,帧率也能维持在158 FPS左右,最低140 FPS,不会出现掉帧导致的画面卡顿、操作延迟,瞄准、压枪、走位都非常精准,能充分发挥出玩家的操作水平。对于《CS2》这类电竞网游来说,这套配置的性能完全够用,甚至能满足轻度职业玩家的需求,不需要额外升级硬件。
这里要说明一点,很多玩家觉得《CS2》只吃CPU,其实不然,RTX 5050的显卡性能在这里起到了关键作用,高画质下如果显卡性能不足,帧率会明显下降,而这套配置的CPU和显卡搭配均衡,没有出现瓶颈,所以帧率表现非常稳定。

(三)《三角洲行动》:光追+DLSS 4,流畅与画质兼顾
《三角洲行动》是一款近期非常火爆的FPS网游,画面质感出色,支持光线追踪和DLSS 4技术,既能带来极佳的视觉体验,又能通过DLSS 4技术提升帧率,是测试显卡光追性能和AI加速能力的绝佳选择。
1. 画质设置
•分辨率:1920×1080
•画质模式:超高(最大化还原游戏画面质感)
•光线追踪:开启(质量模式,提升光影真实度)
•DLSS 4:开启(质量模式,平衡帧率和画质)
•帧数限制:无限制(显示器刷新率144Hz)
2. 实测数据(真实多次测试平均值)

3. 实际体验
开启光线追踪和DLSS 4质量模式后,这套配置在《三角洲行动》中的表现依然亮眼,完全兼顾了画质和帧率。光线追踪的开启让游戏的光影效果更加真实,水面反光、物体阴影、建筑光影都非常细腻,代入感极强;DLSS 4技术则很好地弥补了光追带来的帧率损耗,让平均帧率稳定在108-122 FPS之间,最低帧率也能维持在92 FPS以上,画面流畅度完全达标。
在大战场跑图时,帧率稳定在122 FPS左右,画面丝滑,转向、移动无任何卡顿;据点争夺多人混战时,帧率会降到108 FPS左右,最低92 FPS,偶尔有轻微掉帧,但不影响核心操作,能正常开枪、走位、躲掩体;摸金玩法的复杂场景中,光影效果复杂,资源加载量大,但帧率依然能维持在115 FPS左右,没有出现卡顿、闪退问题。
这里要提醒大家,如果关闭光追、开启DLSS 4性能模式,帧率还能提升20-30 FPS,平均帧率能达到130-150 FPS,但画面光影效果会明显下降,大家可以根据自己的需求选择合适的设置。
四、硬件性能分析:为什么这套配置能有这样的表现?
看完实测数据,很多玩家可能会好奇,为什么R5-5600+RTX 5050这套配置能在三款热门网游中都有不错的表现?其实核心原因就是“搭配均衡”,没有明显瓶颈,同时硬件品质可靠、散热稳定,接下来我从三个方面详细分析,让大家明白这套配置的优势和短板。
(一)硬件搭配均衡,无明显瓶颈
一套主机的性能好坏,关键不在于单个配件有多强,而在于配件之间的搭配是否均衡。如果CPU太强、显卡太弱,就会出现“大马拉小车”,浪费CPU性能;如果显卡太强、CPU太弱,就会出现“小马拉大车”,无法发挥显卡的全部性能。
这套配置中,R5-5600作为6核12线程的处理器,游戏优化极佳,尤其是在网游中,不需要过多的核心线程,单核性能足够强,搭配RTX 5050完全没有瓶颈,能充分发挥显卡的性能。而RTX 5050显卡的性能刚好适配1080P分辨率,无论是光栅化性能还是光追性能,都能满足普通玩家的需求,两者搭配起来,性能输出稳定,没有出现一方拖另一方后腿的情况。
另外,16GB内存和256G固态硬盘也没有成为性能瓶颈,16GB内存能满足三款网游的运行需求,不会出现内存不足导致的卡顿;256G固态硬盘作为系统盘和游戏盘,加载速度快,能减少游戏加载时间,提升游玩体验。
(二)散热稳定,长时间游玩无压力
散热是主机稳定运行的关键,尤其是在长时间玩游戏的过程中,如果硬件温度过高,不仅会导致性能下降(过热降频),还会影响硬件寿命。这套配置的散热设计非常合理,完全能满足长时间游戏的需求。
•CPU散热:天极风S60六铜管散热器,散热面积充足,R5-5600满载运行时,温度能控制在65-70℃之间,不会出现过热降频的情况,日常游戏时温度更低,只有55-60℃。
•机箱散热:游戏风暴机箱搭配3个天极风棱镜4风扇,形成了“正进反出”的风道,能快速排出机箱内的热气,机箱内部温度稳定在45-50℃之间,避免硬件因高温出现稳定性问题。
•显卡散热:索泰RTX 5050双风扇设计,散热效率高,长时间玩游戏时,显卡温度能维持在70-75℃之间,不会出现过热降频,稳定性非常有保障。
我进行了连续4小时的长时间游戏测试(三款游戏各玩1小时左右),测试结束后,CPU、显卡温度均在安全范围内,性能没有出现下降,主机也没有出现卡顿、闪退等问题,散热稳定性完全达标。
(三)硬件品质可靠,稳定性拉满
这套配置中的每一个配件,都选择了品质可靠的品牌,没有选小众劣质品牌,从根本上保证了主机的稳定性,避免出现硬件故障导致的卡顿、闪退等问题。
•CPU:AMD锐龙R5-5600作为经典型号,上市多年,稳定性经过了市场的长期验证。
•主板:蓝宝石作为一线板卡大厂,主板做工扎实,供电模块稳定,长期稳定运行。
•显卡:索泰是一线显卡品牌,RTX 5050星夜OC版做工精良,显存和核心的品质有保障。
•其他配件:威刚内存、鑫速捷固态硬盘、三段式魂魔电源、天极风风扇、游戏风暴机箱,都是经过市场验证的性价比品牌,品质可靠,故障率低,能保证主机长期稳定运行。
(四)这套配置的短板的是什么?
实事求是地说,这套配置也有短板,主要集中在两个方面:一是鑫速捷256G固态硬盘容量较小,只能安装系统和3-4款常用网游,如果想安装更多游戏,需要后续升级更大容量的固态硬盘;目前存储价格有些高,后期不够用在加装硬盘。
不过对于预算有限的普通玩家来说,这些短板可以接受,后续可以根据自己的需求逐步升级,整体不影响日常游戏体验。
五、靠谱装机渠道推荐
最后提醒大家,装机选对渠道很重要,避免买到假货、昆明卓兴电脑批发平台,作为云南本地靠谱的电脑硬件批发渠道,卓兴省级代理了本次实测配置中的威刚、蓝宝石、索泰、天极风等多个品牌,正品有保障,价格也很实惠,适合云南本地玩家采购配件、组装主机。
六、总结:这套配置值得入手吗?
经过真实实测,这套总价4962元、基于R5-5600+RTX 5050的配置,在1080P分辨率下,能流畅运行《绝地求生》《CS2》《三角洲行动》等热门网游,帧率稳定,画面流畅,完全能满足普通玩家的日常游戏需求。
配置搭配均衡,无明显瓶颈,硬件品质可靠,散热稳定,长时间游玩无压力,而且性价比很高,适合预算有限、主打网游的普通玩家。如果你不追求2K、4K分辨率,不玩大型3A单机游戏,只是想玩网游、日常办公、看视频,这套配置绝对是一个非常不错的选择。
希望这篇实测文章能帮到正在装机的你,祝大家都能装到自己满意的主机,畅玩各类游戏!

买电脑 手机 家电 办公设备耗材等
找卓兴 选择卓兴 选择放心!
您对卓兴的信任和尊重 是我们团队最大的追求!
昆明卓兴电脑批发平台
云南DIY电脑装机平台
云南网吧网咖一站式服务平台
云南电脑批发源头供应商
卓兴微商城
卓兴在线手机版
卓兴在线电脑版
PC端商城
卓兴官网一
卓兴官网二
卓兴商城
查看 今日报价
添加卓兴微信咨询
*昆明卓兴电脑批发平台*
*代理各大品牌电脑配件*
处理器
AMD CPU—云南总代理
英特尔CPU—云南核心授权代理
内存
威刚内存—云南总代(终身质保)
士必得内存—云南独家总代 (三年质保)
升技内存—云南独家总代(三年质保)
固态硬盘
威刚固态硬盘—云南总代(三年质保)
威刚移动固态硬盘—云南总代(三年质保)
士必得固态硬盘—云南独家总代 (三年质保)
升技固态硬盘—云南独家总代(三年质保)
鑫速捷固态硬盘—云南独家总代 (三年质保)
主板
蓝宝石主板—云南总代(三年全国联保)
华硕主板AMD全系列 —云南总代(三年全国联保)
升技主板—云南独家总代(三年质保)
圣旗全系列主板—云南省总代(三年质保)
显示器
飞利浦显示器—云南总代(三年质保)
酷乐显示器—云南总代(三年全国联保)
卓兴玩家显示器—云南总代(三年全国联保)
瑞克显示器—云南总代(三年全国联保)
创维显示器—云南总代(三年全国联保)
乐视显示器—云南总代(三年全国联保)
显卡
蓝宝石显卡—云南总代(三年全国联保)
索泰显卡—云南总代(三年全国联保)
升技显卡—云南独家总代(三年质保)
磐正显卡—云南独家总代(三年质保)
机箱
威刚机箱—云南总代(三年质保)
骨伽机箱电源—云南总代(三年质保)
游戏风暴机箱—云南总代
三段式电源 —云南总代(三年质保)
卓兴玩家ZXPLAYER机箱—独家代理(云南生产现货)
电源
威刚电源—云南总代(三年质保)
骨伽电源—云南总代(三年质保)
三段式电源 —云南总代(三年质保)
美商品牌电源—云南总代(三年质保)
全模玩家品牌电源—云南总代(三年质保)
散热风扇
威刚风扇—云南总代(三年质保)
骨伽散热器—云南总代
天极风散热器水冷—云南总代(一年质保)
监控
飞凯亚监控摄像头(一年质保)
一体机
漫威兄弟一体机—云南总代(三年质保)
长城一体机—云南总代(三年质保)
键鼠
爱国心机械键盘鼠标—云南总(三年质保)
长城键鼠—云南总(一年质保)
蝰蛇键鼠—云南总(一年质保)
昆明卓兴电脑批发平台今日各报价下载链接:买电脑 手机 家电 办公设备耗材等找卓兴 选择卓兴 选择放心!您对卓兴的信任和尊重 是我们团队最大的追求!
昆明卓兴电脑批发平台产品限价2026年4月13日:https://drive.weixin.qq.com/s?k=AJAA8AeoAAk4AONTOq
昆明卓兴AMD整机方案4月份指导价格下载:https://drive.weixin.qq.com/s?k=AJAA8AeoAAke9MBQiy
昆明卓兴电脑批发平台、云南DIY电脑装机平台、云南网吧网咖一站式服务平台、云南电脑批发源头供应商!主营:DIY配件、组装机、品牌机、监控、手机、线材、耗材、办公用品等!
云南总代理:AMD蓝宝石主板、蓝宝石显卡全系列、AMD处理器、华硕AMD全系列主板、圣旗主板、映泰主板、华硕显卡、索泰显卡、瀚铠显卡、升技主板显卡、磐正显卡、飞利浦显示器、卓兴玩家显示器、瑞克显示器、酷乐显示器、创维显示器、游戏风暴机箱、威刚全系列(固态、内存、数码存储产品、机箱、电源、散热器)、三段式电源、士必得固态、蝰蛇键鼠、爱国心键鼠、天极风散热器、漫威兄弟一体机、长城一体机、飞凯亚监控、三星固态硬盘、三大件产品机箱、电源、散热器
微商城 : https://www.ynit888.com
卓兴在线手机版:http://m.kmzx888.com
卓兴在线电脑版:http://www.kmzx888.com
PC商城: https://www.ynit888.com/Index/index/pc/1
卓兴官网1:http://www.kmzhuoxing.com
卓兴官网2:http://www.kmzhuoxing.net
卓兴商城: http://www.kmzhuoxing.cn
平台服务热线: 400-0871-121 0871-63938889
联系卓兴批发部负责人:
李 蕊 18183891112 微信同号
丁雨露 18183891113 微信同号
李骄月 18183891114 微信同号
杨永丽 18183891115 微信同号
肖华燕 18183891117 微信同号
刘智贤 18183891110 微信同号
阳纯国 18183891119 微信同号
刘酒林 18183891116 微信同号
18687107399 微信同号
郑 丽 13187811199 微信同号
郑传粉 18087837006 微信同号
13108871980 微信同号
杨光莲 18687131799 微信同号
刘 帅 15687188808 微信同号
白龙顺 19988556323 微信同号
冯 灿 18587364629 微信同号
杨亚敏 18183891118 微信同号
何颖浩 18687107399微信同号
苏 慧 19208710134 微信同号
王瀛海 19208710139 微信同号
虚位招聘中.....
招聘中 13095316508 微信同号
技术售后服务部:
张 勇 15608718138 微信同号
投诉或建议:刘兴民 18687014999 微信同号
地址:昆明市五华区圆通北路86号冶金研究院内云聚物流旁
各新老伙伴 刘兴民带你看卓兴…了解卓兴https://mp.weixin.qq.com/s/-LzL8-wa0q4QTBQFSnrxTw
云南卓兴电脑批发平台 专业批发等3个文件(电脑及配件 手机 监控 网络产品 办公设备 家电等):https://drive.weixin.qq.com/s?k=AJAA8AeoAAkomqAzMS
添加卓兴微信咨询:https://work.weixin.qq.com/ca/cawcde7d87fbd6405c
夜雨聆风