





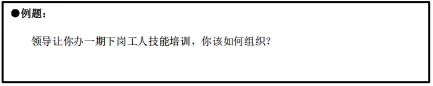
回答:通过此次培训活动可以提高工人技能,帮助工人就业,那么关于组织本次培训活动,我会从以下几方面着手准备和进行。
首先,在培训的前期准备上,我会通过以下几方面进行:
第一,了解该地区下岗工人的基本情况,调查他们的培训需求;再深入市场调查现在市场上缺少哪些技能型人才,根据两方面的需求确定培训内容。到下岗工人聚集区以及下岗再就业 中心走访,收集下岗工人的资料,本着自愿的原则鼓励大家参与,并做好报名登记工作。
第二,我会撰写本次展开培训工作的通知,通知中确定培训内容、培训目的、培训日程安排、参会人员名单等。并提交报告给领导,根据领导要求做出通知的修改,直到最后敲定终稿, 按通知要求提前 2-3 天通知到参与培训的单位或者相关人员。
第三,邀请到技能培训专家、教授等嘉宾,提前与他们做好联系沟通,确保培训时间能按时参加,保证培训进行。
第四,提前和办公室取得联系,做好应急预案和后勤准备工作,对培训场地提前沟通好, 对培训所需的电脑设备、会服人员、桌牌、录音录像设备、饮用水等提前做好准备,面对突发 状况时及时启动应急预案。
第五,将培训工作开展前的准备工作汇报给领导,和领导沟通是否存在其他问题,并及时做出修改,确保培训开展。
其次,在培训的实施阶段,我会通过以下几方面进行:
第一,采用下岗工人与企业领导面对面交谈和优秀技工现场操作讲解相结合的方式进行此次培训,面对面交谈主要是让下岗工人对现在企业的用人需求有一个深入的了解,优秀技工现场操作能提高下岗工人积极性,而且能及时解决他们的操作问题,达到良好的培训效果。
第二,为了保证工作顺利开展,在培训过程中我要全程跟班,及时与学员、企业人员进行沟通,解决他们可能遇到的问题。
第三,培训活动结束以后,进行一次考核,通过上机操作测验学习的效果,合格者颁发培训合格证,并积极推荐他们再就业;不合格者联系企业进行再培训。
最后,我会收集整理本次培训工作的资料,作出报告和总结,汇报领导,并且根据本次培训的结果形成长效机制,贯彻落实本次培训的目的意义。同时将本次活动的新闻稿件及时上传到 单位网站,将培训的具体内容、课件及时发给各参会人员。我也会总结本次组织培训工作的经验教训,将本次培训活动作为参考和借鉴,以便以后类似活动的更好开展。

赵航面试


夜雨聆风