
📚 培训推荐 📚
课程一:AI智能体科研应用与构建:零部署的科研与日常工作提效实战高级培训班

1
培训福利
4、课后答疑:课后2个月内微信群答疑。
2
培训时间与地点
3
课程内容
课程章节 | 主要内容 |
第一章 打通AI智能体基本功——大语言模型基础认识 | 基础知识之大语言模型 理论1:全球Top 10大模型对照(挑选智能体的最佳员工) 理论2:大语言模型的几个基本认识和关键技巧(增效、避错) 理论3:大语言模型在科研设计应用(AI科研场景) 理论4:大语言模型降低幻觉的关键(杜绝撒谎是前提) 理论5:如何约束大语言模型(提高质量是追求) 理论6:了解大语言模型的能力——文字、图片、语音、视频 |
第二章 基础知识之大语言Nano-banana系统介绍 | 理论1:Nano banana介绍 理论2:自然科学基金中绘图的几个细节问题 理论3:如何基于Nano banana实现逐步图片的组合和美化 理论4:巧用Nano banana的图片预测能力及场景重置 展示&操作:Nano banana绘图 |
第三章 AI智能体工具介绍 | 进阶知识之智能体工具: 理论1:LLM、工具、工作流、智能体的区别 理论2:标准化Agent 构建= 目标 + 计划 + 工具调用 + 记忆/知识库 + 反思评估 + 安全约束 理论3:适用于Agent的典型科研场景——多步骤、可追溯、可重复、可协作 理论4:Agent协作——拆解复杂任务,多角色协作 理论5:几种受关注的智能体工具介绍及适用场景 理论6:SciAgent在科研方面的优势 理论7:SciAgent与复合素材图片构建与整合优化 理论8:SciAgent与视频制作 理论9:几篇高水平SCI智能体应用实战 展示&操作:SciAgent账户建立与登录、SciAgent常规操作 |
第四章 AI智能体应用实战——SciAgent使用介绍和展示 | 全部实践&实战,只要跟着学,包教包会 理论1:本地可跑的智能体——环境搭建与 SciAgent启动 理论2:能精准对话的 AI——属于你的对话机器人 理论3:“听话”的 AI ——Prompt 配置与行为控制 理论4:会用资料回答——与众不同的知识库接入(RAG) 理论5:能做事的 AI——多能力智能体(Agent) 理论6:自动执行任务——工具调用与自动流程 |
第五章 AI智能体通用技术实战 | 通用技术实战1:自由文本对话机器人(多人聊天室)的构建 通用技术实战2:语音对话交互机器人/角色构建(让任何一个LLMs张开嘴,让LLMs彼此互动,来一场AI学术相声!) 通用技术实战3:虚拟人物视频构建(特定形象、话术、风格) 通用技术实战4:复合素材图片构建与整合优化(多模型+严格限定+整体润色协同完成) 通用技术实战5:PPT制作整合优化(多LLMs协同完成) 通用技术实战6:接入RAG强化智能体表现(自创知识库的构建) 通用技术实战7:SciAgent研究工具的选择和共享 |
第六章 AI智能体专业技术实战 | 专业技术实战1:超精准论文撰写与修改(内容、格式、风格、修稿、建议、改稿,全流程,多模型协同完成); 专业技术实战2:项目设计与迭代(多模型构思+多模型评价+最终裁决+必要时迭代) 专业技术实战3:科普视频精准构建(目的及效果为导向的视频制作); 专业技术实战4:科研图片绘制与优化(设计、制作、润色、修改,多模型迭代协同完成); 专业技术实战5:各PPT制作(文献汇报、毕业论文、课题答辩、工作总结) 专业技术实战6:虚拟文字讨论系统构建(一人多团队探讨,再难的话题,各大模型一起讨论!) 专业技术实战7:多层次任务智能体联动结合(动画片制作,教学视频制作,宣传视频) 专业技术实战8:智能语音系统构建(场景及专业特色限定); |
第七章 OpenClaw (Clawdbot)使用演示 | 前沿知识之Clawdbot 理论1:Clawdbot账户申请 理论2:Clawdbot界面应用介绍 理论3:Clawdbot的特点和特色 理论4:如何选择适合自己的智能体平台?(价格比对、功能拓展、会员权益) 展示&操作:Clawdbot常规使用 |
第八章 讨论与答疑 | 1:手把手带领学员完成一个属于自己的AI智能体工作流包 2:带走可直接复用的模板库与SOP,把SciAgent真正嵌入个人与团队的日常科研与工作流,实现持续提效与个性化升级。 3:建立微信群,便于后期的讨论与答疑 |
5
培训费用
B类:收费4800元/人(含培训费、资料费、B类证书费、发票费等)
C类:收费5800元/人(含培训费、资料费、B类+C类证书费、发票费等)
D类:收费7800元/人(含培训费、资料费、B类+C类+D类证书费、发票费等)
注:本次培训的费用由承办单位中科软研(北京)科学技术有限公司和北京富卓佰扬科技有限公司承负责收取并提供发票。可提前开具发票,再进行公对公转账。发票可涵盖培训费、会议费、会议注册费、资料费、技术服务费、检测费等多种费用类别,线下参加培训的差旅费和食宿费自理。
6
颁发证书
A类:中科软研(北京)科学技术有限公司颁发的课程结业证书;
7
联系方式
如需具体的培训通知,请联系我们获取。
联系人:王老师 13693314112(微信同号)
微信二维码:


各企事业单位、高等院校及科研院所:
论文写作是许多科研人员、研究生以及青年学者都会面临的重要挑战。从选题的确定到创新点的挖掘,再到最终成稿,每一步都需要逻辑清晰、方法科学和语言精准。然而,繁重的科研任务和有限的指导资源让许多人在论文写作过程中感到迷茫。为了解决这一难题,中促中心(国家事业单位)与中科软研(北京)科学技术中心(www.fzby.org.cn)联合双一流高校教授共同精心设计了《AI深度赋能SCI论文写作、论文精准选题、创新点挖掘实战培训班》课程,为学员提供系统化的写作讲解和一对一深度辅导,助您突破论文写作的瓶颈。本课程的最大特色在于:导师全程参与与学员深度互动,课程期间,老师将与每位学员一对一沟通,针对您的研究领域和兴趣,探讨论文选题的可行性与新颖性,帮助梳理研究背景并挖掘创新思路。同时,课程采用集中训练模式,将论文写作拆解为具体步骤,从文献综述、研究方法到实验方案、结果分析,为您构建科学而高效的写作流程。现通知如下::
01
培训特色及目标
账号赠送福利:赠送每人1个ChatGPT Plus会员账号,没有使用次数限制,不需要魔法,支持使用ChatGPT-5.2、DeepSeeK、Gemini 3.0、Claude等大语言模型(具体时间可参考收费标准)
一对一精准选题指导:针对学员的研究方向,深度讨论与优化选题,确保研究的新颖性和学术价值。
创新思路梳理与指导:结合当前学术前沿,帮助学员挖掘独特的创新点,为论文奠定坚实的研究基础。高效训练:以番茄钟管理法精细规划写作任务,让学员在高效专注中完成从选题到初稿的全流程。
全方位实操支持:提供写作模板、提示词优化技巧、数据分析与实验设计方法,结合实例教学,让学员轻松掌握学术写作的关键技能。
答疑与反馈机制:每日设置答疑时间,针对共性问题进行集中讲解,同时提供一对一的个性化辅导,课后提供免费答疑指导,建立学员答疑群。
四天完成论文初稿:会给学员提供若干个可以写论文的idea,四天的时间里完成一个论文初稿(完成度90%以上)如有学员需要写代码的,可以辅助指导撰写示例代码。
03
培训时间及方式
![]() | ![]() |
04
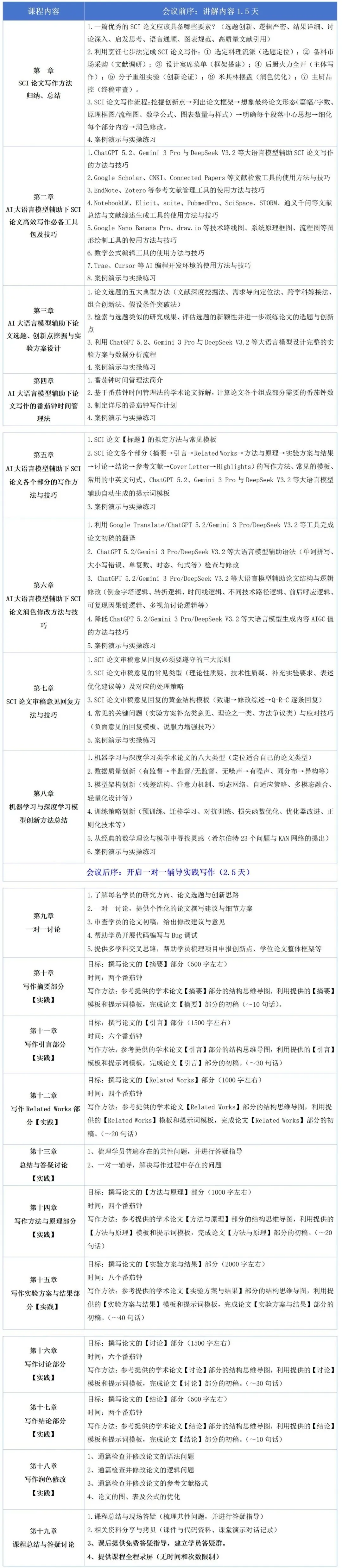
课程大纲

05
培训费用
B类:收费4800元/人(含培训费、资料费、B类证书费、发票费等)
C类:收费5800元/人(含培训费、资料费、B类+C类证书费、发票费等)
D类:收费7800元/人(含培训费、资料费、B类+C类+D类证书费、发票费等)
注:本次培训的费用由承办单位中科软研(北京)科学技术有限公司和北京富卓佰扬科技有限公司承负责收取并提供发票。可提前开具发票,再进行公对公转账。发票可涵盖培训费、会议费、会议注册费、资料费、技术服务费、检测费等多种费用类别,线下参加培训的差旅费和食宿费自理。
06
颁发证书
A类:中科软研(北京)科学技术有限公司颁发的课程结业证书;
B类:可获得中小企业合作发展促进中心(事业单位)颁发的《生成式人工智能(AIGC)工程师》职业技能证书,纳入中心数据库,全国通用可查。
C类:可获得国家一级学会颁发的高级《人工智能应用工程师》职业技能证书,该证书可作为专业技术人员职业能力考核的证明,以及专业技术人员岗位聘用、任职、定级和晋升职务的重要依据。
D类:可获得工业和信息化部所属的党政机关(正局级)颁发的《数据分析工程师》证书,该证书可证明学员具备熟练应用数据分析的能力,企业招投标、事业单位晋升定级、岗位赋能的重要依据。
07
联系方式
如需具体的培训通知,请联系我们获取。
联系人:王老师 13693314112(微信同号)
微信二维码:


各企事业单位、高等院校及科研院所:
本课程旨在通过全面、系统的学习,使学员掌握Python在科研领域中的应用,特别是如何利用人工智能技术推动科研进展。课程内容涵盖了从基础的Python编程到高级的机器学习和深度学习算法,逐步引导学员掌握科研数据分析、模型设计与训练、以及科研绘图等关键技能。同时,课程特别强调人工智能在科研写作、和数据处理中的实际应用,帮助学员高效完成科研任务。课程通过详细的理论讲解和丰富的课堂动手练习,让学员深入理解和掌握各类人工智能算法的原理与应用方法。课程内容包括Numpy和Matplotlib等科学计算和绘图工具的学习,机器学习算法的应用与优化,以及深度学习算法在图像识别和目标检测中的实际应用。特别设置的案例分析环节,通过介绍各种跟科研相关的实际项目,帮助学员将所学知识应用到具体的科研项目中。此外,课程还介绍了最新的人工智能技术,如YOLOv10目标检测与分割算法和大语言模型在科研中的应用,全面提升学员的科研能力和创新水平。通过本课程的学习,学员不仅能够独立完成SCI论文中的各类数据分析和模型构建任务,还能够在科研过程中有效应用人工智能技术,提高科研效率和成果质量。具体事宜如下:
01
培训特色
1、从最基础入门的操作和概念开始学习逐步提升,有无基础均可报名;
2、针对实际SCI论文和实际人工智能应用项目进行解读分析,详细Python人工智能算法如何应用于SCI论文写作和实际项目应用;
3、课程内容包含大量实际案例操作,深度剖析Python人工智能算法在科研学术和项目应用中的最佳应用;
4、每天都会有专门的课堂实操练习,确保学员掌握实际操作细节;
6、参加一次培训,以后本人可以终身免费参加相同的现场及直播课程,不限次数,学会为止;
02
培训收获
03
培训时间及方式
2026年04月17日—04月19日 北京现场+线上直播(培训三天)
注:现场及线上直播同步进行,不方便到现场的学员,可线上参加,名额有限,请尽快与我们联系报名,预留名额。
04
课程大纲

06
培训费用
07
颁发证书
A类:中科软研(北京)科学技术有限公司颁发的课程结业证书;
B类:可获得中小企业合作发展促进中心颁发的《人工智能训练师》职业技能证书,纳入中心数据库,全国通用可查。
C类:可获得国家一级学会颁发的高级《人工智能应用工程师》职业技能证书,该证书可作为专业技术人员职业能力考核的证明,以及专业技术人员岗位聘用、任职、定级和晋升职务的重要依据。
D类:可获得工业和信息化部所属的党政机关(正局级)颁发的《机器学习算法研发工程师》证书,该证书可证明学员具备熟练应用AI工具的能力,企业招投标、事业单位晋升定级、岗位赋能的重要依据。
08
联系方式
如需具体的培训通知,请联系我们获取。
联系人:王老师 13693314112(微信同号)


1
培训优势
2
培训时间与地点
![]() | ![]() | ![]() |
![]() | ![]() | ![]() |
3
课程内容

4
培训专家
5
培训费用
B类:收费4800元/人(含培训费、资料费、B类证书费、发票费等)
C类:收费5800元/人(含培训费、资料费、B类+C类证书费、发票费等)
D类:收费7800元/人(含培训费、资料费、B类+C类+D类证书费、发票费等)
注:本次培训的费用由承办单位中科软研(北京)科学技术有限公司和北京富卓佰扬科技有限公司承负责收取并提供发票。可提前开具发票,再进行公对公转账。发票可涵盖培训费、会议费、会议注册费、资料费、技术服务费、检测费等多种费用类别,线下参加培训的差旅费和食宿费自理。
6
颁发证书
A类:中科软研(北京)科学技术有限公司颁发的课程结业证书;
7
联系方式
如需具体的培训通知,请联系我们获取。
联系人:王老师 13693314112(微信同号)
微信二维码:

📚 课程五:

各企事业单位、高等院校及科研院所:
FLUENT作为计算流体力学模拟的通用软件,能模拟从不可压缩到可压缩、层流与湍流、传热与相变、化学反应与燃烧、多相流与颗粒流、旋转机械、动网格、气动噪声、材料加工、燃料电池等众多领域的物理化学过程,已在能源、资源、航空、航天、化工、环保、水利、汽车、机械、电子、船舶、冶金、建筑、材料及生物等领域广泛应用。计算流体力学模拟的全流程包含前处理、求解及后处理。求解器方面,FLUENT具备丰富的物性数据库、先进的数值算法、保持更新的物理及化学子模型、稳健的迭代算法,也具备直观的后处理功能,目前计算流体力学(CFD)技术在各个行业中的应用日趋广泛。许多工程问题将越来越多地借助计算机进行模拟、计算及预测。ANSYS FLUENT是目前全球领先的商用CFD 软件,市场占有率达80%左右,是工程师和研究者不可多得的有力工具。然而,为了能够熟练使用该工具,往往需要经过大量系统的学习,掌握从建模、网格划分,到求解器数值模型设定等一系列知识,入门过程比较漫长。本研修班将通过数天的学习,由浅入深,一步一步讲解,尤其通过多个典型实际工程案例的手把手上机指导,大大缩短Fluent软件的学习周期,使学员经过培训后能够迅速入门,并将其作为熟悉的工具进行使用。中科软研(北京)科学技术中心举办“ANSYS FLUENT通用流体仿真核心技术应用与工程实例”培训班,采用最新ANSYS Fluent版本授课,对前沿得Fluent方法及应用进行全面的讲解,同时进行深入的实战案例,帮助参加学员掌握ICEM CFD、Fluent Meshing网格应用、利用Fluent软件进行具体的项目和科研工作的开展。官方网址:www.fzby.org.cn 现将通知事宜如下:
培训优势
1、课程包括几何建模、网格划分和Fluent求解、后处理等全部过程;
2、培训老师理论和工程经验丰富,我们会结合学员实际需求备课并补充相关内容;
3、通过原理解析、大量实例操作强化应用,提升参会学员解决实际工程问题的能力;
4、建立学员答疑微信群,学完后可以继续在群里与主讲老师、同学交流问题,课后提供答疑。
5、参加一次培训,以后本人可以终身免费参加相关现场及直播课程,不限次数,学会为止!
6、此次课程限定40人,报名敬请从速。前20人报名可获得往届的培训视频及资料。
培训专家
培训时间与方式
2026年4月24日—4月26日 北京现场 + 线上直播(培训三天)
注:现场及线上直播同步进行,可根据自己情况选择报名线上或线下课程。
培训内容

收费情况
A类:收费3900元/人(含培训费、资料费、A类证书费、发票费等)
B类:收费4800元/人(含培训费、资料费、B类证书费、发票费等)
C类:收费6800元/人(含培训费、资料费、B类+C类证书费、发票费等)
D类:收费7800元/人(含培训费、资料费、B类+C类+D类证书费、发票费等)
注:本次培训的费用由中科软研(北京)科学技术有限公司和北京富卓佰扬科技有限公司负责收取并提供发票。可以选择提前开具发票,随后进行公对公转账。发票可涵盖培训费、会议费、会议注册费、资料费、技术服务费、检测费等多种费用类别,线下参加培训的差旅费和食宿费自理。
颁发证书
A类:中科软研(北京)科学技术有限公司颁发的课程结业证书;
B类:可获得中小企业合作发展促进中心颁发的《FLUENT软件应用工程师》职业技能证书,纳入中心数据库,全国通用可查。
C类:可获得中国通信工业协会,国家一级学会颁发的高级《CAE仿真工程师》职业技能证书,该证书可作为专业技术人员职业能力考核的证明,以及专业技术人员岗位聘用、任职、定级和晋升职务的重要依据。
D类:可获得工业和信息化部所属的党政机关:工业和信息化部人才交流中心(正局级)颁发的《数据分析工程师》证书,该证书可证明学员具备熟练应用AI工具的能力,企业招投标、事业单位晋升定级、岗位赋能的重要依据。
优惠政策
1、学生凭学生证优惠300元;
2、2人以上(含)团体报名每人可减少200元;
3、3人以上(含)团体报名每人可减少300元;
4、4人以上(含)团体报名每人可减少400元;
5、5人以上(含)团体报名,另外赠送一个名额;
6、以上优惠政策不能同时享受,只能享受其中一种。
联系方式
联系人:王老师 13693314112(微信同号)
微信二维码:

📚 课程六:

1
培训特色及目标
3
培训时间与地点
4
课程内容
课程安排 | 学习内容 |
第一章 2026年大语言模型最新进展与ChatGPT、Gemini、DeepSeek等大语言模型讲解 | 1、国内外大语言模型(ChatGPT 5.2、Gemini 3.1 Pro、Claude、豆包、Kimi、DeepSeek等)对比分析 2、ChatGPT对话初体验(提示词输入、语音聊天、上传文档等) 3、ChatGPT canvas交互式对话界面功能演示(文本编辑:内容润色、修改文本阅读水平、调整文本长度、智能修改建议、选中指定片段进行修改;代码编辑:添加注释、添加程序日志、修复程序Bug、将代码转换为另一种编程语言、代码审查等) 4、ChatGPT Search功能演示(联网查询最新的新闻动态、最新发表的学术论文等) 5、ChatGPT Project功能演示(创建项目文件夹、构建项目知识库、设置项目指令等) 6、ChatGPT Prism论文写作与Latex排版功能演示 10、ChatGPT科研必备GPT汇总介绍(寻找好用的GPTs模型、提示词优化、生成思维导图、生成PPT、生成视频、制定个性化的学习计划、检索论文、总结论文内容、总结视频内容、撰写论文、论文翻译、论文润色与修改、参考文献格式管理、论文评审、数据分析、生成代码、代码调试等) 11、GPT Store简介与使用 12、定制自己的专属GPTs(制作专属GPTs的两种方式:聊天/配置参数、利用Knowledge上传本地知识库提升专属GPTs性能、利用Actions通过API获取外界信息、专属GPTs的分享) 13、Gemini 3 Pro对话页面功能演示(上传文件、Deep Research、Canvas画布、Guided Learning等) 14、NotebookLM功能简介与演示:(上传资料的四种方式;使用NotebookLM对资料进行加工整理并输出多种格式:音频、视频、思维导图、分析报告、知识闪卡、测验题、信息图、幻灯片、数据表格;使用NotebookLM的Deep Research功能联网检索指定主题内容并深入分析总结) 15、Nano Banana Pro 简介、新特性、提示词撰写方法与策略、提示词模板等。 16、使用Nano Banana Pro 绘制技术路线图、模型拓扑结构图、原理框图、教学插图、科普宣传海报等。 17、Colab简介:云端环境下的内嵌Python环境和免费GPU资源的AI开发环境。 18、Colab + Gemini:自动生成Python代码,实现数据的统计分析、预处理、可视化、机器学习与深度学习模型构建、代码注释与Bug调试等。 19、Gems App简介与功能演示:实现更少提示词、更少对话轮次获得更优答案的工具 20、自定义Gems App的开发:对话式开发(提示词模板)→ 工作流高级属性修改(模型选择、提示词优化)→ App上线发布 21、Llama3、DeepSeek等开源大语言模型的本地部署与对话 22、DeepSeek使用初体验(注册与登录、App下载与安装、界面主要功能介绍与演示等) 23、案例演示与实操练习 |
第二章 大语言模型提示词使用方法与高级技巧 | 1、大语言模型Prompt (提示词) 撰写方法与技巧(为ChatGPT设定身份、明确任务内容、提供任务相关的背景、举一个参考范例、指定返回的答案格式等) 2、常用的大语言模型提示词模板 3、大语言模型提示词优化(Promptest、Prompt Perfect、PromptPal提示宝等ChatGPT GPTs) 4、大语言模型提示词逆向工程(破解提示词的常用方法、对别人创建的GPTs进行破解) 5、案例演示与实操练习 |
第三章 大语言模型助力日常生活、学习与工作 | 1、ChatGPT、Gemini、Claude、DeepSeeK等助力创建精美的思维导图 2、ChatGPT、Gemini、Claude、DeepSeeK等助力生成流程图、甘特图 3、ChatGPT、Gemini、Claude、DeepSeeK等助力制作PPT 4、ChatGPT、Gemini、Claude、DeepSeeK等助力创建视频 5、ChatGPT、Gemini、Claude、DeepSeeK等助力教师高效备课(为不同专业学生生成不同的教学内容、围绕知识点生成不同难度的题目检测学生的学习效果等) 6、ChatGPT、Gemini、Claude、DeepSeeK等助力学生高效学习(生成个性化学习计划) 7、案例演示与实操练习 |
第四章 大语言模型助力信息检索与总结分析 | 1、传统信息检索方法与技巧总结(Google Scholar、ResearchGate、Sci-Hub、GitHub、关键词检索+同行检索、文献订阅) 2、Google Sholar Labs功能简介:使用自然语言交互方式检索文献(与传统使用关键词组合检索文献相比,有哪些优势?使用场景有哪些?) 3、利用ChatGPT、Gemini、Claude、DeepSeeK等实现联网检索文献 4、利用ChatGPT、Gemini、Claude、DeepSeeK等总结分析文献内容(论文研究背景与动机、采用的研究方法、具体的实验方案、主要的研究结果与结论、存在的局限性与不足、改进思路等) 5、利用ChatGPT、Gemini、Claude、DeepSeeK等总结Youtube视频内容 6、案例演示与实操练习 |
第五章 大语言模型助力科研项目选题与项目申请书撰写 | 1、课题申请书撰写技巧及要点剖析:项目名称、关键词、摘要、立项依据、参考文献、研究目标、研究内容、研究方案、关键科学问题、可行性分析、创新点与特色之处、预期研究成果、工作基础等 2、大语言模型辅助撰写标题、摘要、关键科学问题、关键词及提示词模板分享 3、大语言模型辅助撰写立项依据及提示词模板分享 4、大语言模型辅助撰写研究内容、研究方案、技术路线及提示词模板分享 5、大语言模型辅助撰写研究基础及提示词模板分享 6、大语言模型辅助撰写经费预算及提示词模板分享 案例演示与实操练习 |
第六章 大语言模型助力论文写作与投稿 | 1、SCI论文写作方法与技巧:创新思路/ideas的五大典型方法、论文内在的七大逻辑、番茄钟写作法 2、利用ChatGPT、Gemini、Claude、DeepSeeK等自动生成论文的总体框架和大纲润色修改 3、利用ChatGPT、Gemini、Claude、DeepSeeK等撰写论文各个部分(标题、摘要、引言、Related Works、方法与原理、实验方案与结果、讨论、结论、Cover Letter、Highlights等)及提示词模板分享 4、利用ChatGPT、Gemini、Claude、DeepSeeK等完成论文翻译(指定翻译角色和翻译的领域、给一些背景提示) 5、利用ChatGPT、Gemini、Claude、DeepSeeK等实现论文语法校正(单词拼写、大小写错误、单复数、时态、句式等) 6、利用ChatGPT、Gemini、Claude、DeepSeeK等完成段落结构及句子逻辑润色 7、降低大语言模型生成内容AIGC值的方法与技巧 8、利用ChatGPT、Gemini、Claude、DeepSeeK等完成论文评审意见的撰写与回复(SCI论文审稿意见回复必须要遵守的三大原则、SCI论文审稿意见回复的黄金结构模板) 案例演示与实操练习 |
第七章 大语言模型助力Python编程入门、科学计算、数据预处理及可视化绘图 | 1、Python环境搭建( 下载、安装与版本选择)。 2、如何选择Python编辑器?(IDLE、Notepad++、PyCharm、Jupyter…) 3、Python基础(数据类型和变量、list和tuple、条件判断、循环、函数的定义与调用等) 4、第三方模块的安装与使用 5、Numpy模块库(Numpy的安装;ndarray类型属性与数组的创建;数组索引与切片;Numpy常用函数简介与使用) 6、Matplotlib基本图形绘制(线形图、柱状图、饼图、气泡图、直方图、箱线图、散点图等) 7、Pytorch深度学习框架简介(Tensor的创建、基本运算、升降维操作、CPU/GPU转换等) 8、利用ChatGPT、Gemini、Claude、DeepSeeK等上传本地数据(Excel/CSV表格、txt文本、PDF、图片等) 9、利用ChatGPT、Gemini、Claude、DeepSeeK等实现描述性统计分析(数据的频数分析:统计直方图;数据的集中趋势分析:数据的相关分析) 10、常用的数据预处理方法(数据标准化与归一化、数据异常值与缺失值处理、数据离散化及编码处理、手动生成新特征) 11、融合ChatGPT、Gemini、Claude、DeepSeeK与Python的数据预处理代码自动生成与运行 12、利用ChatGPT、Gemini、Claude、DeepSeeK等自动生成数据统计分析图表 13、利用ChatGPT、Gemini、Claude、DeepSeeK等实现代码逐行讲解 14、利用ChatGPT、Gemini、Claude、DeepSeeK等实现代码Bug调试与修改 15、Trae AI编程开发工具的下载、安装、注册、开发环境简介与功能演示 16、案例演示与实操练习 |
第八章 大语言模型助力机器学习与深度学习建模 | 1、案例实践:利用ChatGPT、Gemini、Claude、DeepSeeK等实现BP神经网络模型的代码自动生成与运行 2、案例实践:利用ChatGPT、Gemini、Claude、DeepSeeK等实现决策树、随机森林、XGBoost、LightGBM模型的代码自动生成与运行 3、案例实践:利用ChatGPT、Gemini、Claude、DeepSeeK等实现卷积神经网络模型的代码自动生成与运行 4、案例实践:利用ChatGPT、Gemini、Claude、DeepSeeK等实现RNN、LSTM模型的代码自动生成与运行 5、实操练习 |
第九章 大语言模型API接口调用与完整项目开发 | 1、GPT模型API接口的调用方法(API Key的申请、API Key接口调用方法与参数说明) 2、DeepSeek API接口的调用方法(API Key的申请、API Key接口调用方法与参数说明) 3、案例实践:利用ChatGPT、Gemini、Claude、DeepSeeK等API实现完整项目开发 (1)聊天机器人的开发 (2)利用GPT API和Text Embedding生成文本的特征向量 4、实操练习 |
第十章 课程总结与答疑讨论 | 1、课程总结(关键知识点回顾) 2、答疑与讨论 3、相关学习资料分享与拷贝 4、建立微信群,便于后期的讨论与答疑 |
5
培训专家
6
培训费用
B类:收费4800元/人(含培训费、资料费、B类证书费、发票费等)
C类:收费5800元/人(含培训费、资料费、B类+C类证书费、发票费等)
D类:收费7800元/人(含培训费、资料费、B类+C类+D类证书费、发票费等)
注:本次培训的费用由承办单位中科软研(北京)科学技术有限公司和北京富卓佰扬科技有限公司承负责收取并提供发票。可提前开具发票,再进行公对公转账。发票可涵盖培训费、会议费、会议注册费、资料费、技术服务费、检测费等多种费用类别,线下参加培训的差旅费和食宿费自理。
7
颁发证书
A类:中科软研(北京)科学技术有限公司颁发的课程结业证书;
8
联系方式
如需具体的培训通知,请联系我们获取。
联系人:王老师 13693314112


夜雨聆风






