
点击图片 即可查看课程详情
要把教学设计写好是一个非常花时间花精力的事情。但好在我们可以通过AI来帮助我们进行创作,让AI生成我们需要的答案可以极大地减轻工作负担。
以青年教师教学竞赛的教学设计方案为例,它包括基本信息、教学背景、教学策略、教学实施、教学评价与反思等五个部分。今天我们就以教学评价与反思部分为例,来看看AI是怎么写的吧!
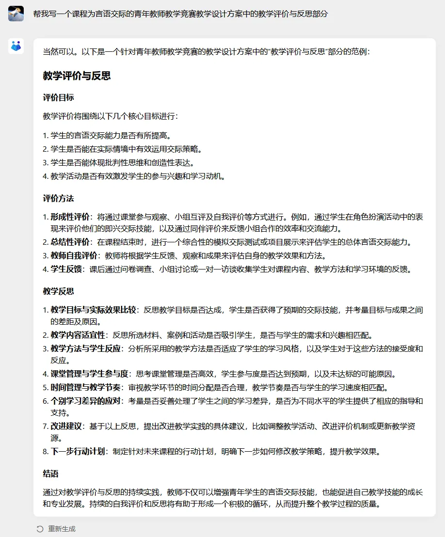
要注意的是,如果提问的问题太过宽泛,就会让AI摸不着头脑,生成出来的答案也比较浮于表面,仅作参考。如下图所示:


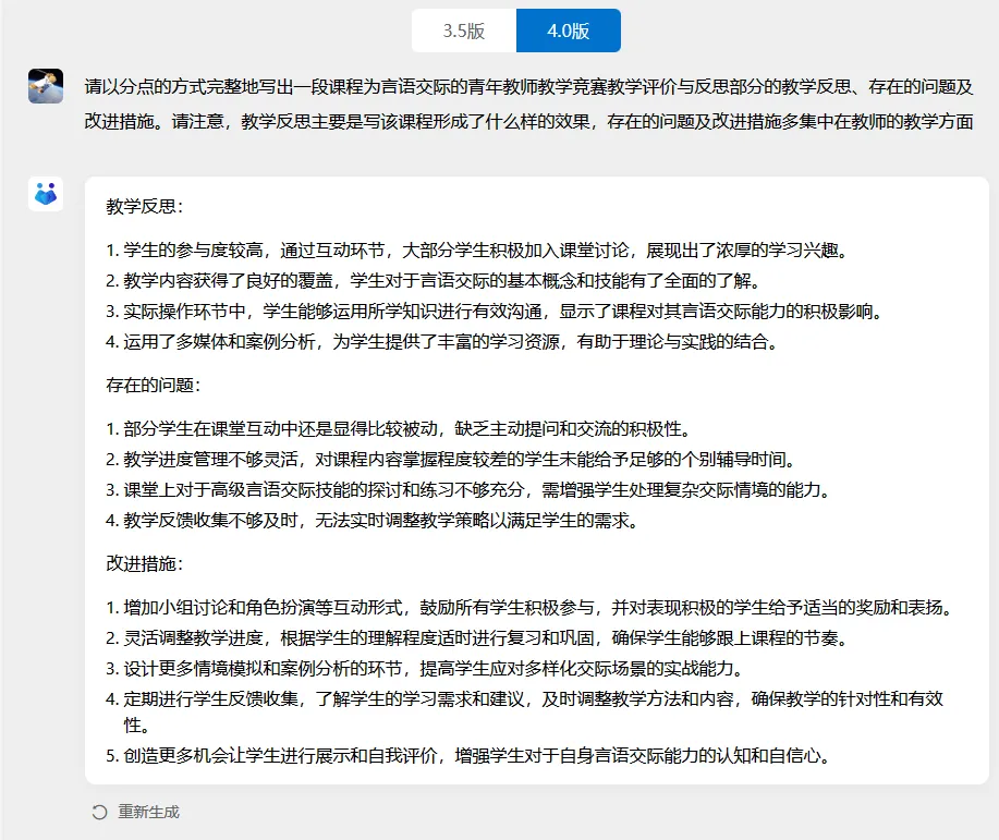
如果是需要确切且仔细回答的老师可以试试换一种问法,将问题框定到一个精准的范围,并且给它设定条件,比如“分点作答”“请注意”“不要……”等,这样就能极大地避免它给出一些泛泛的回答耽误时间,如果还需进一步提高精准度就继续添加问题的细节。如下图所示:




除了以上的这些问法,让它进行角色扮演也是一种能提升答案准确性的方法。可以给AI设定一个角色,让它通过扮演这个角色的方式回答我们提出的问题。如下图所示:

在使用上述的提问方式时我们可以叠加使用,来达到更好的回答效果。在使用AI时我们不要因为它第一次给出来的答案不满意就放弃它。
俗话说:“工欲善其事必先利其器”,在我们一次次地“利”AI这个“器”时,它本身也在不断地学习,在经过训练后它的成长程度将会超出我们的想象。

课程推荐


⚪来源:实用教育技术
⚪本公众号所转载的文章、图片、信息等,其版权均归原机构或原作者所有,不代表本公众号观点,仅做分享交流
⚪转载出于非商业性目的,旨在分享,如涉及版权等问题,请立即联系我们(18003348638同微),我们将予以更改或删除相关文章,以保证您的权利。
线上线下 2026.4-6月
【4月10日-13日•洛阳】智创未来・勇夺桂冠——中国国际大学生创新大赛项目打磨实战特训营
【4月17日-20日•西安】AI赋能双基金科研攻坚研修班——国家社科基金与自然科学基金项目深度解析及能力提升
【4月24日-27日•扬州】教育数智化转型背景下数智赋能教学:智能助教设计制作深度实训工作坊
【4月27日-29日•线上】弘扬教育家精神严守师德底线 强化育人担当—— 新时代师德教育、警示教育与实践能力提升专题培训班
【5月15日-18日•重庆】智变·重构·新生态——AI赋能课程思政设计创新与多元评价体系构建实战研修班
【5月22日-25日•广州】AI赋能基层教学:从智慧引领到课堂创新的实战研修班
【6月5日-8日•深圳】工程教育专业认证标准落地与数智化提质增效实务研修班
【6月5日-8日•西安】筑基・破壁・创优:高校教研教改项目申报痛点破解、撰写精研与成果落地实战研修班
往期精彩文章 热 人工智能相关分享
热 人工智能相关分享
夜雨聆风