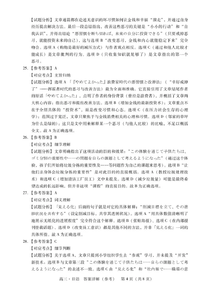
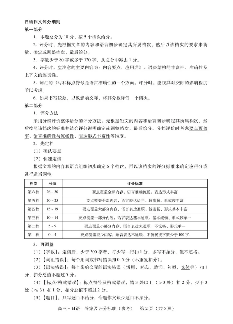
文档
办公文件
生活文档
学习资料
当前位置:
首页
>
文档
>肇庆高三一模试卷·日语肇庆高三一模答案·日语_251107广东省肇庆市2026届高三上学期第一次模拟考试(全科)_广东省肇庆市2026届高三上学期第一次模拟考试日语含答案
肇庆高三一模试卷·日语肇庆高三一模答案·日语_251107广东省肇庆市2026届高三上学期第一次模拟考试(全科)_广东省肇庆市2026届高三上学期第一次模拟考试日语含答案
2026-04-20 07:19:25
2026-02-08 23:15:36
文档预览
文档信息
文档格式
pdf
文档大小
2.348 MB
文档页数
13 页
上传时间
2026-02-08 23:15:36
下载文档
本文档来自网络内容,如有侵犯您的权益请联系我们删除,联系邮箱:wyl860211@qq.com。
上一篇
湖北省黄冈市2024-2025学年高二下学期期末质量监测历史试卷(含答案)_2025年7月_250704湖北省黄冈市2024-2025学年高二下学期期末质量监测(全科)
下一篇
精品解析:2022年吉林省长春市中考语文真题(原卷版)_中考真题_1.语文中考真题2015-2024年_2022中考语文真题145份20
最新文档
02.写作实训2:年轻人成长_英语四六级保存避免失效_最新更新,视频都在这_2026,6月六级速转存易和谐_0、2025年12月六级_06.橙啦六级全程班石雷鹏_03.真题技巧+专项带练_05.写作带练
02.六级真题_英语四六级保存避免失效_最新更新,视频都在这_2026,6月六级速转存易和谐_0、2025年12月六级_05.有道六级全程班陈曲等_01.六级小白电子讲义_00.电子讲义_01.六级小白班
02.2024年12月四级(第一套)-解析6-12_英语四六级保存避免失效_最新更新,视频都在这_2026、6月四级速转存易和谐_0、2025年12月四级_06.橙啦四级全程班石雷鹏_00.讲义_真题_24年12月
01.阅读精讲精练1_英语四六级保存避免失效_最新更新,视频都在这_2026,6月六级速转存易和谐_0、2025年12月六级_06.橙啦六级全程班石雷鹏_03.真题技巧+专项带练_03.阅读精讲精练_资料
01.阅读精讲精练1_英语四六级保存避免失效_最新更新,视频都在这_2026、6月四级速转存易和谐_0、2025年12月四级_06.橙啦四级全程班石雷鹏_03.解题技巧+专项带练_03.阅读精讲精练_资料
第04讲直线与圆、圆与圆的位置关系(练习)(原卷版)_新高考复习资料_2024年新高考资料_一轮复习资料_完2024年高考数学一轮复习讲练测(课件+讲义+练习)(新高考)
01.阅读24.12第三套(上)_英语四六级保存避免失效_最新更新,视频都在这_2026,6月六级速转存易和谐_0、2025年12月六级_06.橙啦六级全程班石雷鹏_04.真题带刷+模考解析_资料
01.阅读24.12第三套(上)_英语四六级保存避免失效_最新更新,视频都在这_2026、6月四级速转存易和谐_0、2025年12月四级_06.橙啦四级全程班石雷鹏_04真题带刷+模考解析_资料
01.翻译精讲1_英语四六级保存避免失效_最新更新,视频都在这_2026,6月六级速转存易和谐_0、2025年12月六级_06.橙啦六级全程班石雷鹏_03.真题技巧+专项带练_06.翻译精讲_资料
01.翻译精讲1_英语四六级保存避免失效_最新更新,视频都在这_2026、6月四级速转存易和谐_0、2025年12月四级_06.橙啦四级全程班石雷鹏_03.解题技巧+专项带练_06.翻译精讲_资料
热门文档
01.翻译带练1:博物馆_英语四六级保存避免失效_最新更新,视频都在这_2026,6月六级速转存易和谐_0、2025年12月六级_06.橙啦六级全程班石雷鹏_03.真题技巧+专项带练_07.翻译带练_资料
01.四级翻译带练:农业饮食_英语四六级保存避免失效_最新更新,视频都在这_2026、6月四级速转存易和谐_0、2025年12月四级_06.橙啦四级全程班石雷鹏_03.解题技巧+专项带练_资料
01.听力精讲1_英语四六级保存避免失效_最新更新,视频都在这_2026,6月六级速转存易和谐_0、2025年12月六级_06.橙啦六级全程班石雷鹏_03.真题技巧+专项带练_01.听力精讲_资料
01.听力精讲1_英语四六级保存避免失效_最新更新,视频都在这_2026、6月四级速转存易和谐_0、2025年12月四级_06.橙啦四级全程班石雷鹏_03.解题技巧+专项带练_01.听力精讲_资料
01.听力带练1_英语四六级保存避免失效_最新更新,视频都在这_2026,6月六级速转存易和谐_0、2025年12月六级_06.橙啦六级全程班石雷鹏_03.真题技巧+专项带练_02.听力带练_资料
01.听力带练1_英语四六级保存避免失效_最新更新,视频都在这_2026、6月四级速转存易和谐_0、2025年12月四级_06.橙啦四级全程班石雷鹏_03.解题技巧+专项带练_02.听力带练_资料
01.口语带练1_英语四六级保存避免失效_最新更新,视频都在这_2026、6月四级速转存易和谐_0、2025年12月四级_06.橙啦四级全程班石雷鹏_03.解题技巧+专项带练_09.口语带练_资料
01.口语-必备语音现象_英语四六级保存避免失效_最新更新,视频都在这_2026、6月四级速转存易和谐_0、2025年12月四级_06.橙啦四级全程班石雷鹏_03.解题技巧+专项带练_08.口语_资料
01.写作精讲1_英语四六级保存避免失效_最新更新,视频都在这_2026,6月六级速转存易和谐_0、2025年12月六级_06.橙啦六级全程班石雷鹏_03.真题技巧+专项带练_04.写作精讲_资料
01.写作精讲1_英语四六级保存避免失效_最新更新,视频都在这_2026、6月四级速转存易和谐_0、2025年12月四级_06.橙啦四级全程班石雷鹏_03.解题技巧+专项带练_04.写作精讲_资料
随机文档
01.写作实训1:年轻人成长_英语四六级保存避免失效_最新更新,视频都在这_2026、6月四级速转存易和谐_0、2025年12月四级_06.橙啦四级全程班石雷鹏_03.解题技巧+专项带练_05.写作带练
01.写作实训1:名言评论_英语四六级保存避免失效_最新更新,视频都在这_2026,6月六级速转存易和谐_0、2025年12月六级_06.橙啦六级全程班石雷鹏_03.真题技巧+专项带练_05.写作带练
01.写作基础-电子讲义_英语四六级保存避免失效_最新更新,视频都在这_2026,6月六级速转存易和谐_0、2025年12月六级_05.有道六级全程班陈曲等_02.六级小白基础课程(基础阶段)
01.2506四级小白班_英语四六级保存避免失效_最新更新,视频都在这_2026、6月四级速转存易和谐_0、2025年12月四级_05.有道四级全程班曲根等_01.电子讲义+真题_01.电子讲义_01.四级小白班
01.2506六级小白班_英语四六级保存避免失效_最新更新,视频都在这_2026,6月六级速转存易和谐_0、2025年12月六级_05.有道六级全程班陈曲等_01.六级小白电子讲义_00.电子讲义
01.2024年12月四级(第一套)-试题6-12_英语四六级保存避免失效_最新更新,视频都在这_2026、6月四级速转存易和谐_0、2025年12月四级_06.橙啦四级全程班石雷鹏_00.讲义_真题_24年12月
(6.1)-四级翻译真题参考译文2013-2024年(唐静老师)_英语四六级保存避免失效_最新更新,视频都在这_2026、6月四级速转存易和谐_1、2025年6月四级_02.2026四级英语高途唐静_{2}--资料
(5.5)-高途四六级2023年12月四级模考(2)答案解析_英语四六级保存避免失效_最新更新,视频都在这_2026、6月四级速转存易和谐_1、2025年6月四级_02.2026四级英语高途唐静_{2}--资料
(5.5)-高途四六级2023年12月六级模考(2)答案解析_英语四六级保存避免失效_最新更新,视频都在这_2026,6月六级速转存易和谐_1、2025年6月六级_02.2026六级英语高途_{2}--资料
(5.4)-高途四六级2023年12月四级模考(2)试卷_英语四六级保存避免失效_最新更新,视频都在这_2026、6月四级速转存易和谐_1、2025年6月四级_02.2026四级英语高途唐静_{2}--资料