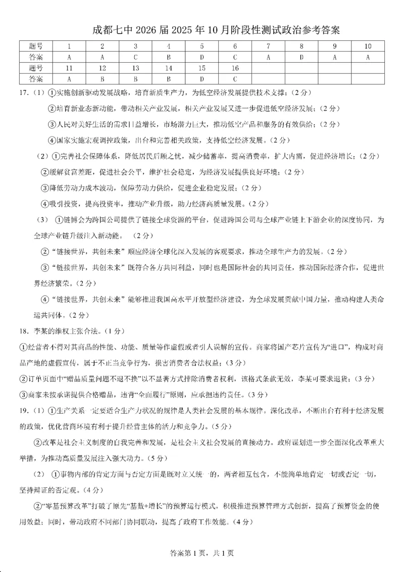
当前位置:首页>文档>四川省成都市第七中学2025-2026学年高三上学期10月月考政治答案_2025年10月_251014四川省成都市第七中学2025-2026学年高三上学期10月月考(全科)

四川省成都市第七中学2025-2026学年高三上学期10月月考政治答案_2025年10月_251014四川省成都市第七中学2025-2026学年高三上学期10月月考(全科)

  • 2026-04-01 04:42:11 2026-02-11 02:36:45

文档预览

四川省成都市第七中学2025-2026学年高三上学期10月月考政治答案_2025年10月_251014四川省成都市第七中学2025-2026学年高三上学期10月月考(全科)
四川省成都市第七中学2025-2026学年高三上学期10月月考政治答案_2025年10月_251014四川省成都市第七中学2025-2026学年高三上学期10月月考(全科)

文档信息

文档格式
pdf
文档大小
4.809 MB
文档页数
1 页
上传时间
2026-02-11 02:36:45