文档
办公文件
生活文档
学习资料
当前位置:
首页
>
文档
>宜昌市2026届高三九月起点考试历史答案_2025年9月_250920湖北省宜昌市2026届高三九月起点考试(全科)
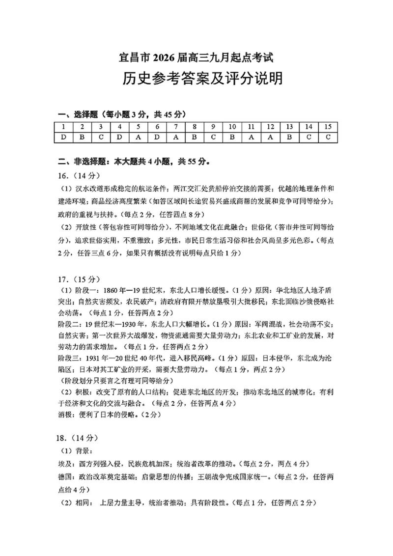
宜昌市2026届高三九月起点考试历史答案_2025年9月_250920湖北省宜昌市2026届高三九月起点考试(全科)
2026-03-07 10:13:56
2026-02-11 05:05:16
文档预览
文档信息
文档格式
pdf
文档大小
0.894 MB
文档页数
2 页
上传时间
2026-02-11 05:05:16
下载文档
本文档来自网络内容,如有侵犯您的权益请联系我们删除,联系邮箱:wyl860211@qq.com。
上一篇
广东省惠州市2025届高三第三次调研考试(惠州三调)政治试卷(含答案)_2025年1月_250116广东省惠州市2025届高三第三次调研考试(惠州三调)
下一篇
黑龙江、吉林、辽宁、内蒙古高考化学真题_1.高考2025全国各省真题+答案_8.高考化学真题及答案更新中_1.黑龙江吉林辽宁内蒙古
最新文档
2024年江苏省公务员录用考试《行测》题(A类)_34省+国考真题_34省考+国考pdf版推荐用这个版本_34省行测+申论真题pdf推荐用这个版本_江苏公务员考试真题pdf版_行测题目
2024年新疆省公务员录用考试《行测》答案+解析_34省+国考真题_34省考+国考pdf版推荐用这个版本_34省行测+申论真题pdf推荐用这个版本_新疆公务员考试真题pdf版_答案及解析
2024年新疆公务员录用考试《行测》试题_34省+国考真题_34省考+国考pdf版推荐用这个版本_34省行测+申论真题pdf推荐用这个版本_新疆公务员考试真题pdf版_题目
2024年广西区考公务员录用考试《行测》题(网友回忆版)_34省+国考真题_34省考+国考pdf版推荐用这个版本_34省行测+申论真题pdf推荐用这个版本_广西公务员考试真题pdf版_题目
2024年广西区考公务员录用考试《行测》答案及解析_34省+国考真题_34省考+国考pdf版推荐用这个版本_34省行测+申论真题pdf推荐用这个版本_广西公务员考试真题pdf版_答案及解析
专题04形容词、副词(讲义)(原卷版)_3.2025英语总复习_2024年新高考资料_2.2024二轮复习_2024年高考英语二轮复习讲练测(新教材新高考)_第一部分语法知识
2024年广东省公务员录用考试《行测》题(网友回忆版)_34省+国考真题_34省考+国考pdf版推荐用这个版本_34省行测+申论真题pdf推荐用这个版本_广东公务员考试真题pdf版_题目
专题04形容词、副词(练习)(解析版)_3.2025英语总复习_2024年新高考资料_2.2024二轮复习_2024年高考英语二轮复习讲练测(新教材新高考)_第一部分语法知识
第16讲 动物的运动、行为和动物在生物圈中的作用2025年中考生物学专题练习(含答案)_02中考总复习(2026版更新中)_08-生物-中考总复习_2025中考复习资料
2024年广东省公务员录用考试《行测》答案及解析_34省+国考真题_34省考+国考pdf版推荐用这个版本_34省行测+申论真题pdf推荐用这个版本_广东公务员考试真题pdf版_答案及解析
热门文档
专题04形容词、副词(练习)(原卷版)_3.2025英语总复习_2024年新高考资料_2.2024二轮复习_2024年高考英语二轮复习讲练测(新教材新高考)_第一部分语法知识
第15课钢铁长城(解析版)_02中考总复习(2026版更新中)_06-历史-中考总复习_2024年中考复习资料_专项复习资料_完三年(2021-2023)中考历史真题分项汇编(全国通用)_解析版
第15课钢铁长城(原卷版)_02中考总复习(2026版更新中)_06-历史-中考总复习_2024年中考复习资料_专项复习资料_完三年(2021-2023)中考历史真题分项汇编(全国通用)
2024年山西省公务员录用考试《行测》题_34省+国考真题_34省考+国考pdf版推荐用这个版本_34省行测+申论真题pdf推荐用这个版本_山西公务员考试真题pdf版_题目
第15课第二次世界大战(解析版)_02中考总复习(2026版更新中)_06-历史-中考总复习_2024年中考复习资料_专项复习资料_完三年(2021-2023)中考历史真题分项汇编(全国通用)
2024年山西省公务员录用考试《行测》答案+解析_34省+国考真题_34省考+国考pdf版推荐用这个版本_34省行测+申论真题pdf推荐用这个版本_山西公务员考试真题pdf版_答案及解析
2024年山西申论(省市级)真题及参考答案_34省+国考真题_34省考+国考pdf版推荐用这个版本_34省行测+申论真题pdf推荐用这个版本_山西公务员考试真题pdf版
2024年山西申论(县乡级)真题及参考答案_34省+国考真题_34省考+国考pdf版推荐用这个版本_34省行测+申论真题pdf推荐用这个版本_山西公务员考试真题pdf版
2024年山东省公考《申论》真题(B类)及参考答案_34省+国考真题_34省考+国考pdf版推荐用这个版本_34省行测+申论真题pdf推荐用这个版本_山东公务员考试真题pdf版
2024年山东省公考《申论》真题(A类)及参考答案_34省+国考真题_34省考+国考pdf版推荐用这个版本_34省行测+申论真题pdf推荐用这个版本_山东公务员考试真题pdf版
随机文档
2024年山东省公务员录用考试《行测》试题(1)_34省+国考真题_34省考+国考pdf版推荐用这个版本_34省行测+申论真题pdf推荐用这个版本_山东公务员考试真题pdf版_题目
第15课第二次世界大战(原卷版)_02中考总复习(2026版更新中)_06-历史-中考总复习_2024年中考复习资料_专项复习资料_完三年(2021-2023)中考历史真题分项汇编(全国通用)
2024年山东省公务员录用考试《行测》答案+解析_34省+国考真题_34省考+国考pdf版推荐用这个版本_34省行测+申论真题pdf推荐用这个版本_山东公务员考试真题pdf版_答案及解析
2024年安徽省公务员录用考试《行测》题(网友回忆版)_34省+国考真题_34省考+国考pdf版推荐用这个版本_34省行测+申论真题pdf推荐用这个版本_安徽公务员考试真题pdf版_题目
第15课明朝的对外关系(解析版)_02中考总复习(2026版更新中)_06-历史-中考总复习_2024年中考复习资料_专项复习资料_完三年(2021-2023)中考历史真题分项汇编(全国通用)_解析版
2024年安徽省公务员录用考试《行测》答案及解析_34省+国考真题_34省考+国考pdf版推荐用这个版本_34省行测+申论真题pdf推荐用这个版本_安徽公务员考试真题pdf版_答案及解析
第15课明朝的对外关系(原卷版)_02中考总复习(2026版更新中)_06-历史-中考总复习_2024年中考复习资料_专项复习资料_完三年(2021-2023)中考历史真题分项汇编(全国通用)
2024年宁夏公务员录用考试《行测》试题_34省+国考真题_34省考+国考pdf版推荐用这个版本_34省行测+申论真题pdf推荐用这个版本_宁夏公务员考试真题——行测10-21+23+24+25PDF版_题目
第15课时 二次函数的实际应用2025年中考数学一轮专题复习强化练习(含答案)_02中考总复习(2026版更新中)_02-数学-中考总复习_2025中考复习资料
第15课探寻新航路(解析版)_02中考总复习(2026版更新中)_06-历史-中考总复习_2024年中考复习资料_专项复习资料_完三年(2021-2023)中考历史真题分项汇编(全国通用)_解析版