当前位置:首页>文档>2023届山西省高考考前适应性测试(3月)一模丨文综答案_2024年2月_01每日更新_14号_2023届山西省高考考前适应性测试(3月)一模全科

2023届山西省高考考前适应性测试(3月)一模丨文综答案_2024年2月_01每日更新_14号_2023届山西省高考考前适应性测试(3月)一模全科

  • 2026-03-21 16:06:28 2026-02-13 01:39:56

文档预览

2023届山西省高考考前适应性测试(3月)一模丨文综答案_2024年2月_01每日更新_14号_2023届山西省高考考前适应性测试(3月)一模全科
2023届山西省高考考前适应性测试(3月)一模丨文综答案_2024年2月_01每日更新_14号_2023届山西省高考考前适应性测试(3月)一模全科
2023届山西省高考考前适应性测试(3月)一模丨文综答案_2024年2月_01每日更新_14号_2023届山西省高考考前适应性测试(3月)一模全科
2023届山西省高考考前适应性测试(3月)一模丨文综答案_2024年2月_01每日更新_14号_2023届山西省高考考前适应性测试(3月)一模全科
2023届山西省高考考前适应性测试(3月)一模丨文综答案_2024年2月_01每日更新_14号_2023届山西省高考考前适应性测试(3月)一模全科
2023届山西省高考考前适应性测试(3月)一模丨文综答案_2024年2月_01每日更新_14号_2023届山西省高考考前适应性测试(3月)一模全科
2023届山西省高考考前适应性测试(3月)一模丨文综答案_2024年2月_01每日更新_14号_2023届山西省高考考前适应性测试(3月)一模全科
2023届山西省高考考前适应性测试(3月)一模丨文综答案_2024年2月_01每日更新_14号_2023届山西省高考考前适应性测试(3月)一模全科
2023届山西省高考考前适应性测试(3月)一模丨文综答案_2024年2月_01每日更新_14号_2023届山西省高考考前适应性测试(3月)一模全科
2023届山西省高考考前适应性测试(3月)一模丨文综答案_2024年2月_01每日更新_14号_2023届山西省高考考前适应性测试(3月)一模全科

文档信息

文档格式
pdf
文档大小
0.321 MB
文档页数
6 页
上传时间
2026-02-13 01:39:56

文档内容

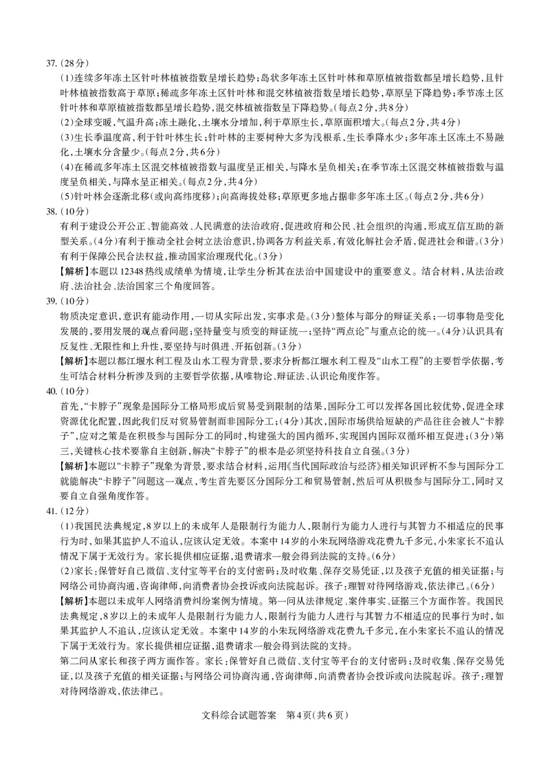
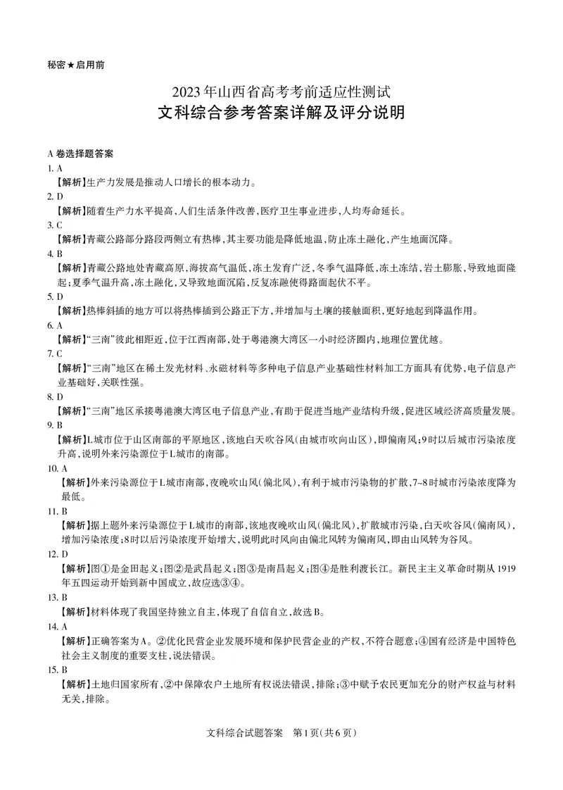
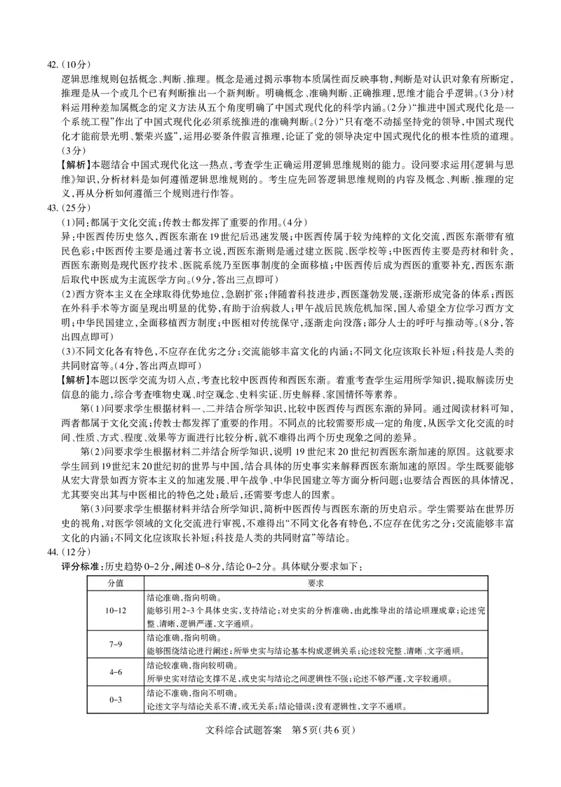
秘密 启用前 ★ 年山西省高考考前适应性测试 2023 文科综合参考答案详解及评分说明 卷选择题答案 A 1.A 【解析】生产力发展是推动人口增长的根本动力。 2.D 【解析】随着生产力水平提高,人们生活条件改善,医疗卫生事业进步,人均寿命延长。 3.C 【解析】青藏公路部分路段两侧立有热棒,其主要功能是降低地温,防止冻土融化,产生地面沉降。 4.B 【解析】青藏公路地处青藏高原,海拔高气温低,冻土发育广泛,冬季气温降低,冻土冻结,岩土膨胀,导致地面隆 起;夏季气温升高,冻土融化,又导致地面沉陷,反复冻融使得路面起伏不平。 5.D 【解析】热棒斜插的地方可以将热棒插到公路正下方,并增加与土壤的接触面积,更好地起到降温作用。 6.A 【解析】“三南”彼此相距近,位于江西南部,处于粤港澳大湾区一小时经济圈内,地理位置优越。 7.C 【解析】“三南”地区在稀土发光材料、永磁材料等多种电子信息产业基础性材料加工方面具有优势,电子信息产 业基础好,关联性强。 8.D 【解析】“三南”地区承接粤港澳大湾区电子信息产业,有助于促进当地产业结构升级,促进区域经济高质量发展。 9.B 【解析】 城市位于山区南部的平原地区,该地白天吹谷风(由城市吹向山区),即偏南风;时以后城市污染浓度 L 9 升高,说明外来污染源位于 城市的南部。 L 10.A 【解析】外来污染源位于 城市南部,夜晚吹山风(偏北风),有利于城市污染物的扩散, 时城市污染浓度降为 L 7~8 最低。 11.B 【解析】据上题外来污染源位于 城市的南部,该地夜晚吹山风(偏北风),扩散城市污染,白天吹谷风(偏南风), L 增加污染浓度;时以后污染浓度开始增大,说明此时风向由偏北风转为偏南风,即由山风转为谷风。 8 12.D 【解析】图 是金田起义;图 是武昌起义;图 是南昌起义;图 是胜利渡长江。新民主主义革命时期从 ① ② ③ ④ 1919 年五四运动开始到新中国成立,故应选 。 ③④ 13.B 【解析】材料体现了我国坚持独立自主,体现了自信自立,故选 。 B 14.A 【解析】正确答案为 。 优化民营企业发展环境和保护民营企业的产权,不符合题意; 国有经济是中国特色 A ② ④ 社会主义制度的重要支柱,说法错误。 15.B 【解析】土地归国家所有, 中保障农户土地所有权说法错误,排除; 中赋予农民更加充分的财产权益与材料 ② ③ 无关,排除。 文科综合试题答案 第 页(共 页) 1 616.A 【解析】 勇于自我革命,始终走在时代前列; 坚持民主执政,不忘初心牢记使命,都指的是共产党,而非共产 ③ ④ 党员。 17.B 【解析】我国基层政权是乡(镇),村级为村民自治组织,排除 ;材料未扩大公民权益,排除 。 ② ④ 18.D 【解析】青年强则国家强,说明青年要努力奋斗才能实现国家富强,排除 ;只享受美好生活说法错误,排除 。 ① ④ 19.B 【解析】 在材料中未体现;材料主要指的不是传统文化, 与材料无关。 ① ② 20.A 【解析】美国实行总统制,国家元首和政府首脑都是总统;英国是议会制,国家元首是国王,政府首脑是首相,首 相行使国家行政权力;德国是议会制,总理行使国家行政权力;法国实行半总统制。 21.C 【解析】 说法正确但未在材料中体现,与材料无关。 ①③ 22.C 【解析】依据相关法律规定,应选 。 ②④ 23.A 【解析】这个概念采用了种差加属的定义方法, 入选;被定义项是长方形, 入选;正方形也是一个角是直角的 ① ② 平行四边形,故 错误。 ③④ 24.D 【解析】本题着重考查学生的时空观念和历史解释核心素养。从图表可以看出春秋时期贵族势力越强的国家, 一般国君非正常死亡率就高,尤其是晋国和齐国贵族势力发展并强大,冲击了原有的宗法体制,加速了礼崩乐 坏,因而加速了春秋战国之交的政治转型,故选 。 、、的表述与春秋时期的历史特征不符,均排除。 D A B C 25.C 【解析】本题着重考查学生的史料实证和历史解释核心素养。从题干可以看出贰春乡需要向朝廷上交各类鸟等 作为赋税,乡守令乡吏和刑徒进行捕捉,说明秦朝对基层社会的控制力强,故选 。秦朝推崇法家思想,不可能 C 对刑徒管理松弛,故 错误。各类鸟只是朝廷的赋税,不是统治者奢靡的消费品,所以 错误。题干并没有说 A B 明其他的赋税内容,无法说明土特产是赋税的主体,故 错误。 D 26.B 【解析】本题着重考查学生的历史解释核心素养。从题干可以看出宋代前后时人对待茶的态度完全不同。之所 以宋代人们形成饮茶之风,主要是由于经济的发展具备了人们普遍饮茶的条件,故选 。全国普遍种植茶叶在 B 当时自然地理条件下是不可能的,故 错误。传统的饮茶风气是文人兴起的,但文人的生活理念很多,不仅仅 A 局限于饮茶,故 错误。在古代粮食问题一直存在,故 错误。 C D 27.A 【解析】本题着重考查学生的历史解释核心素养。两大奏报系统的建立说明政府能够准确掌握粮价和雨泽情 况,有利于提高政府的施政能力,故选 。清政府建立了全国性的粮价奏报系统和雨泽奏报系统,只能说明清 A 政府加强了对地方的管理,并不能扩大地方的行政权力,故 错误。粮价与雨泽奏报跟农业生产体系没有关 B 系,故 错误。建立奏报系统并不能说明地方民生问题就能解决,故 错误。 C D 28.D 【解析】本题着重考查学生的时空观念和历史解释核心素养。根据题干可知,甲午战后洋务运动破产,许多官办 企业经营困难,导致政府决定对官办企业进行改制,故选 。 、、表述不符合史实,故排除。 D A B C 29.A 【解析】本题着重考查学生的时空观念和历史解释核心素养。从题干的时间和信息判断,秧歌戏的角色扮演反 映了当时团结抗战,凝聚人心,故选 。选项 、、 的表述均不符合题干的要求,故排除。 A B C D 文科综合试题答案 第 页(共 页) 2 630.A 【解析】本题着重考查学生的时空观念、史料实证和历史解释等素养。通过提取整理题干信息,可知罗马城在修 建时继承了传统的神庙等建筑,体现了传承性,凯旋门、大道、水渠等建筑则属于创新,也为后世的建设提供了 借鉴,因此,罗马城的修建体现传承与创新的理念, 项正确。当时的罗马没有建立民主政治,项错误;罗马城 A B 的修建虽然体现罗马神权色彩,但并非强化神权,项错误;罗马城的修建也不能凸显帝国至上, 项错误。 C D 31.C 【解析】本题考查学生的唯物史观、史料实证、历史解释等素养。题干的主要信息是:英国的启蒙思想家洛克为 英国对北美的殖民扩张进行辩解,这说明人物的身份立场影响他的认知,故 项正确。 项错在“决定”;项中 C A B 地域因素不一定会制约历史研究,且洛克也未必是在进行历史研究; 项错在“左右”,过于绝对。 D 32.A 【解析】本题着重考查学生的时空观念和历史解释核心素养。西欧市民组建的各种体育团体具有保卫城市安全 的功能,推动了城市自治运动的发展,故选 。但还不能说明市民就拥有了管理城市的权力,故 错误。骑士 A B 精神代表的是贵族精神,不是市民的需求,故 错误。无法说明这时候的体育团体开启了中古时期的体育教 C 育,故 错误。 D 33.C 【解析】本题着重考查学生的时空观念和历史解释核心素养。伊拉斯谟强调了要淡化宗教仪式,增强基督教道 德意识,说明对教会进行了人文主义批判,故选 。伊拉斯谟不可能改变基督教的基本教义,故 错误。宗教 C A 改革的序幕是 年马丁·路德的《九十五条论纲》,故 错误。根据所学可知伊拉斯谟处于文艺复兴时期,他 1517 B 的思想主张符合文艺复兴的范畴,故 错误。 D 34.B 【解析】本题着重考查学生的时空观念和历史解释核心素养。题干呈现了西里西亚的归属问题,波兰和英国的 态度截然相反,最终按照英国的方案实施,反映了英国试图维持欧洲大陆均势,故选 。波兰本身没有领土范 B 围,不涉及阻碍统一的问题,故 错误。当时英法两国共同主导国联,故 错误。西里西亚的问题体现了民族 A C 自决权,不是人民主权,故 错误。 D 35.D 【解析】本题着重考查学生的时空观念和历史解释素养。从时间判断,此时第三次科技革命的快速发展推动了 第三产业的壮大,国际服务贸易的发展速度超过了货物贸易,故选 。世界贸易组织不可能垄断世界贸易,故 D A 错误。民众的消费能力没有下降,而是科技的发展改变了民众的消费领域和方式,故 错误。第三产业确实快 B 速发展,但不能说稳居第一,故 错误。 C 卷选择题答案 B 1.C 2.A 3.A 4.B 5.D 6.A 7.C 8.D 9.B 10.A 11.B 12.D 13.B 14.D 15.D 16.A 17.B 18.D 19.B 20.A 21.A 22.C 23.A 24.B 25.C 26.D 27.A 28.D 29.C 30.A 31.A 32.A 33.C 34.B 35.D 、 卷非选择题参考答案 A B ( 分) 36. 28 ()地处温带,海拔较高,气候温凉;多山地丘陵,地形坡度大,排水良好;位于黄土高原,土质疏松,土层深厚,富 1 含腐殖质,土壤肥沃等。(每点 分,共 分) 2 6 ()平顺县农业资源丰富,自然生长环境得天独厚;种植历史悠久,加工工艺独特;正宗潞党参的原产地,品质优 2 良,是党参中的精品。(每点 分,共 分) 2 6 ()提供资金,稳定生产;加大技术投入,开发多样化产品;实现专业化生产,保障品质,打造品牌;多途径进行营 3 销,扩大销售市场;加快构建种植、采摘、加工、销售药村产业链,促进产业升级等。(每点 分,任答四点得 分) 2 8 ()因地制宜,发挥特色农产品优势;扩大生产规模,形成集聚效应;推进农产品的特色加工,增加附加值;拓展 4 旅游、文化市场,实现经营多元化等。(每点 分,共 分) 2 8 文科综合试题答案 第 页(共 页) 3 6( 分) 37. 28 ()连续多年冻土区针叶林植被指数呈增长趋势;岛状多年冻土区针叶林和草原植被指数都呈增长趋势,且针 1 叶林植被指数高于草原;稀疏多年冻土区针叶林和混交林植被指数呈增长趋势,草原呈下降趋势;季节冻土区 针叶林和草原植被指数都呈增长趋势,混交林植被指数呈下降趋势。(每点 分,共 分) 2 8 ()全球变暖,气温升高;冻土融化,土壤水分增加,利于草原生长,草原面积增大。(每点 分,共 分) 2 2 4 ()生长季温度高,利于针叶林生长;针叶林的主要树种大多为浅根系,生长季降水少;多年冻土区冻土不易融 3 化,土壤水分含量少。(每点 分,共 分) 2 6 ()在稀疏多年冻土区混交林植被指数与温度呈正相关,与降水呈负相关;在季节冻土区混交林植被指数与温 4 度呈负相关,与降水呈正相关。(每点 分,共 分) 2 4 ()针叶林会逐渐北移(或向高纬度移);向高海拔处移;草原更多地占据非多年冻土区。(每点 分,共 分) 5 2 6 ( 分) 38. 10 有利于建设公开公正、智能高效、人民满意的法治政府,促进政府和公民、社会组织的沟通,形成互信互助的新 型关系。( 分)有利于推动全社会树立法治意识,协调各方利益关系,有效化解社会矛盾,促进社会和谐。( 分) 4 3 有利于保障公民合法权益,推动国家治理现代化。( 分) 3 【解析】本题以 热线成绩单为情境,让学生分析其在法治中国建设中的重要意义。结合材料,从法治政 12348 府、法治社会、法治国家三个角度回答。 ( 分) 39. 10 物质决定意识,意识有能动作用,一切从实际出发,实事求是。( 分)整体与部分的辩证关系;一切事物是变化 3 发展的,要用发展的观点看问题;坚持量变与质变的辩证统一;坚持“两点论”与重点论的统一。( 分)认识具有 4 反复性、无限性和上升性,要坚持与时俱进、开拓创新。( 分) 3 【解析】本题以都江堰水利工程及山水工程为背景,要求分析都江堰水利工程及“山水工程”的主要哲学依据,考 生可结合材料分析涉及到的主要哲学依据,从唯物论、辩证法、认识论角度作答。 ( 分) 40. 10 首先,“卡脖子”现象是国际分工格局形成后贸易受到限制的结果,国际分工可以发挥各国比较优势,促进全球 资源优化配置,因此我们反对贸易管制而非国际分工;( 分)其次,国际市场供给短缺的产品往往会被人“卡脖 4 子”,应对之策是在积极参与国际分工的同时,构建强大的国内循环,实现国内国际双循环相互促进;( 分)第 3 三,关键核心技术要靠自主创新,解决“卡脖子”的根本是必须坚持科技自立自强。( 分) 3 【解析】本题以“卡脖子”现象为背景,要求结合材料,运用《当代国际政治与经济》相关知识评析不参与国际分工 就能解决“卡脖子”问题这一观点,考生首先要区分国际分工和贸易管制,然后可从积极参与国际分工,同时又 要自立自强角度作答。 ( 分) 41. 12 ()我国民法典规定,岁以上的未成年人是限制行为能力人,限制行为能力人进行与其智力不相适应的民事 1 8 行为时,如果其监护人不追认,应该认定无效。本案中 岁的小朱玩网络游戏花费九千多元,小朱家长不追认 14 情况下属于无效行为。家长提供相应证据,退费请求一般会得到法院的支持。( 分) 6 ()家长:保管好自己微信、支付宝等平台的支付密码;及时收集、保存交易凭证,以及孩子充值的相关证据;与 2 网络公司协商沟通,咨询律师,向消费者协会投诉或向法院起诉。孩子:理智对待网络游戏,依法律己。( 分) 6 【解析】本题以未成年人网络消费纠纷案例为情境。第一问从法律规定、案件事实、证据三个方面作答。我国民 法典规定,岁以上的未成年人是限制行为能力人,限制行为能力人进行与其智力不相适应的民事行为时,如 8 果其监护人不追认,应该认定无效。本案中 岁的小朱玩网络游戏花费九千多元,在小朱家长不追认的情况 14 下属于无效行为。家长提供相应证据,退费请求一般会得到法院的支持。 第二问从家长和孩子两方面作答。家长:保管好自己微信、支付宝等平台的支付密码;及时收集、保存交易凭 证,以及孩子充值的相关证据;与网络公司协商沟通,咨询律师,向消费者协会投诉或向法院起诉。孩子:理智 对待网络游戏,依法律己。 文科综合试题答案 第 页(共 页) 4 6( 分) 42. 10 逻辑思维规则包括概念、判断、推理。概念是通过揭示事物本质属性而反映事物,判断是对认识对象有所断定, 推理是从一个或几个已有判断推出一个新判断。明确概念、准确判断、正确推理,思维才能合乎逻辑。( 分)材 3 料运用种差加属概念的定义方法从五个角度明确了中国式现代化的科学内涵。( 分)“推进中国式现代化是一 2 个系统工程”作出了中国式现代化必须系统推进的准确判断。( 分)“只有毫不动摇坚持党的领导,中国式现代 2 化才能前景光明、繁荣兴盛”,运用必要条件假言推理,论证了党的领导决定中国式现代化的根本性质的道理。 ( 分) 3 【解析】本题结合中国式现代化这一热点,考查学生正确运用逻辑思维规则的能力。设问要求运用《逻辑与思 维》知识,分析材料是如何遵循逻辑思维规则的。考生应先回答逻辑思维规则的内容及概念、判断、推理的定 义,再从分析如何遵循三个规则进行作答。 ( 分) 43. 25 ()同:都属于文化交流;传教士都发挥了重要的作用。( 分) 1 4 异:中医西传历史悠久,西医东渐在 世纪后迅速发展;中医西传属于较为纯粹的文化交流,西医东渐带有殖 19 民色彩;中医西传主要是通过著书立说,西医东渐则是通过建立医院、医学校等;中医西传主要是药材和针灸, 西医东渐则是现代医疗技术、医院系统乃至医事制度的全面移植;中医西传后成为西医的重要补充,西医东渐 后取代中医成为主流医学方向。( 分,答出三点即可) 9 ()西方资本主义在全球取得优势地位,急剧扩张;伴随着科技进步,西医蓬勃发展,逐渐形成完备的体系;西医 2 在外科手术等方面呈现出明显的优势,有助于治病救人;甲午战后民族危机加深,国人希望全方位学习西方文 明;中华民国建立,全面移植西方制度;中医相对传统保守,逐渐走向没落;部分人士的呼吁与推动等。( 分,答 8 出四点即可) ()不同文化各有特色,不应存在优劣之分;交流能够丰富文化的内涵;不同文化应该取长补短;科技是人类的 3 共同财富等。( 分,答出两点即可) 4 【解析】本题以医学交流为切入点,考查比较中医西传和西医东渐。着重考查学生运用所学知识,提取解读历史 信息的能力,综合考查唯物史观、时空观念、史料实证、历史解释、家国情怀等素养。 第()问要求学生根据材料一、二并结合所学知识,比较中医西传与西医东渐的异同。通过阅读材料可知, 1 两者都属于文化交流;传教士都发挥了重要的作用。不同点的比较需要形成一定的角度,从医学文化交流的时 间、性质、方式、程度、效果等方面进行比较分析,就不难得出两个历史现象之间的差异。 第()问要求学生根据材料二并结合所学知识,说明 世纪末 世纪初西医东渐加速的原因。这就要求 2 19 20 学生回到 世纪末 世纪初的世界与中国,结合具体的历史事实来解释西医东渐加速的原因。学生既要能够 19 20 从宏大背景如西方资本主义的加速发展、甲午战争、中华民国建立等方面分析问题;也要结合西医的具体情况, 尤其要突出其与中医相比的特色之处;最后,还需要考虑人的因素。 第()问要求学生根据材料并结合所学知识,简析中医西传与西医东渐的历史启示。学生需要站在世界历 3 史的视角,对医学领域的文化交流进行审视,不难得出“不同文化各有特色,不应存在优劣之分;交流能够丰富 文化的内涵;不同文化应该取长补短;科技是人类的共同财富”等结论。 ( 分) 44. 12 评分标准:历史趋势 分,阐述 分,结论 分。具体赋分要求如下: 0-2 0-8 0-2 分值 要求 结论准确,指向明确。 能够引用 个具体史实,支持结论;对史实的分析准确,由此推导出的结论顺理成章;论述完 10-12 2-3 整、清晰,逻辑严谨,文字通顺。 结论准确,指向明确。 7-9 能够围绕结论进行阐述;所举史实与结论基本构成逻辑关系;论述较完整、清晰、文字通顺。 结论较准确,指向较明确。 4-6 所举史实对结论支撑不足,或史实与结论之间逻辑性不强;论述不够严谨,文字较通顺。 结论不准确,指向不明确。 0-3 论述文字与结论关系不清,或无关系;结论错误;没有逻辑性,文字不通顺。 文科综合试题答案 第 页(共 页) 5 6示例: 国际会议:第三届金砖国家峰会和 国集团杭州峰会 20 历史趋势:世界多极化趋势 阐述:两个会议都由中国承办,凸显了中国国际影响力的增强。金砖国家峰会由中国、印度等五个新兴市场国 家参加,有助于这些国家凝聚共识、深化合作,提升新兴市场国家的国际地位; 国集团峰会既有发达国家参 20 加,也有新兴市场国家的积极参与,这增强了世界各主要经济体之间的交流合作,客观上提升了新兴市场国家 的国际地位,推动世界多极化的发展。 综上,进入新世纪以来,世界多极化已成潮流。中国作为新兴市场国家的代表,努力承担更多的国际责任,彰显 大国担当,推动了公正合理的国际新秩序的构建。 【解析】本题是一道开放性试题,以新中国举办的国际会议切入,考查新中国外交成就和世界多极化、全球化等 知识,重在考查学生提出问题、探究问题、解决问题的能力,综合考查唯物史观、时空观念、史料实证、历史解释、 家国情怀等素养。 学生需要在这些会议中选择两个相关联的国际会议,概括出它们所反映的历史趋势,并加以阐述。学生首 先需要提出一个恰当、可解决的问题;在解决问题的过程中,需要调动相关史实,多角度论述,努力做到论从史 出;最后,还需要对问题加以升华,上升到历史认识的高度。 ( 分) 45. 15 ()杨炎主张按财产征税,陆贽主张按人丁征税;杨炎主张货币实物并重,陆贽主张征收实物。( 分) 1 6 ()陆贽代表了农耕经济的要求,其赋税思想较为传统;他关注普通农民,希望减轻百姓负担;陆贽考虑到了赋 2 税政策的具体执行问题,具有一定合理性;但是他站在封建国家的角度分析问题,其主张不利于商品经济的发 展,也不利于减轻国家对农民的人身控制。( 分) 9 【解析】本题从唐代杨炎和陆贽的赋税思想切入,考查唐代赋税制度这一主干知识,同时考查学生运用所学知识 解决历史问题的能力,综合考查唯物史观、时空观念、史料实证、历史解释等学科素养。 第()问要求学生根据材料并结合所学知识,概括指出杨炎与陆贽赋税思想的不同之处。通过提炼整合材 1 料信息,不难看出两者在赋税征收标准和赋税征收内容上存在分歧,杨炎主张按财产征税,陆贽主张按人丁征 税;杨炎主张货币实物并重,陆贽主张征收实物。 第()问要求学生根据材料并结合所学知识,评析陆贽的赋税思想。作为唐德宗时期的重要大臣,陆贽胸 2 怀天下,又比较务实,具有较高的执政能力。通过对材料的解读,我们不难看出陆贽代表了农耕经济的发展要 求,其赋税思想较为传统。他深受儒家思想影响,希望减轻百姓负担。对于两税法,陆贽考虑到了赋税政策的 具体执行问题;但是他站在封建国家的角度分析问题,“征收实物”的主张不利于商品经济的发展,“按人丁收 税”的主张也不利于减轻国家对农民的人身控制。 评分说明:主观性试题只要言之有理,均可酌情赋分。 文科综合试题答案 第 页(共 页) 6 6