壁纸
办公文件
生活文档
学习资料
当前位置:
首页
>
文档
>地理答案bnf_2024年5月_01按日期_10号_2024届云南省昆明市“三诊一模”高三三模_2024届云南省昆明市高三5月市统考三诊一模考试文综试卷
地理答案bnf_2024年5月_01按日期_10号_2024届云南省昆明市“三诊一模”高三三模_2024届云南省昆明市高三5月市统考三诊一模考试文综试卷
2026-02-16 02:05:29
2026-02-16 02:05:29
文档预览
文档信息
文档格式
pdf
文档大小
1.037 MB
文档页数
1 页
上传时间
2026-02-16 02:05:29
下载文档
文档内容
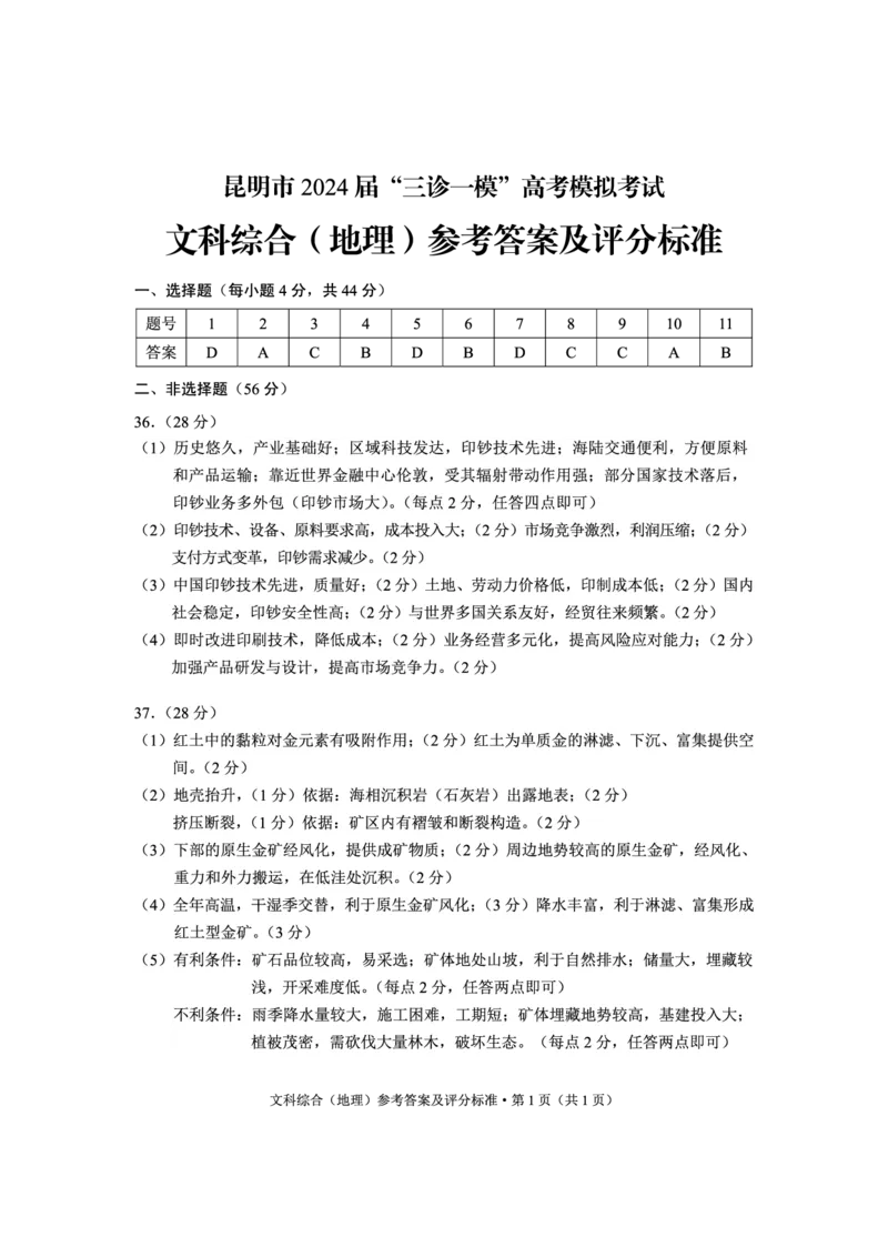
{#{QQABTY6AogiIAIJAABhCAwVACAAQkACACIoORBAIMAAAiAFABAA=}#}
提示
本文档需要支付0.99元
购买此文档
提示
为了保护文档版权,请下载文档后查看完整内容
下载文档
关闭
本文档来自网络内容,如有侵犯您的权益请联系我们删除,联系邮箱:wyl860211@qq.com。
上一篇
河南省驻马店市新蔡县第一高级中学2024-2025学年高一下学期开学物理试题(含答案)_2024-2025高一(7-7月题库)_2025年03月试卷
下一篇
地理答案_1号卷A10联盟2024届高三开年考_2024年2月_01每日更新_22号_2024届1号卷A10联盟安徽高三开年考_1号卷A10联盟安徽2024届高三开年考地理
最新文档
1997年江西高考理科数学真题及答案_数学高考真题试卷_旧1990-2007·高考数学真题_1990-2007·高考数学真题·word_江西
地理答案_1号卷A10联盟2024届高三开年考_2024年2月_01每日更新_22号_2024届1号卷A10联盟安徽高三开年考_1号卷A10联盟安徽2024届高三开年考地理
河南省驻马店市新蔡县第一高级中学2024-2025学年高一下学期开学物理试题(含答案)_2024-2025高一(7-7月题库)_2025年03月试卷
1997年江西高考理科数学真题及答案_数学高考真题试卷_旧1990-2007·高考数学真题_1990-2007·高考数学真题·PDF_江西
地理答案2新教材-L_2024年5月_01按日期_25号_2024届百师联盟高三信息押题卷_百师联盟2024届高三信息押题卷(二)文科综合(新教材)
地理答案1_2024年3月_013月合集_2024届湖北省武汉市高三二月调研考试_2024届湖北省武汉市高三二月调研考试地理
第5章一元函数的导数及其应用基础测试(1)-新教材人教A版(2019)高中数学选择性必修第二册章节复习_E015高中全科试卷_数学试题_选修2_01.同步练习_同步练习(第四套)
1997年江西高考文科数学真题及答案_数学高考真题试卷_旧1990-2007·高考数学真题_1990-2007·高考数学真题·word_江西
河南省驻马店市新蔡县第一高级中学2024-2025学年高一下学期开学地理试题(含答案)_2024-2025高一(7-7月题库)_2025年03月试卷
地理答案-1月质量检测(S)_2024年2月_01每日更新_08号_2024届九师联盟高三上学期1月质量检测试_九师联盟2024届高三上学期1月质量检测试地理(S)
热门文档
25年《进度控制(土建)》第6章讲义(打印版)_监理工程师_2025监理工程师_2025年监理工程师SVIP_2025年监理土建控制SVIP_02-基础精讲✿高端面授✿深度强化
地理答案(简答)_2024年5月_01按日期_21号_2024届四川省学考大联盟高三第三次模拟联考考试_四川省2024届学考大联盟高三年级下学期第三次模拟联考考试(学考三模)文科综合
河南省驻马店市新蔡县第一高级中学2024-2025学年高一下学期5月月考语文试卷(含答案)_2024-2025高一(7-7月题库)_2025年05月试卷
地理答案(1)_2024年4月_01按日期_6号_2024届海南省四校高三下学期一模试题_海南省四校(海南中学、海口一中、文昌中学、嘉积中学)2024届高三下学期一模试题地理
1997年江西高考文科数学真题及答案_数学高考真题试卷_旧1990-2007·高考数学真题_1990-2007·高考数学真题·PDF_江西
地理答案(1)_2024年2月_022月合集_2024届天一大联考高三阶段性测试(五)老高考
地理电子版_2024年5月_01按日期_20号_2024届山东省中学联盟高三下学期5月考前热身押题_2024届山东省中学联盟高考考前热身押题地理
1997年江西高考历史真题及答案_历史高考真题试卷_旧1990-2007·高考历史真题_1990-2007·高考历史真题·word_江西
河南省驻马店市新蔡县第一高级中学2024-2025学年高一下学期5月半月考生物试卷(有答案)_2024-2025高一(7-7月题库)_2025年05月试卷
第5章《本章综合与测试》测评01_E015高中全科试卷_生物试题_必修2_1.单元测试_1、单元测试_第5章基因突变及其他变异
随机文档
1997年江西高考历史真题及答案_历史高考真题试卷_旧1990-2007·高考历史真题_1990-2007·高考历史真题·PDF_江西
25年《进度控制(土建)》第6章讲义(在线版)_监理工程师_2025监理工程师_2025年监理工程师SVIP_2025年监理土建控制SVIP_02-基础精讲✿高端面授✿深度强化
地理演练(雅礼7次)_2024年2月_01每日更新_13号_2023届湖南省长沙市雅礼中学高三下学期月考(七)全科_湖南省长沙市雅礼中学2022-2023学年高三下学期月考试卷(七)地理
1997年江西高考化学真题及答案_化学高考真题试卷_旧1990-2007·高考化学真题_1990-2007·高考化学真题·word_江西
河南省驻马店市新蔡县第一高级中学2024-2025学年高一下学期5月半月考文科数学试卷(图片版含答案)_2024-2025高一(7-7月题库)_2025年05月试卷
第5单元三角函数(强化篇)(解析版)_E015高中全科试卷_数学试题_必修1_03期中测试_期中考试_期中备考_第5单元三角函数(强化篇)-L高一数学单元强化练习册(人教A版2019必修第一册)
1997年江西高考化学真题及答案_化学高考真题试卷_旧1990-2007·高考化学真题_1990-2007·高考化学真题·PDF_江西
河南省驻马店市新蔡县第一高级中学2024-2025学年高一下学期5月半月考地理试卷(含答案)_2024-2025高一(7-7月题库)_2025年05月试卷
地理演练(附中九次二模)_2024年5月_01按日期_1号_2024届湖南师大附中高三下学期模拟(二)_2024届湖南师范大学附属中学高三下学期模拟(二)地理试题
1997年江苏高考生物真题及答案_生物高考真题试卷_旧1990-2007·高考生物真题_1990-2007·高考生物真题·word_江苏