当前位置:首页>文档>四川省名校联盟2025届高三12月联考历史答案_2024-2025高三(6-6月题库)_2024年12月试卷_1218四川省名校联盟2025届高三12月联考试卷(全科)

四川省名校联盟2025届高三12月联考历史答案_2024-2025高三(6-6月题库)_2024年12月试卷_1218四川省名校联盟2025届高三12月联考试卷(全科)

  • 2026-03-21 07:39:10 2026-02-18 07:43:07

文档预览

四川省名校联盟2025届高三12月联考历史答案_2024-2025高三(6-6月题库)_2024年12月试卷_1218四川省名校联盟2025届高三12月联考试卷(全科)
四川省名校联盟2025届高三12月联考历史答案_2024-2025高三(6-6月题库)_2024年12月试卷_1218四川省名校联盟2025届高三12月联考试卷(全科)
四川省名校联盟2025届高三12月联考历史答案_2024-2025高三(6-6月题库)_2024年12月试卷_1218四川省名校联盟2025届高三12月联考试卷(全科)

文档信息

文档格式
pdf
文档大小
0.357 MB
文档页数
3 页
上传时间
2026-02-18 07:43:07

文档内容

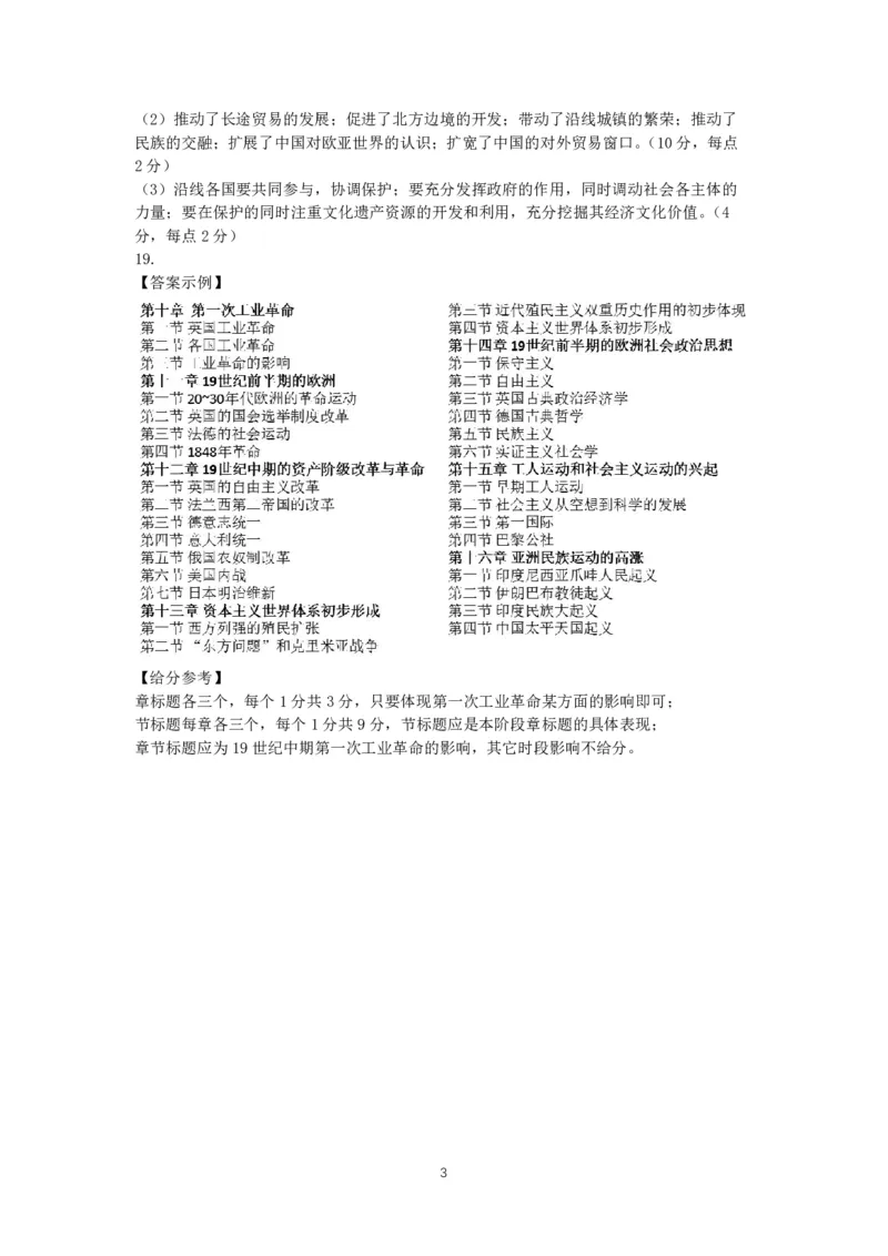
四川省名校联盟 12 月联考历史答案 一、选择题部分 1.【答案】C 【解析】材料中的发现证明了中华文明独立产生,驳斥了中华文明来源于西 方的说法,故C选项正确;材料能够部分印证ABD,不能驳斥,排除ABD三个选项。 2.【答案】D 【解析】司马迁从个人品德角度赞扬游侠,班固从维护统治秩序角度批判游 侠,属于评价历史事物的不同视角,所以D选项正确;西汉司马迁生活在汉武帝时期,从 汉武帝到东汉主流思想都是儒学,排除A;司马迁赞扬游侠高贵品质,强调德,属于儒学 观点,班固批评游侠以平民身份窃取君主才有的生杀大权,维护君主专制和封建等级,也 符合儒学观点,排除B;强调道德,维护专制,都符合地主阶级的立场,排除C项。 3.【答案】C 【解析】社会存在决定社会意识,大一统的两汉需要儒学思想巩固统一,乱 世中的魏晋南北朝需要宣扬灵魂不灭,轮回转世的佛教安抚人心,麻痹人民的反抗,得到 了上至统治者,下至黎民百姓的推崇,所以C正确;两汉和魏晋时期佛教核心教义不变, 但在两汉和魏晋流行情况却不同,排除A;统治者的好恶只是影响宗教兴衰的外因,不是 决定性因素,排除B;魏晋以来虽然儒学受到佛道冲击,但主流地位未动摇,排除D。 4.【答案】B 【解析】材料中“率军大败”、“平定叛乱”、“唐军威震西域”反复强调军事 安全与否直接影响丝路的兴衰,所以B正确;商业利益、民族关系、对外政策都与材料无 关,排除ACD。 5.【答案】A 【解析】材料中租佃制关系下土地的经营权发生变化,故A正确;租佃制关 系下小农经济有所发展,排除C选项;租佃制下人身依附关系弱化,排除B选项;材料所 反映的租佃制关系之下地权的变化,不能直接推动商品经济的发展,排除D选项。 6.【答案】B【解析】材料的核心反映的是统一文字,这有利于加强中央集权,故B项正 确;材料未体现中外文化交流,排除A选项; 材料事件“玺书颁降”“并用蒙古新字,仍 各以其国字副之”没有排斥中原文化,不能反映削弱了中原文化的影响,排除C选项;文 字的使用,不能体现民族矛盾的加剧,排除D选项。 7.【答案】C【解析】材料描述了晋商、徽商等地域性商人经营规模的扩大,资产的雄厚, 反映了传统商业的发展,故C项正确;晋商徽商的经营方式依然属于传统的方式,没有体 现经营方式的革新,排除A项;明朝抑商政策依然稳固,排除B项;材料的现象并不能反 映整个社会风俗的变化,排除D项。 8.【答案】A【解析】材料体现将百姓的生活与圣人之行联系起来,反映了儒学的世俗化 趋势,丰富和发展了儒学的内涵,故选A选项;材料中的观点没有体现近代民主的因素, 排除C选项;传统的社会结构没有改变,排除B选项;这些思想是对传统儒学的丰富发展, 没有突破主流思想,排除D选项。 9.【答案】C【解析】根据材料可知,中国“南稻北粟”的农业体系具有互补性,不同的 作物习性意味着面对自然灾害时的可选择性更多,而西亚以麦类为主的单一的作物体系容 易受自然气候条件影响,抵御灾害能力较弱,故C项正确。劳动分工指社会中不同的生产 部门或同一生产活动中不同环节的分工,和作物种类没有直接关系,故A项错误;作物类 型与耕作技术没有直接关系,B项错误;商品经济强调生活物资互通有无的必要性,无法 从材料信息中得知,排除D项。 10.【答案】D 【解析】图中☆星号位置应为伊斯坦布尔,结合材料信息可知该地既信仰 伊斯兰教又信仰基督教,奥斯曼帝国最高统治者是苏丹,体现帝国信仰伊斯兰教,但这里 也曾是拜占庭首都君士坦丁堡故地,深受基督教影响,故正确答案为D项。波斯帝国时期 和亚历山大帝国时期伊斯兰教尚未形成,故A项和B项为错误答案;阿拉伯帝国时期,这 一地区受到拜占庭的控制,因此阿拉伯帝国没有统治过这一地区,故C项排除。 111.【答案】C 【解析】根据材料信息“商业在‘各文明圈内发展’”为新航路开辟创造了 条件,故正确答案为C。A、B、D都没有体现材料的主旨。 12.【答案】D【解析】根据材料1529年结合所学知识可知,新航路开辟和文艺复兴的深 刻变革刺激了人们对财富的追求和对宗教的重新审视,符合材料中“放贷者正仔细地称量 着金币,妻子手里翻着圣经,目光则注视着丈夫手中的钱币”的情境,故选D项。仅凭一 幅画不能推出拜金主义成为普遍现象,排除A项;价格革命指物价上涨带来一系列的社会 变化,材料信息无法得出价格革命,排除B项;“摆脱”说法过于绝对,排除C项。 13.【答案】B 【解析】根据材料信息“为工场手工业保证了……成倍积累”可知,此“垄 断公司”是出现在工业革命之前。结合所学,此垄断公司应为受重商主义影响的贸易特权 公司,代表是东印度公司,其掠夺推动了资本的原始积累,正确答案为B;世界市场最终 形成在19世纪末20世纪初,时间不符,故A项错误;此“垄断公司”是重商主义经济政 策的产物,故C项错误;帝国主义阶段的到来是在19世纪末,时间不符,故D项错误。 14.【答案】D【解析】根据材料“美国将总统之位传于贤德之人”“引入‘地球上一切可 称善美’的先进事物”“英国的国家大事完全遵从民意”可知,横井小楠将自身对于理想 政治体制的愿望投射在了英美身上,带有浓厚的理想化色彩,故选D项;横井小楠的学说 与明治维新的关系未知,材料也没有提到他提出该看法的目的,故排除A、B项;“全盘西 化”指明治维新后日本对社会风俗和体制的改革目标,材料仅提到横井小楠对英美社会部 分情况的看法,没有体现全盘西化,排除C项。 15.【答案】A 【解析】归纳材料信息,19世纪末20世纪初亚非拉民族解放运动有封建 统治者领导的旧式民族解放运动,也有由资产阶级领导的新式民族解放运动,体现了此时 民族解放运动发展的不平衡,故A为正确答案。材料中亚洲和拉美民族解放运动由资产阶 级领导,颁布了新宪法,建立了共和国,这些都属于传统社会没有的新方案,故B项错误。 材料信息反映亚非拉部分地区的民族解放运动,并未体现瓜分,故C项错误;材料中埃塞 俄比亚为民族革命,其余国家为民族民主革命,故D项错误。 16.【答案】B 【解析】题干材料中“另一个由德国公司负责”可联系到新经济政策中“对 一些国家暂时无力开发的的矿产、森林、油田等,政府以租让的方式让外国资本家经营”, 可见这一措施是对新经济政策的继承,故B项为正确答案;材料现象早在新经济政策就已 有实施,不是创新方案,故A项错误;题干信息“一个由苏联自主建设”,说明苏联掌握 了基本的技术基础,并且不依赖外资建设重工业,故C项错误;材料信息“另一个由德国 公司负责”体现出一定的开放性而非保守性,故D项错误。 二、材料题部分 17.(1)中国古代监察制度本质上服务于皇权,英国监察制度维护资产阶级利益;中国古 代监察官员品级较低,英国议会监察,地位较高;中国古代监察对象主要是官员,英国监 察对象更广泛;中国古代形成了中央到地方的严密的监察体系,英国缺乏统一的领导机构。 (6分,每点2分) (2)腐败的滋生;资产阶级与封建君主制的激烈斗争(资产阶级革命);颁布《权利法案》, 率先确立资本主义君主立宪制;工业革命要求政府治理能力提升(近代英国资本主义经济 发展,英国资产阶级壮大。);19世纪以来英国议会改革;启蒙运动加强了人民对权力制 约的重视。(8分,每点2分) (3)加强立法监督;完善监督体系;加强对监督机构的规范;加强人民对权力的监督; 提高监察制度的独立性。(4分,每点2分) 18. (1)欧洲饮茶之风的兴起;俄国向亚洲的扩张;清朝长城内外和平统一的政治局面; 《尼布楚条约》的签订;清统一多民族国家的巩固;商帮力量的壮大;传统商路提供了路 线基础。(8分,每点2分) 2(2)推动了长途贸易的发展;促进了北方边境的开发;带动了沿线城镇的繁荣;推动了 民族的交融;扩展了中国对欧亚世界的认识;扩宽了中国的对外贸易窗口。(10分,每点 2分) (3)沿线各国要共同参与,协调保护;要充分发挥政府的作用,同时调动社会各主体的 力量;要在保护的同时注重文化遗产资源的开发和利用,充分挖掘其经济文化价值。(4 分,每点2分) 19. 【答案示例】 【给分参考】 章标题各三个,每个1分共3分,只要体现第一次工业革命某方面的影响即可; 节标题每章各三个,每个1分共9分,节标题应是本阶段章标题的具体表现; 章节标题应为19世纪中期第一次工业革命的影响,其它时段影响不给分。 3