当前位置:首页>文档>政治--浙江强基联盟2025年11月高二联考DA_2025年11月高二试卷_251128浙江省强基联盟2025-2026学年高二上学期11月期中

政治--浙江强基联盟2025年11月高二联考DA_2025年11月高二试卷_251128浙江省强基联盟2025-2026学年高二上学期11月期中

  • 2026-04-13 14:37:37 2026-02-19 01:54:36

文档预览

政治--浙江强基联盟2025年11月高二联考DA_2025年11月高二试卷_251128浙江省强基联盟2025-2026学年高二上学期11月期中
政治--浙江强基联盟2025年11月高二联考DA_2025年11月高二试卷_251128浙江省强基联盟2025-2026学年高二上学期11月期中
政治--浙江强基联盟2025年11月高二联考DA_2025年11月高二试卷_251128浙江省强基联盟2025-2026学年高二上学期11月期中
政治--浙江强基联盟2025年11月高二联考DA_2025年11月高二试卷_251128浙江省强基联盟2025-2026学年高二上学期11月期中

文档信息

文档格式
pdf
文档大小
1.214 MB
文档页数
4 页
上传时间
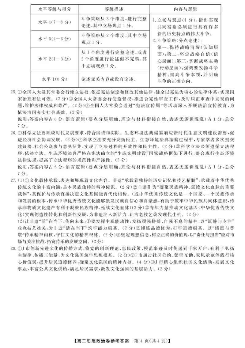
2026-02-19 01:54:36