文档
办公文件
生活文档
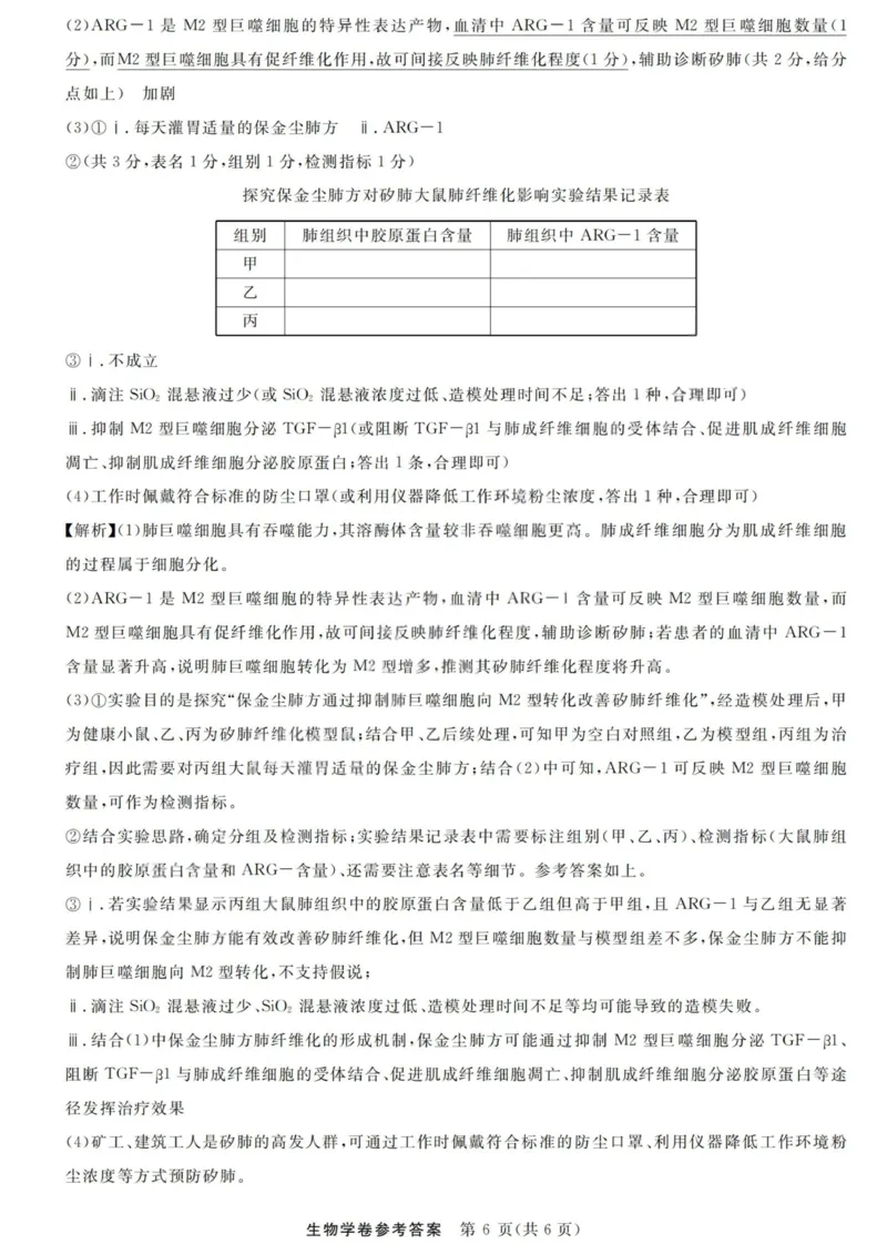
学习资料
当前位置:
首页
>
文档
>生物答案-浙江强基联盟2025年12月高二联考_251230浙江省强基联盟2025-2026学年高二上学期12月联考(全)
生物答案-浙江强基联盟2025年12月高二联考_251230浙江省强基联盟2025-2026学年高二上学期12月联考(全)
2026-04-06 22:07:32
2026-02-19 01:19:08
文档预览
文档信息
文档格式
pdf
文档大小
5.665 MB
文档页数
6 页
上传时间
2026-02-19 01:19:08
下载文档
本文档来自网络内容,如有侵犯您的权益请联系我们删除,联系邮箱:wyl860211@qq.com。
上一篇
巴彦淖尔市第一中学2025-2026学年高二上学期第三次学业诊断检测(期中)英语试卷(含答案)_2025年11月高二试卷_251116内蒙古巴彦淖尔市第一中学2025-2026学年高二上学期期中考试
下一篇
生物-浙南名校联盟2024学年高二第一学期返校联考_2024-2025高二(7-7月题库)_2024年09月试卷_0906浙南名校联盟2024学年高二第一学期返校联考
最新文档
专题10圆锥曲线-备战2019年高考数学(文)之纠错笔记系列(解析版)_02高考数学_新高考复习资料_2022年新高考资料_2022年一轮复习各版本_1.新高考2022年高考数学一轮复习
25版《实验班提优训练暑假衔接》北师数学3升4_25秋《实验班》系列_25版实验班语数英人教北师大苏教译林《暑假衔接》_实验班暑假衔接北师25年
专题10圆锥曲线-备战2019年高考数学(文)之纠错笔记系列(原卷版)_02高考数学_新高考复习资料_2022年新高考资料_2022年一轮复习各版本_1.新高考2022年高考数学一轮复习_原卷版_631
专题10圆锥曲线-备战2019年高考数学(文)之纠错笔记系列(原卷版)_02高考数学_新高考复习资料_2022年新高考资料_2022年一轮复习各版本_1.新高考2022年高考数学一轮复习_原卷版
25版《实验班提优训练暑假衔接》北师数学2升3_25秋《实验班》系列_25版实验班语数英人教北师大苏教译林《暑假衔接》_实验班暑假衔接北师25年
专题10图表类(应用文)-2025年高考英语二轮复习话题写作高频热点通关必备(解析版)_03高考英语_2025年新高考资料_二轮复习
专题10图表类(应用文)-2025年高考英语二轮复习话题写作高频热点通关必备(解析版)_02高考数学_2025年新高考资料_二轮复习_01高考语文等多个文件
专题10图表类(应用文)-2025年高考英语二轮复习话题写作高频热点通关必备(原卷版)_03高考英语_2025年新高考资料_二轮复习
专题10图表类(应用文)-2025年高考英语二轮复习话题写作高频热点通关必备(原卷版)_02高考数学_2025年新高考资料_二轮复习_01高考语文等多个文件
专题10名词性从句(讲义)(解析版)_03高考英语_2025年新高考资料_二轮复习_上好课2025年高考英语二轮复习讲练测(新高考通用)3378522_第三部分语法知识
热门文档
25版《实验班提优训练暑假衔接》北师数学1升2_25秋《实验班》系列_25版实验班语数英人教北师大苏教译林《暑假衔接》_实验班暑假衔接北师25年
专题10名词性从句(讲义)(解析版)_02高考数学_2025年新高考资料_二轮复习_01高考语文等多个文件_上好课2025年高考英语二轮复习讲练测(新高考通用)_第三部分语法知识
专题10名词性从句(讲义)(原卷版)_02高考数学_2025年新高考资料_二轮复习_01高考语文等多个文件_上好课2025年高考英语二轮复习讲练测(新高考通用)_第三部分语法知识
专题10名词性从句(解析版)_03高考英语_新高考复习资料_2023年新高考资料_专项复习_2023年高考英语知识清单(强化版)(原卷+解析卷)
专题10名词性从句(练习)(解析版)_02高考数学_2025年新高考资料_二轮复习_01高考语文等多个文件_上好课2025年高考英语二轮复习讲练测(新高考通用)_第三部分语法知识
专题10名词性从句(练习)(原卷版)_02高考数学_2025年新高考资料_二轮复习_01高考语文等多个文件_上好课2025年高考英语二轮复习讲练测(新高考通用)_第三部分语法知识
专题10名词性从句第10讲名词性从句---2022年高考英语一轮复习讲练测(新教材新高考)(测)(教师版)_03高考英语_新高考复习资料_2022年新高考资料_2022年新高考英语一轮复习
专题10名词性从句第10讲名词性从句---2022年高考英语一轮复习讲练测(新教材新高考)(测)(学生版)_03高考英语_新高考复习资料_2022年新高考资料_2022年新高考英语一轮复习
25版《实验班提优训练暑假衔接》人教数学5升6_25秋《实验班》系列_25版实验班语数英人教北师大苏教译林《暑假衔接》_实验班暑假衔接人教25年
专题10名词性从句第10讲-名词性从句---2022年高考英语一轮复习讲练测(新教材新高考)(讲)(教师版)_03高考英语_新高考复习资料_2022年新高考资料_2022年新高考英语一轮复习
随机文档
专题10名词性从句第10讲-名词性从句---2022年高考英语一轮复习讲练测(新教材新高考)(讲)(学生版)_03高考英语_新高考复习资料_2022年新高考资料_2022年新高考英语一轮复习
专题10名词性从句第10讲-名词性从句---2022年高考英语一轮复习讲练测(新教材新高考)(练)(教师版)_03高考英语_新高考复习资料_2022年新高考资料_2022年新高考英语一轮复习
专题10名词性从句第10讲-名词性从句---2022年高考英语一轮复习讲练测(新教材新高考)(练)(学生版)_03高考英语_新高考复习资料_2022年新高考资料_2022年新高考英语一轮复习
专题10名词性从句-备战2022年高考英语考试易错题(教师版含解析)_03高考英语_2024年新高考资料_1.2024一轮复习_赠备战2022年高考英语考试易错题
专题10名词性从句-备战2022年高考英语考试易错题(学生版)_03高考英语_2024年新高考资料_1.2024一轮复习_赠备战2022年高考英语考试易错题
专题10史前时代至中古时期:早期文明的产生与多元世界的初现(解析版)_07高考历史_新高考复习资料_2024年新高考复习资料_专项复习资料_备战2024年高考历史考试易错题(新高考专用)
专题10史前时代至中古时期:早期文明的产生与多元世界的初现(原卷版)_07高考历史_新高考复习资料_2024年新高考复习资料_专项复习资料_备战2024年高考历史考试易错题(新高考专用)
专题10古代西方文明的源头-口袋书2024年高考历史一轮复习知识清单_07高考历史_新高考复习资料_2024年新高考复习资料_一轮复习资料
专题10古代文明的产生与发展-2023年高考历史二轮复习高频考点追踪分析与预测(全国通用)_07高考历史_通用版(老高考)复习资料_2023年复习资料
25版《实验班提优训练暑假衔接》人教数学4升5_25秋《实验班》系列_25版实验班语数英人教北师大苏教译林《暑假衔接》_实验班暑假衔接人教25年