夜雨聆风
乐于分享
好东西不私藏
首页
教程
玩机教程
网站开发
WordPress
源码
模板主题
网站源码
插件脚本
软件
手机应用
电脑应用
iOS专区
TV盒子
车机软件
办公开发
游戏
好片推荐
活动资讯
最新活动
科技资讯
其他资源
实用趣站
零散资源
谈天说地
关于我们
进制转换
毒鸡汤
画图板
代码运行
在线排版
今天吃啥
随机密码
在线Markdown
关注本站
微信
当前位置:
夜雨聆风
>
技术教程
>
软件教程
>
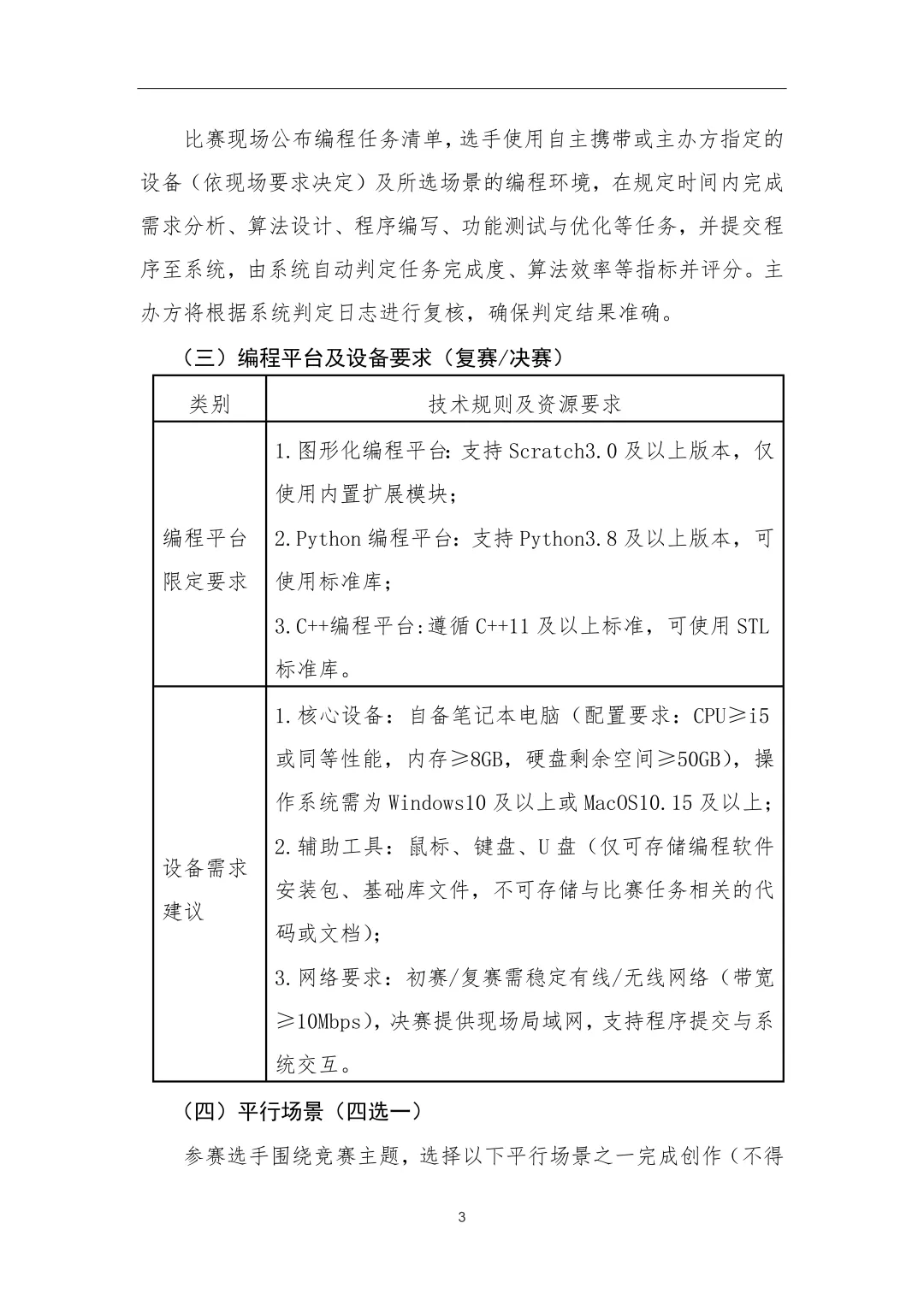
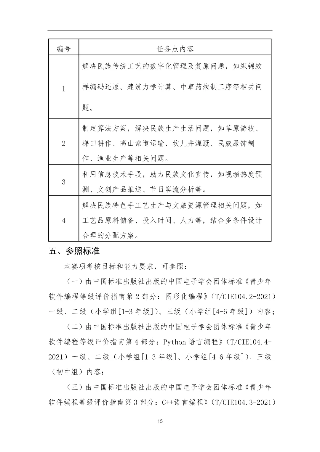
信息素养大赛算法应用主题赛赛项说明
信息素养大赛算法应用主题赛赛项说明
当前时间: 2026-03-20 16:39:18
更新时间: 2026-03-20
分类:
软件教程
评论(0)
信息素养大赛算法应用主题赛赛项说明
本站文章均为手工撰写未经允许谢绝转载:
夜雨聆风
»
信息素养大赛算法应用主题赛赛项说明
wang
上一篇
2026年最火的6大AI工具每一个都能改变你的工作方式
下一篇
3.20【进球数合集汇总足球系列】最新进球数合集汇总足球内部单抄底!全系列!方案推荐!今日进球数汇总足球已更新全网首推!
猜你喜欢
暂无文章