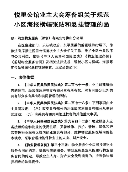
关于小区乱粘贴现象的整改说明
各位悦里邻居:
针对近期小区出现未署名家书在小区各处乱粘贴现象,筹备组已向物业服务单位送达规范管理的函件以及告知函,物业服务单位表示这是其工作职责,将积极配合和支持政府部门指导下的筹备组依法依规推进的工作,筹备组向物业服务单位送达的函和签收情况如下:




以上信息来源于悦里公馆筹备组
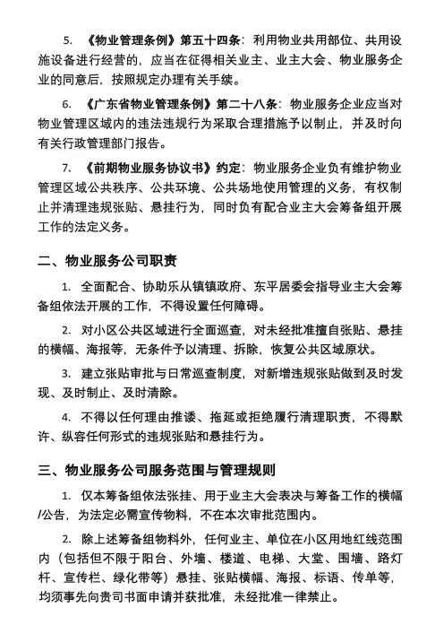
关于小区乱粘贴现象的整改说明
各位悦里邻居:
针对近期小区出现未署名家书在小区各处乱粘贴现象,筹备组已向物业服务单位送达规范管理的函件以及告知函,物业服务单位表示这是其工作职责,将积极配合和支持政府部门指导下的筹备组依法依规推进的工作,筹备组向物业服务单位送达的函和签收情况如下:




以上信息来源于悦里公馆筹备组