乐于分享
好东西不私藏

MiniMax开源面向AI编程工具开发技能库 AI早报20260325

MiniMax开源面向AI编程工具开发技能库 AI早报20260325

MiniMax开源面向AI编程工具的开发技能库
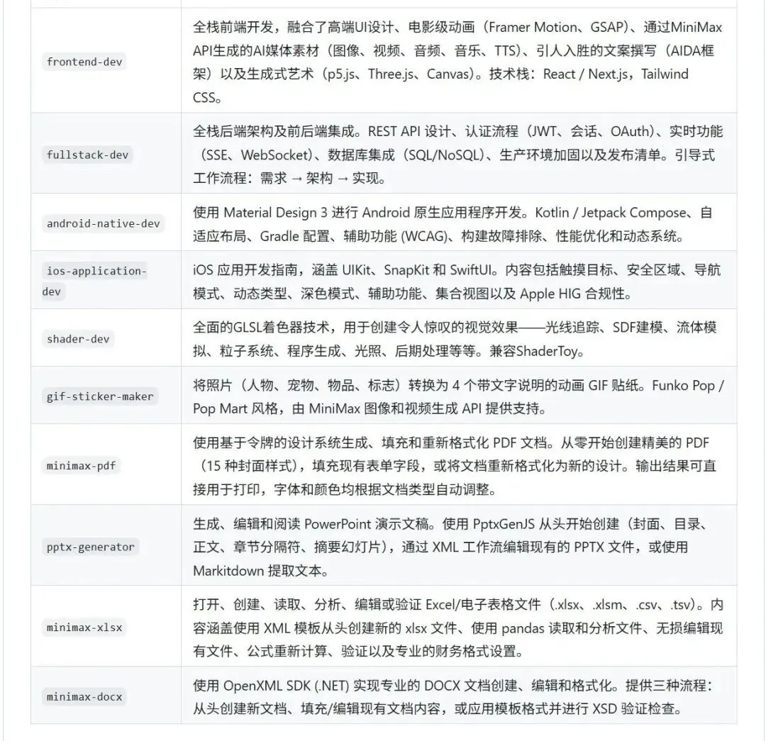
MiniMax官方开源面向AI编程工具的开发技能库,涵盖文档、生产级质量前端、全栈、Android、iOS和着色器开发等场景。
https://github.com/MiniMax-AI/skills/tree/main
GitHub Trending第一 ,让 agent 可以完成几乎任何事情:字节开源DeerFlow 2.0框架
DeerFlow(Deep Exploration and Efficient Research Flow)是一个开源的 super agent harness。基于 LangGraph 和 LangChain 构建,默认内置 agent 生产中真正会用到的关键能力:文件系统、memory、skills、sandbox 执行环境,以及为复杂多步骤任务做规划、拉起 sub-agents 的能力,让 agent 可以完成几乎任何事情。

https://github.com/bytedance/deer-flow/tree/main

一站式AI短剧生成开源项目:Jellyfish AI短剧工厂
一站式 AI 生成短剧(竖屏短剧 / 微短剧)的生产工具 , 从剧本输入 → 智能分镜 → 角色/场景/道具一致性管理 → AI 视频生成 → 后期剪辑 → 一键导出成片 

https://github.com/Forget-C/Jellyfish

本站文章均为手工撰写未经允许谢绝转载:夜雨聆风 » MiniMax开源面向AI编程工具开发技能库 AI早报20260325

猜你喜欢

  • 暂无文章