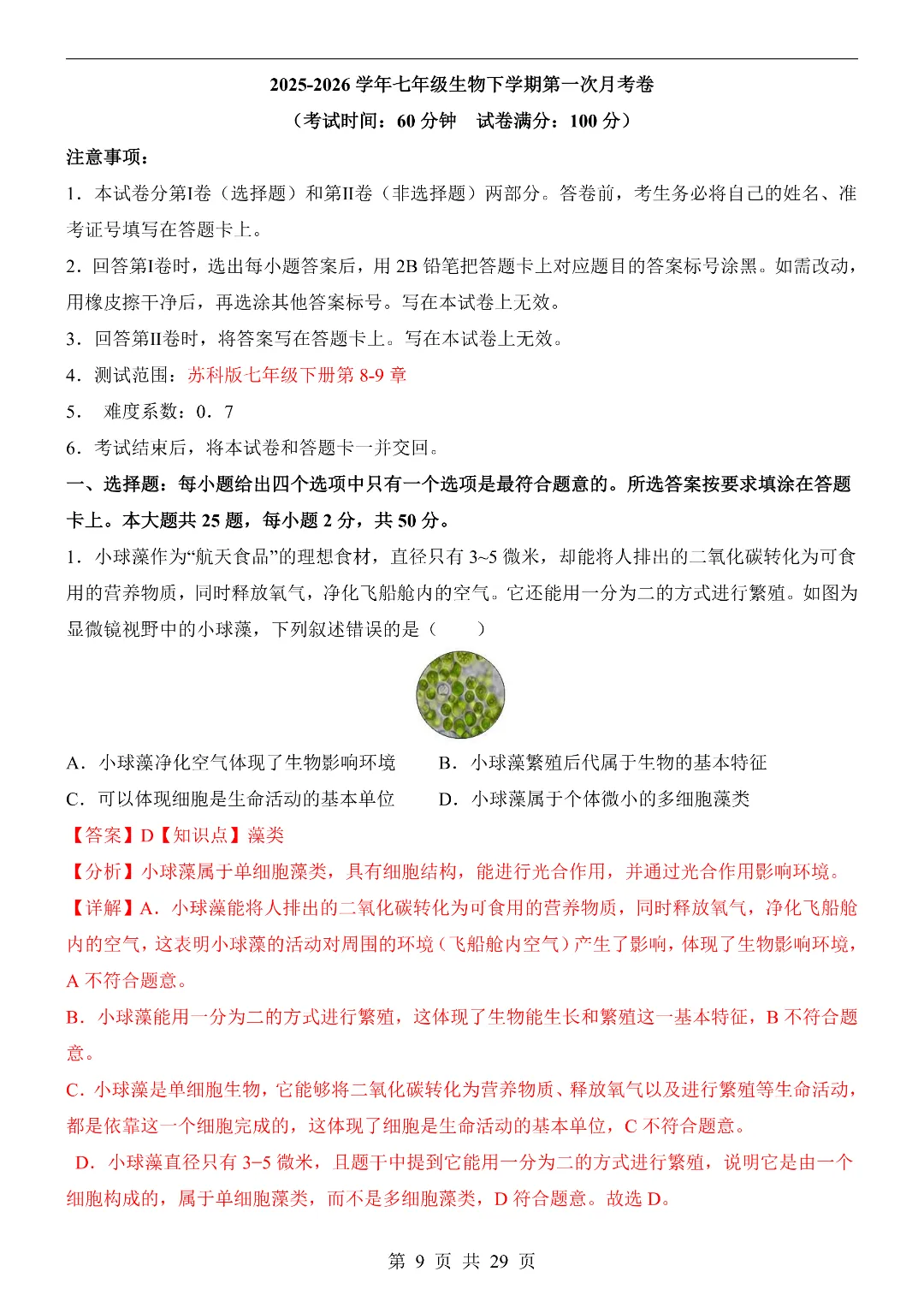
2025-2026年苏科版七年级下册生物《新学期第一次月考测试卷》含答题卡含答案‖高清可打印

❤你好呀~感恩遇见!
这里专注分享1-6年级学习资料,
助力孩子们学习进步,整理不易,礼貌领取🤝
今天给家长们分享的是:2025-2026年苏科版七年级下册生物《新学期第一次月考测试卷》含答题卡含答案‖高清电子版可打印
(温馨提示:文末有完整电子版领取方式)













领取完整电子版:
②:首先【关zhu】公众号,再点【发消息】输入编号:七年级

本微信公众账号分享的资源均通过网络等公共合法渠道获得,仅供试用!版权属于原出版机构或影像公司,本资源为电子载体,传播分享仅限于家庭使用与交流心得、参考和辅助购买决策,不得以任何理由在商业行为中使用,若喜欢此资源,建议购买实体产品。文章中的视频及图片均来自网络,版权归原作者或原出版社所有。如有侵权,请及时联系删除。
夜雨聆风