硬核!从 51 万行 Claude 泄露源码里,深度解剖 AI Agent Harness 的骨架与神经

大家好,我是虎哥。

就在前两天,AI 圈发生了一场史诗级的“底裤泄露”事件。Anthropic(也就是做 Claude 的那家神仙公司)在发布 Claude Code 的 npm 包时,因为构建配置失误,直接把 Source Map 指向了一个没有权限控制的服务器。

结果?
整整 51 万行、最核心的 TypeScript 源码,就这样赤裸裸地暴露在了全世界的程序员面前。
这可是生产级别的顶流 AI Agent 源码啊!
外网直接炸锅了,相关推文几个小时就有上千万的浏览量,各个技术群都在疯狂传阅压缩包。

但在这个全网吃瓜的狂欢夜,有一位叫 lintsinghua 的国内大佬,干了一件极其“反直觉”的事:他没有在群里水图,而是连夜边看源码边用 AI 辅助(Vibecoding),硬生生肝出了一本 15 章、42 万字的《Claude Code 架构深度剖析》开源书!

写了十几年代码,在大厂踩过无数前端和系统架构的坑,我深知搭一个健壮的生产级应用有多难。平时大家都在教你怎么写 Prompt、怎么调大模型的 API,但如果你真的想在业务里落地一个稳定、不乱来的 AI Agent,那些皮毛根本不够用。
所以,当我啃完这份由大佬提炼的拆解报告后,我真的是头皮发麻。
今天,虎哥就带大家扒一扒,这份“通关秘籍”里到底藏着什么颠覆认知的干货。
放弃“调包侠”思维,来看看什么叫正规军
市面上很多所谓“从零手写 Agent”的教程,本质上就是写个 while 循环,然后死等大模型返回结果。但 Claude Code 不是这么玩的。

在这份拆解中,作者指出 Claude Code 的核心心脏是一个异步生成器(Async Generator)主循环。它不是简单地请求-等待,而是一个极其复杂的生命周期管理器。它把 AI 的思考、API 的调用、工具的执行、结果的回填,全部做成了可以随时中断、随时恢复的流式架构。

这就好比咱们平时写页面,不用阻塞的同步代码,而是用精细的异步流去控制。这才是保证用户体验“如丝般顺滑”的底层秘密。
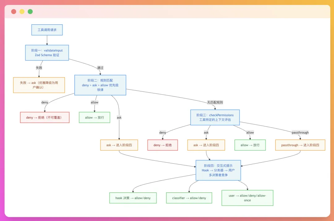
把大模型关在“笼子”里:四阶段权限管线
如果你在公司里负责过 AI 相关的项目落地,你肯定每天都在担惊受怕:
万一这 AI 脑子一抽,把我数据库删了怎么办?万一它瞎写代码把服务器搞崩了怎么办?

Claude 的解法堪称教科书级别。它并没有单纯依赖大模型自身的“道德感”,而是在工程上设计了一套极其严密的“四阶段权限管线”:
-
Schema 验证:格式不对直接打回。 -
规则匹配:精确判断你要动哪些文件。 -
上下文评估:结合当前的历史记录看这个动作合不合理。 -
交互式确认:遇到高危操作(比如删除、提权),必须让人类介入点点头。
这种把“护栏”嵌进骨架里的设计,才是它能在极其复杂的代码仓库里游刃有余,且不惹大祸的根本原因。
上下文快撑爆了怎么办?极致的“空间折叠”
现在虽然有百万 Tokens 的模型,但在实际工程中,把所有东西都塞给模型既慢又贵。这是每一个搞 AI 开发的人都会遇到的死胡同。
Claude 怎么解决的?

它搞了一套四级渐进压缩策略。

从最轻量级的修剪(Snip),到微压缩,再到折叠(Collapse),最后实在不行了就上自动压缩(AutoCompact)。它甚至会把冗长的上下文通过 <analysis> 和 <summary> 标签进行二次提炼,丢弃废话,只保留核心工作记忆。
这种“在螺蛳壳里做道场”的极致缓存与上下文管理,非常值得我们做业务开发时借鉴。
总结
这份 Claude Code 架构深度剖析 最大的价值,不是教你怎么配置参数,而是掰开了揉碎了告诉你,这群世界上最顶尖的 AI 工程师在遇到并发控制、权限隔离、断路器熔断、状态继承这些骨感的工程问题时,是怎么做出这些架构决策的。
哪怕你不用 Claude,哪怕你自己从零搭一个简单的助手,这里面的 139 张架构图和设计模式,都足够让你少走几年的弯路。
传送门:https://lintsinghua.github.io/
强烈建议所有对 AI 编程、系统架构感兴趣的小伙伴,把这个当成小说去刷一遍!
觉得有用别忘了给虎哥点个 赞 和 在看,今天就这样,先撤了!👍


夜雨聆风