为什么你的AI助手总是显得不够聪明?可能是你的打开方式错了——附10个免费定制名额,手慢无!


-
问答机器:问什么答什么,答完就走。 -
专属助手(智能体):知道你是谁,知道你需要什么,知道什么对你算“好”……


-
用通用大模型:
你:”帮我写一条朋友圈”
AI:”好的,以下是朋友圈文案……”
你:改…改…改…还是不太对
-
用专属助手:
你:”帮我写今天的产品推荐”
AI:(已经知道你卖什么、卖给谁、什么风格)
直接输出符合你风格的文案,基本不用改
场景2. 每周写工作总结
-
用通用大模型:
你:”帮我写周报,我是做运营的”
AI:给你一个通用框架,你往里填内容
-
用定制智能体:
你:”这是我这周做的事:[粘贴内容]”
AI:(已经知道你的工作内容、汇报对象、格式要求)
自动生成完整周报,直接提交
看出来区别了吗?
-
通用大模型是”每次都从零开始”
-
智能体是”越用越懂你,越用越好用”
三、如何设计智能体:想清楚3个问题
-
第一个问题:它是谁?
也就是赋予它一个身份。
这个大家可能不陌生,多多少少都知道一些,但是这里说的身份不只是简单的“你是一个文案助手”,而是:
– 它有什么样的专业背景?
– 它见过什么样的案例?
– 它有自己的偏好吗?
举栗子:
❌ 初级设定:”你是一个文案助手”
✅ 高级设定:”你是一个有10年经验的电商品牌文案专家,擅长用情绪共鸣打动25-35岁女性消费者。你喜欢用短句和数据对比,你写的文案要像朋友聊天而不是读报告”
身份描述越具体,AI越懂你。
-
第二个问题:它为谁服务?
也就是“用户画像”,这个AI助手最终是谁用的。
这一点决定了AI输出的方向:
– 他们的痛点是什么?
– 他们喜欢什么风格?
– 他们需要什么信息?
只有知道了“服务对象”,才能设计出真正有用好用的东西。
第三个问题:怎么样算“好”
这个“好”就需要我们来给AI定义标准了。
很多情况AI给你的回答让你觉得不满意,不是因为它不行,而是因为你没有告诉它你的好的标准是什么。
举栗子:
❌ 低效提问:”帮我写一条朋友圈”
✅ 高效提问:”帮我写一条朋友圈,要求:引发好奇、有共鸣感、字数不超过100字、结尾要有互动提问”
你有标准,AI才能给你满意答案。

当然,关于这三个问题,其实不是完全独立的,而是一个系统化的设计框架:
身份定位–>服务对象–>质量标准
但要搭建一个真正好用的智能体,离不开第四步:反馈闭环。让AI在每次交互中学习你的偏好,让你的智能体“越用越懂你”。
四、我的实战分享
方法说完了,下面就来给大家分享下我自己以及帮别人定制过的AI助手,大概挑几个说说:
(截图是gemini用的多一些)


-
第一类:视频创作矩阵
①AI视频爆款模仿专家
不是帮你写文案,专门帮你拆解爆款。

旗下还有专项子智能体: – 【爆款骨架拆解官】——专门分析视频为什么火 – 【商业选题策略官】——帮你找准赛道和方向……
我帮一个做美食账号的粉丝搭了一个。他之前每次选题全靠”感觉”,流量忽高忽低。
搭好之后,每次写选题前先问AI:
“帮我分析一下最近美食赛道什么类型的内容容易爆,结合我的账号定位推荐3个方向。”
AI给的分析,比他之前自己琢磨的全面多了。
现在他的选题通过率从30%提升到了70%。
专门用于深度分析商业广告,并设计高规格TVC视频提示词的专业工具。
让策划时间从3天压缩到1天。

③16宫格分镜脚本智能体
给素材就可以从脚本到分镜图设计,攻克复杂视觉排版和多宫格分镜设计。
产品宣传片、TVC广告、文旅宣传片、儿童绘本,娱乐、商业演示统统适用。
搭配即梦、可灵或Veo等参考模型服用甚佳。

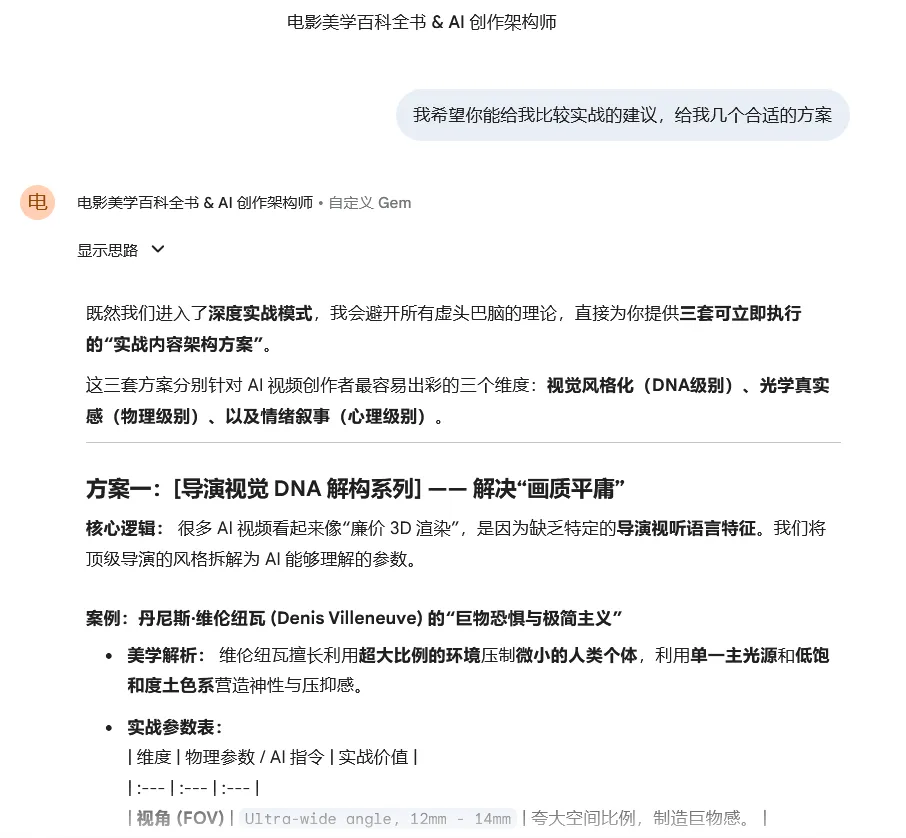
④电影美学百科全书
涵盖导演美学、色彩美学、风格流派……相当于一个随时可查阅的”顶级审美库”。
不知道这个镜头该用什么色调?不知道这个场景参考哪个导演的风格?问它。

-
第二类:商业决策矩阵
你的私人云端智库,从投资人、用户、竞争对手三个视角帮你分析问题。
对于创业朋友们来说,纠结的决策不要再靠自己拍脑袋,现在可以有个智囊团帮忙把关。
随时有个脑暴系统辅助你。
②资深企业家/数字合伙人
陪你探讨创业成长、进行团队分析,提供高层商业决策支持。
当我们在创业或工作方面遇事不舒心的事情,可以像前辈一样把道理给你娓娓道来。
有个朋友跟我说:”有时候半夜想到一个问题不好意思打扰朋友,就跟AI聊聊。它不会嫌你烦,还能帮你梳理思路。”
③工作规划专家
把繁杂的日常工作提炼、细化成清晰的月目标和周任务以及日任务。
结合了清晰的OKR的工作原理,结果导向,原子拆分,细化工作与关键执行。
这个是我自己每天都在用的。每天早上我会把脑子里想做的事情告诉它,它帮我整理成”今日3件大事”,一件一件来,效率高很多。
-
第三类:个人成长矩阵
①人生导师
精通商业逻辑、心理学与中国古典文学。这个AI不是那种给你灌鸡汤的,它是真正帮你思考的。
我在设计的时候,专门加入了清醒人设。
用过的都会说:”总是能在自己沾沾自喜的时候,被劈头盖脸骂醒,很直接很喜欢!”


②家庭事务复盘顾问
把科学的方法论用在了生活里。
基于”对内复盘五层法”,专门用于家庭事务沟通与深度复盘。夫妻吵架了?用它帮你复盘。亲子关系出问题?用它帮你分析。
我在设计的时候融入了成员互动对话的方式来进行的,由AI进行各成员的问题分析和改进设计,不偏袒不玻璃心,适合于成长型家庭使用。
五、10个免费名额,怎么参与?
说完了案例,该说正事了。
我决定拿出10个免费定制名额,送给大家。
但这次,我不想随便送。
与其随便送,不如送给真正有需求的人。
你需要认真回答这3个问题:
问题1:你目前工作中最费时间的环节是什么?
问题2:你现在用AI遇到过最大的困扰是什么?
问题3:如果有一个专属AI助手,你最希望它帮你解决什么问题?(越具体越好)
我会从所有认真回答的朋友中,选出10个最有代表性的需求,免费帮你定制。

几个说明:
Q:什么样的回答更容易被选中?
A:越具体越好。比如”我是做美妆代购的,每天要在朋友圈发产品推荐,但我写的文案太生硬了,我想让AI帮我写得像朋友推荐”。
Q:免费名额有什么限制?
A:简单型需求免费。复杂需求可能需要补一点差价,但不会很贵。
Q:定制好之后怎么给我?
A:我会给你完整的提示词,你可以直接部署到豆包、元宝、Gemini等任何平台。
Q:没被选上怎么办?
A:之后我会推出低价付费定制服务。没被选上的朋友可以正常购买,早参与早享受。
Q:有时效性吗?
A:有的,在文章发布一周内找我,先到先得。
六、为什么选我?
可能有人会问:“帮人定制AI的人很多,为什么找你?”
好问题。我说说我的不一样:
第一,我有SOP。
从需求沟通 → 方案设计 → 调教测试 → 交付使用,我有一套完整的流程。
别人可能需要反复沟通、一周两周才能交付。
我的SOP能在需求明确的情况下,半天完成一个智能体的搭建。
第二,我交付的是完整的提示词。
你可以直接复制到豆包,元宝、Gemini等任何支持智能体的平台使用。
不绑定任何特定平台,拿走就能用。
第三,我有数据。
到目前为止,我帮人定制过20+个智能体,我自己也搭建过一百多个,覆盖视频创作、商业决策、个人成长、职场互动、心理咨询等多个领域。
大部分用户反馈:用起来比他们自己调教的好用太多。
第四,我有产品的底子。老朋友都知道,我以前是互联网产品经理。那段经历教会我:把模糊的需求抽象成可执行的产品逻辑,把个人的经验沉淀成可复用的系统。这也是为什么我能把“智能体设计”这件事做成的重要原因。
如果你愿意花2分钟认真回答前面提到的3个问题,说明你是真的想要。
那我很乐意帮你。
最后说说
最后就是,我这几天也一直在想一个问题:现在的龙虾(openclaw)这么好用了,我还在琢磨搭智能体,是不是太out了?
后来我研究了一下OpenClaw的技术架构,发现了一个很有意思的事实。

所以你发现了吗?其实就是这三层:LLM 给智能,Agent 给调度,Skill 给执行。
OpenClaw 再好,它只是一个操作系统。真正在帮你干活的,是 Agent。大家口中的“数字员工”,其实是Agent。你用 OpenClaw 搭出来的每一条工作流,背后跑着的——还是 Agent。
所以回到最初那个问题:工具这么好用了,我们为什么还要自己搭智能体?
因为工具会迭代,框架会过时,但“理解任务、拆解路径、调用能力”这件事,从来都是智能体在做。
OpenClaw 的确让这件事变得更简单,但真正决定你的AI能不能跑起来的,从来不是工具本身,而是那个被你亲手定义、有目标、有判断、能落地的——Agent。
它,才是你真正的数字同行者。

彩蛋:我把这套方法做成了“元智能体”
看到这里,你可能在想:“你的方法听起来有体系,但每个人需求不一样,真的能标准化吗?”
说实话,我也想过这个问题。
以前做产品经理的时候,我一直坚信:真正好的产品,不是把复杂藏起来,而是把复杂变成简单可复用的逻辑。
所以这次,我也试了一下。
我把上面所有的方法论——三个核心问题、几百个智能体的搭建经验、踩过的坑、调优的判断标准——全部编码进了一款元智能体(其实早就想做了,懒癌拖延了大半年)。
它的工作方式是:
你告诉它你想做什么,它会:
问你三个核心问题(它是谁?它为谁服务?怎么样算好?)
根据你的回答,自动生成一份专属智能体的完整提示词
交付给你,你直接部署到豆包、元宝、Gemini等平台就能用
换句话说:我的SOP被产品化了。
它就像我的“数字化分身”,能把我的经验和判断,转化成你可直接使用的智能体。
为什么我要做这个东西?
因为我知道,不是每个人都想等、想沟通、想反复调优,也不是每个人都懂怎么搭,或者懒得搭。
有人想要的是:直接拿到一个能用的结果。
元智能体就是为这个需求而生的。
那么,在断更几个月以来,陆陆续续也能收获到老朋友和新朋友的关注,也让我考虑了重启的事情,所以还是希望对大家有用吧,也谢谢你看到了最后~
如果觉得我的文章还不错,记得点赞、关注、收藏、转发,点个在看,祝大家健康发财!
写在最后
我们组建了一个AI变现公益社群,每天分享AI的最新玩法和变现案例,下方扫码备注“AI学习”拉你入群,与1000+AI创业者一起成长!

点击下方关注我,即可免费获得一份最新AI学习大礼包。
夜雨聆风