2026年最新版八年级下册语文期中真题汇编基础知识综合,完整可打印,学霸学习好帮手,建议家长打印,学霸人手一份!
八下语文期中真题!2026新教材基础综合,背完稳拿第一
2026春期中备考关键期,八下语文期中真题基础知识综合汇编重磅整理!紧扣最新教材,整合多套真题高频考点,预习+冲刺双适配,家长直接打印给孩子用,考试直接套模板拿满分!
核心考点全覆盖,不做无用功
1. 基础必背:古诗文默写、文学常识、字词注音字形,真题高频考点全收录,基础分不丢分
2. 综合运用:病句修改、句式变换、语言表达,配套真题例题拆解,掌握解题思路
3. 名著专项:《经典常谈》核心考点、人物情节、主题思想,考试直接对应得分点
高效提分技巧,省时省力
✅ 按真题题型分类整理,高频考点标注星号,优先背诵核心内容,效率翻倍
✅ 附答题模板与解题技巧,基础题快速作答,难题有思路,不浪费考试时间
✅ 适配2026新教材,覆盖主流版本,贴合八下语文期中考点,不超纲、不遗漏
冲刺必备,稳拿第一
这份真题综合汇编是老师备课、学生自学的核心帮手,背熟考点+牢记答题技巧,期中直接拉开差距!建议家长打印,让孩子每天花20分钟背诵刷题,稳拿年级第一,考试轻松冲满分!
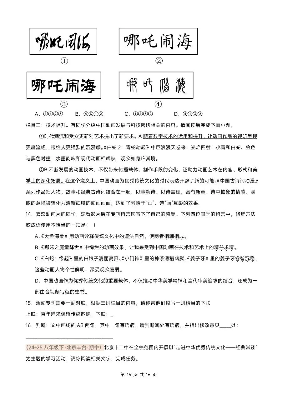
#八下语文 #期中备考 #2026新教材 #语文基础 #初中语文复习资料































夜雨聆风