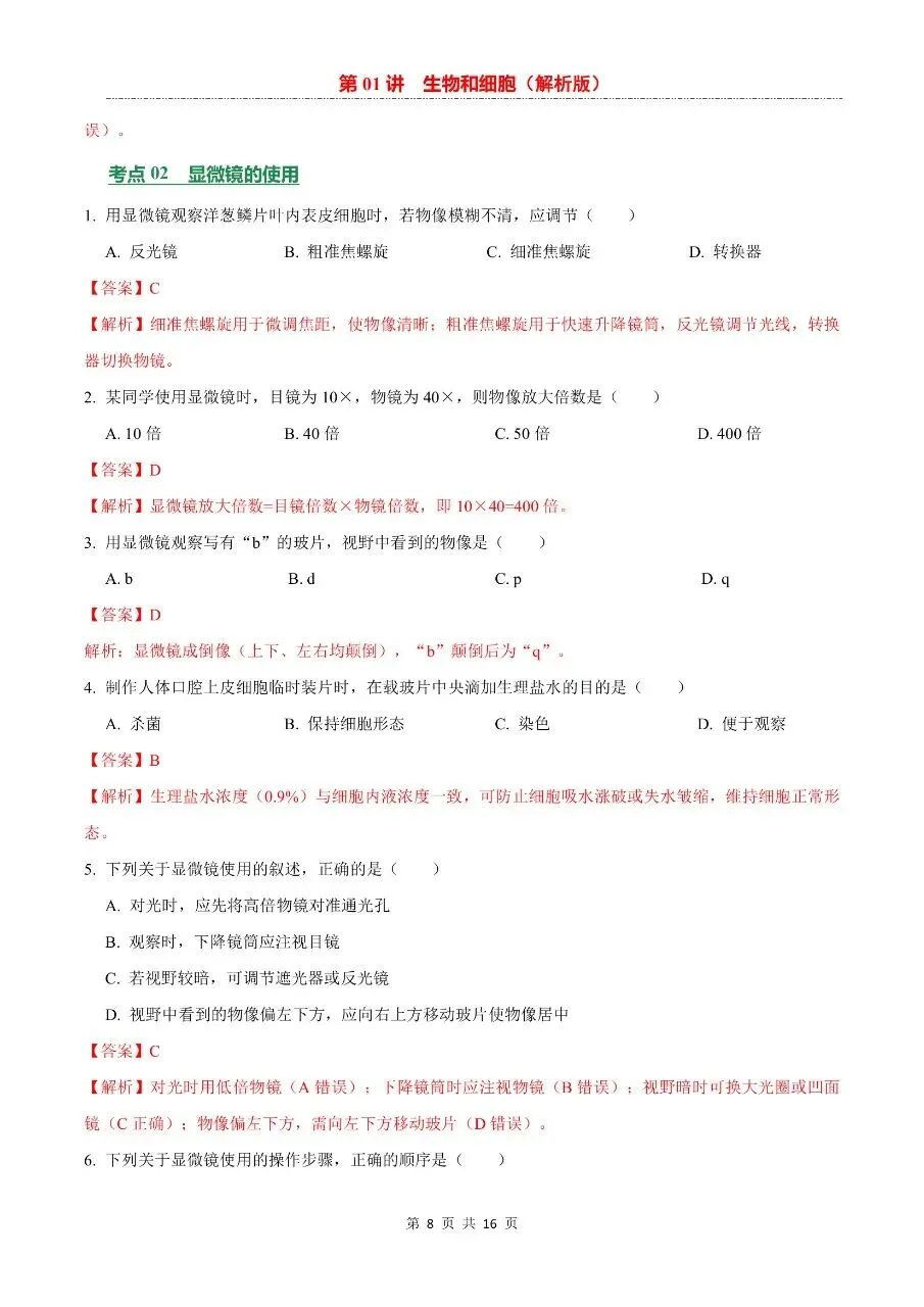
2026年最新版生物会考全册专题训练,完整电子版可打印,学霸学习好帮手,建议家长打印,学霸人手一份!
生物会考全册专题!2026新教材专项训练,背熟稳拿年级第一
2026生物会考冲刺关键期,生物会考全册专题训练重磅整理!紧扣最新教材,按专题梳理核心考点,预习+冲刺双适配,家长直接打印给孩子用,考试直接背要点拿满分!
专题全覆盖,不做无用功
1. 核心专题:细胞结构、生物体结构层次、绿色植物、人体生理、遗传变异、生态系统等,会考高频考点全囊括
2. 要点精炼:每专题只留必背得分点,去掉繁杂内容,背得快、记得牢
3. 真题导向:贴合会考出题思路,选择、判断、简答全覆盖,考场不慌不乱
高效提分技巧,省时省力
✅ 按专题模块化学习,薄弱项针对性突破,效率翻倍
✅ 标注易错易混点,避开考试常见坑,基础分一分不丢
✅ 适配2026新教材,紧扣会考大纲,不超纲、不遗漏
会考必备,稳拿第一
这份专题训练是老师整理的提分好帮手,背熟核心考点+掌握答题逻辑,会考直接拉开差距!建议家长打印,让孩子每天花20分钟背诵刷题,稳拿年级第一,考试轻松冲满分!
#生物会考 #2026新教材 #生物专题 #初中生物 #会考复习资料





















夜雨聆风