全套医学心理学期末考试笔记PDF:思维导图+知识点+题库,助你一周复习完,高分通过医学心理学期末考试!永不挂科
“让你的大学生活更轻松的公众号”
又要准备考试了,来到学校看着厚厚的教材,
内心无比的抗拒,其实教材里的很多东西,
考试的时候基本上不会出现,
每次都依赖老师画的重点也不是长久之计。
为了帮助大家快速梳理各门功课,
学长整理了一些必考知识点,
帮助大家争取在一周内掌握整个学期讲过的内容,
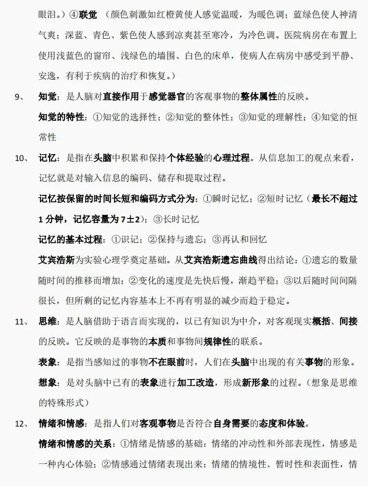
不论老师有没有给你勾画考试重点,
都可以应对期末考试。
其实争取奖学金没有那么难,
除非放低对自己的要求,不挂科就行。
无论哪种要求,我都会尽全力满足你。
学长已经为你准备了超多超全的医学心理学复习资料。
其中包括:
思维导图
重点知识点汇总
课堂笔记及课后习题详解
题库
相信你有了这份资料,让你快速复习,
轻轻松松拿高分!
医学心理学作为医科的基础课程,其难度还是偏高的,
再加上很多同学没有认真对待,
平时没有认真学,期末考试恐怕不会轻易通过。
尤其是对于那些经常“打游戏谈恋爱”的同学,
临时抱佛脚成了唯一的救命稻草。
大家普遍担心的无非下面几点!
我没认真听过课,不知道
医学心理学到底学的什么知识?
医学心理学 的知识点太多了
又分布在书上的各个地方,找起来好麻烦!
医学心理学的常考知识点对应的题型有哪些,我也不知道?
作为一个过来人,你所有的痛苦我都经历过。
随着期末考试越来越近,而自己捧着厚厚教材一筹莫展,
看过的内容几乎过目就忘,
越看越焦虑,毫无头绪。
于是我收集好了整套的医学心理学的期末复习资料的PDF,
来帮助你复习备考,摆脱这些焦虑,轻松度过期末考试!
领考试资料
订阅秘塔AI知识库,免费领取所有资料,看看有没有你需要的科目
https://metaso.cn/s/FxE47vk
医学心理学知识点:














以上就是医学心理学的精华期末复习资料了!
由于篇幅有限,这里暂时只能展示这么多了!

————————————————–
请在公众号后台回复关键字:复习资料
————————————————–

关注我!
一个分享所有公共课、绝大多数专业课、
以及各种网课资源的老学长!

夜雨聆风