
最近,你的朋友圈可能被一只小龙虾(OpenClaw)刷屏了。
这个不到2个月就狂揽30万Star的开源项目,彻底引爆了科技圈,也悄然蔓延到了法律圈,引起热议。

大家突然发现,原来我们离一个能够全天候待命、高效处理法律任务的专属AI助理,只有一步之遥。
但当你真正去安装、尝试把它引入法律工作日常时,往往会卡在第一步:这虾到底怎么养?
本篇文章,我们将直接分享一份 3 分钟跑通 OpenClaw 的极简指南。
并带入一个真实的法规检索工作流,向你展示如何通过配置专属的法律技能,让通小龙虾成为真正可靠的辅助办案工具。
安装指北:让你的电脑长出"龙虾"
OpenClaw 的安装并不复杂,但需要一点点命令行操作。
第一步:安装 OpenClaw
打开终端(Mac 用"终端",Windows 用 PowerShell),运行:
“前提:电脑需要先装好 Node.js(推荐 v24),没装过的同学可以去 nodejs.org 下载。
第二步:初始化配置
这一步会引导你完成模型选择和 API Key 配置。
如果想通过飞书、微信等渠道跟它对话,按引导绑定即可。
详细步骤可参考官方文档:docs.openclaw.ai
一切都搞定后,现在它就住在你的电脑里了。
惊艳时刻:当"龙虾"学会法律检索
这才是重头戏。
很多律师装好 OpenClaw 后感叹:"这不就是一个本地版的 ChatGPT 吗?"
错。
它最大的威力之一在于"技能(Skill)"系统。
你可以把小龙虾理解为一个新手助理,而 Skill 就是给它装上了专业的知识锦囊。
法律检索是我们耗费无数掉发之夜的痛点:
找法条、翻司法解释、查会议纪要,最后还得逐一核对它们是不是现行有效,是不是已经废止。
给常规的 AI 提问,它往往会产生幻觉,甚至胡编乱造法条号。
但是,给 OpenClaw 装上专门我们专门调试的法规检索 Skill后,我们来看看它是怎么工作的。
我们只对它说了一句话:
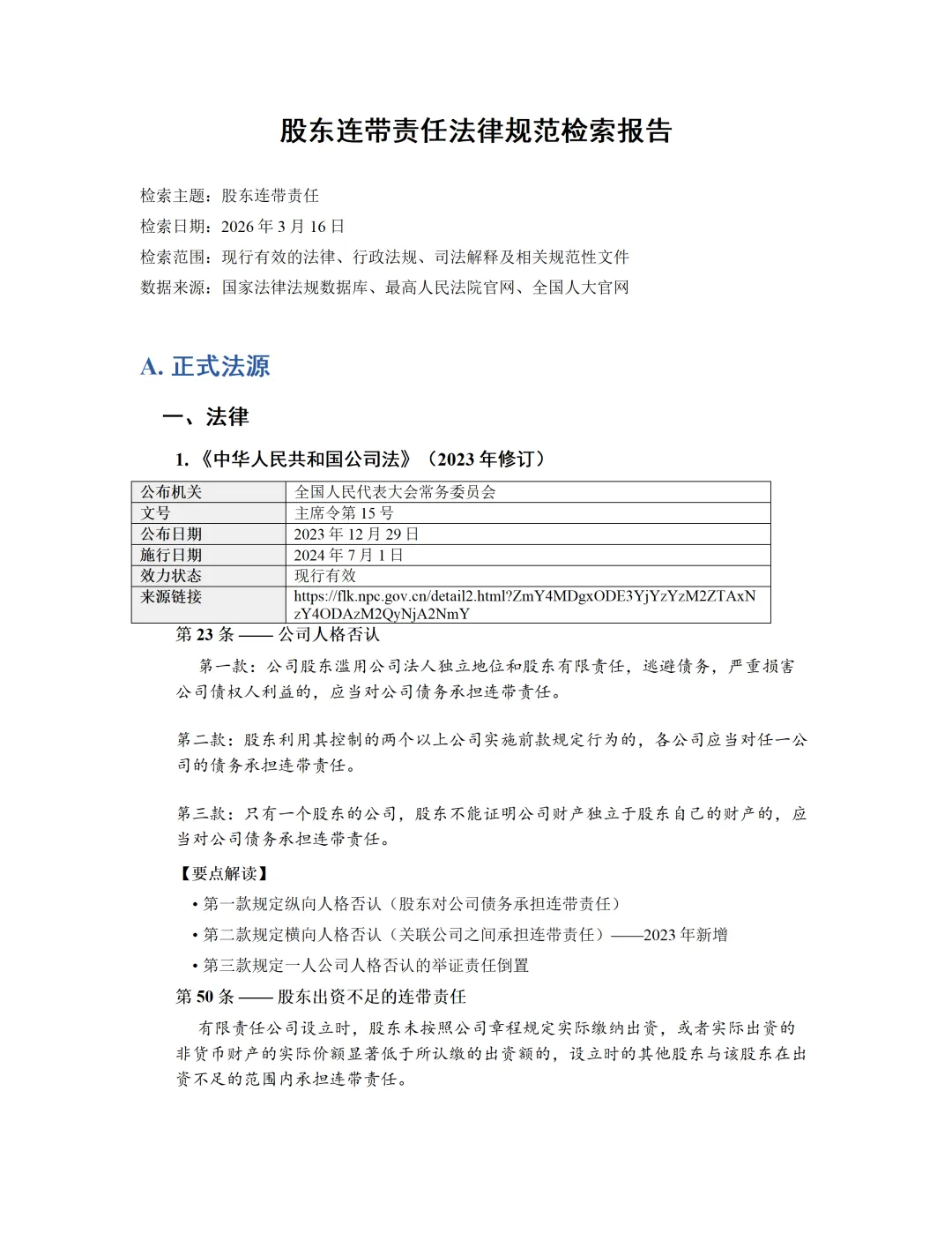
“帮我全面检索一下关于“竞业限制补偿金”的所有现行有效法条和相关司法解释。
它自己是怎么干活的?
自动触发搜索:你不用打开网页,它自己会在后台精准抓取权威法律数据库。 强制验证有效性:这也是最绝的一步,普通的 AI 查完就报给你了,而这个 Skill 固化了一个"二次核验"流程,它会逐条对比法条状态并标注。 汇总输出报告:短短几分钟内,你在文件夹里会收到一份排版工整的 .docx格式《法规检索报告》,所有依据一目了然,甚至可以直接复制进你的法律意见书中。





<<< 左右滑动见更多 >>>
以上报告由jurismind的法律检索 Skill 真实生成
粉丝福利:限时领取这款"法规检索 Skill"
上面的演示很震撼,对吧?
如果你已经自己成功装好了 OpenClaw,却不知道怎么配置这个专属的法律检索外挂,现在关注我们的公众号,并在后台回复关键词【养虾】,即可免费获取这个【法规检索 Skill 压缩包】及详细配置说明!
把重复劳动丢给 AI,把你的时间留给真正的法律业务思考。
彩蛋:这就结束了吗?
折腾过 OpenClaw 的同行其实都知道:安装不难,找几个好用的 Skill 也不难。
真正难的是:
你要应对各种报错、网络隔离、自己寻找优质模型的 API,还要费尽心思到处搜罗马马虎虎的自制技能。
如果,我们为你准备了一套:
完全无需配置环境、并且内置了专业法律技能的满配版龙虾呢?
这只懂法言法语、开箱即用的"老法师龙虾",即将浮出水面。
不想自己天天动手养虾的各位,关注我们,等它上桌。🦞
夜雨聆风