文档
办公文件
生活文档
学习资料
当前位置:
首页
>
文档
>政治试卷+答案_2025年7月_250704重庆市七校联盟2025年春期高二年级期末考试(全科)
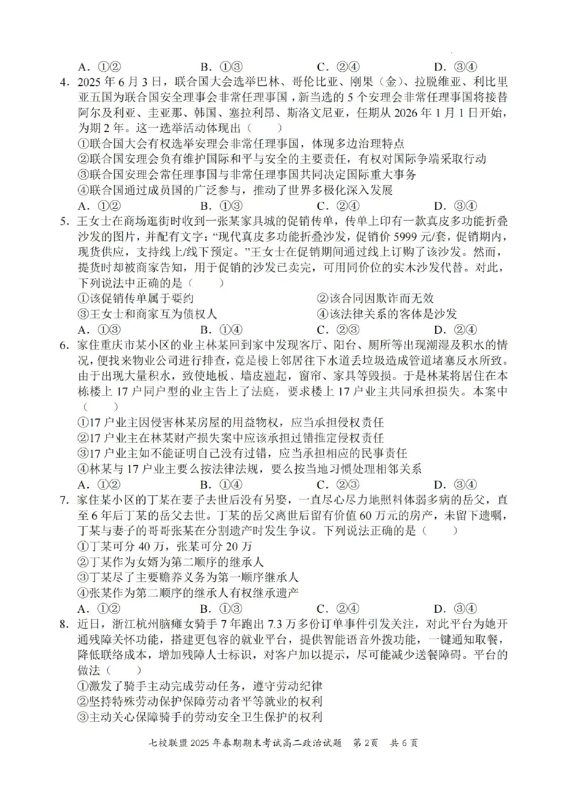
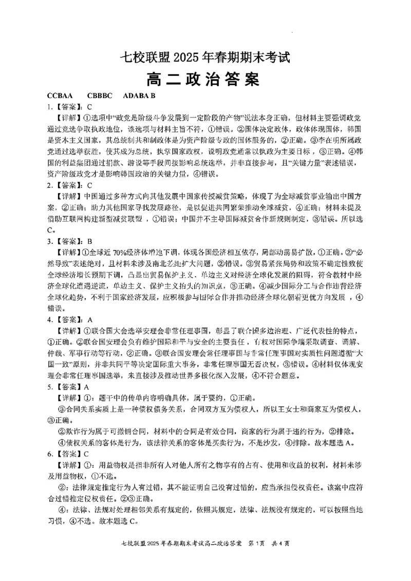
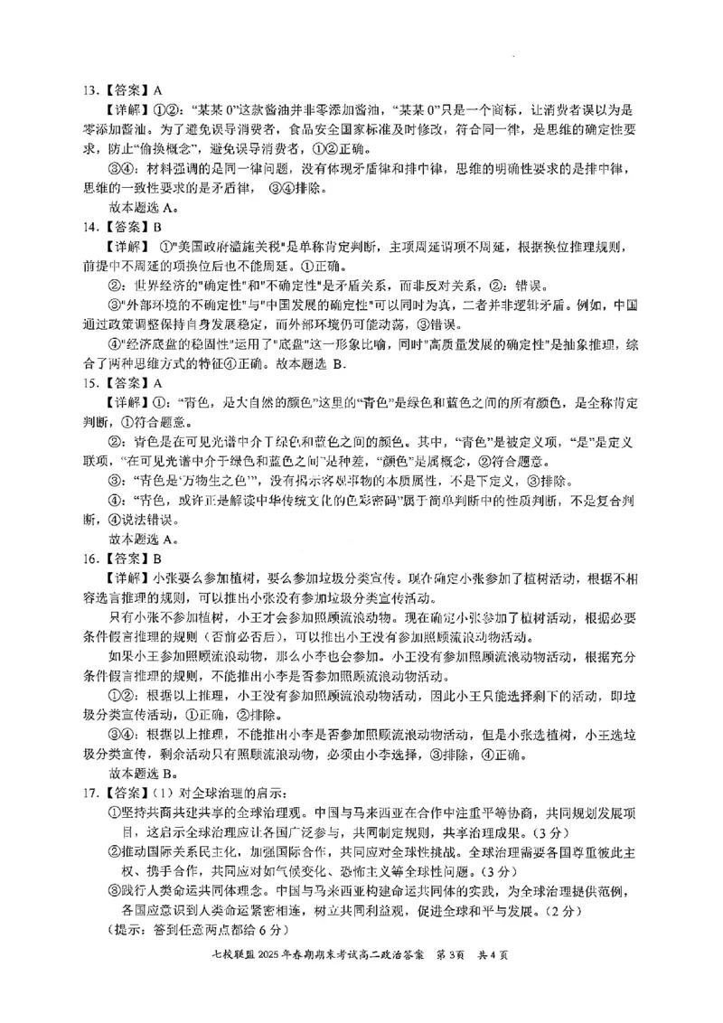
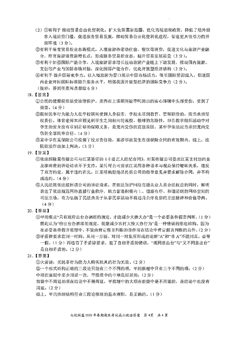
政治试卷+答案_2025年7月_250704重庆市七校联盟2025年春期高二年级期末考试(全科)
2026-03-18 00:53:30
2026-02-08 19:07:02
文档预览
文档信息
文档格式
pdf
文档大小
13.065 MB
文档页数
11 页
上传时间
2026-02-08 19:07:02
下载文档
本文档来自网络内容,如有侵犯您的权益请联系我们删除,联系邮箱:wyl860211@qq.com。
上一篇
精品解析:2019年黑龙江省绥化市中考物理试题(解析版)_中考真题_4.物理中考真题2015-2024年_2019年中考物理真题175份_2019年中考真题精品解析物理(黑龙江绥化市)精编word版
下一篇
山西省吕梁市2025-2026学年高三上学期阶段性测试生物试题(含答案)_251102山西省吕梁市2025-2026学年高三上学期阶段性测试(全科)
最新文档
四年级下册数学青岛五四版预习卡_26春四年级上下册人教版_四上英语合集人教版PEP英语四年级上册新教材(教学视频+课件+动画+音频+练习+教案)_17练习资料_《预习卡》_五四制_1-5下册
四年级下册数学苏教版预习卡_26春四年级上下册人教版_四上英语合集人教版PEP英语四年级上册新教材(教学视频+课件+动画+音频+练习+教案)_17练习资料_《预习卡》_小学数学苏教版
四年级下册数学北京课改版预习卡_26春四年级上下册人教版_四上英语合集人教版PEP英语四年级上册新教材(教学视频+课件+动画+音频+练习+教案)_17练习资料_《预习卡》_1-6下册
四年级上册英语人教PEP版课堂笔记_26春四年级上下册人教版_四上英语合集人教版PEP英语四年级上册新教材(教学视频+课件+动画+音频+练习+教案)_17练习资料_《课堂笔记》
四年级25版《一本小学英语阅读训练100篇》(第8版)答案解析_26春四年级上下册人教版_四上英语合集人教版PEP英语四年级上册新教材(教学视频+课件+动画+音频+练习+教案)_17练习资料
四年级25版《一本小学英语阅读训练100篇》(第8版)_26春四年级上下册人教版_四上英语合集人教版PEP英语四年级上册新教材(教学视频+课件+动画+音频+练习+教案)_17练习资料
01代词要点精读与精练-2023年高考英语一轮复习基础知识+基本能力双清(通用版)_03高考英语_通用版(老高考)复习资料_2023年复习资料_一轮复习
四升五小学语文《暑假预习清单》最新版_26春四年级上下册人教版_四上英语合集人教版PEP英语四年级上册新教材(教学视频+课件+动画+音频+练习+教案)_17练习资料_《预习卡》_1-6上册
四人英上册教案_26春四年级上下册人教版_四上英语合集人教版PEP英语四年级上册新教材(教学视频+课件+动画+音频+练习+教案)_19同步教案课件_人教pep3_3-6上册_4年级上册
四下英语《黄冈名师天天练》练习册+知识卡+试卷+答案_26春四年级上下册人教版_四上英语合集人教版PEP英语四年级上册新教材(教学视频+课件+动画+音频+练习+教案)_17练习资料
热门文档
四下小学英语全套作业_26春四年级上下册人教版_四上英语合集人教版PEP英语四年级上册新教材(教学视频+课件+动画+音频+练习+教案)_17练习资料_小学英语(预习复习资料大礼包)
四下Unit6PartB第二课时_26春四年级上下册人教版_四上英语合集人教版PEP英语四年级上册新教材(教学视频+课件+动画+音频+练习+教案)_19同步教案课件_人教pep3_3-6年级下册_4年级下册
四下Unit6PartB第三课时_26春四年级上下册人教版_四上英语合集人教版PEP英语四年级上册新教材(教学视频+课件+动画+音频+练习+教案)_19同步教案课件_人教pep3_3-6年级下册_4年级下册
四下Unit6PartB第一课时_26春四年级上下册人教版_四上英语合集人教版PEP英语四年级上册新教材(教学视频+课件+动画+音频+练习+教案)_19同步教案课件_人教pep3_3-6年级下册_4年级下册
四下Unit6PartA第二课时_26春四年级上下册人教版_四上英语合集人教版PEP英语四年级上册新教材(教学视频+课件+动画+音频+练习+教案)_19同步教案课件_人教pep3_3-6年级下册_4年级下册
四下Unit6PartA第三课时_26春四年级上下册人教版_四上英语合集人教版PEP英语四年级上册新教材(教学视频+课件+动画+音频+练习+教案)_19同步教案课件_人教pep3_3-6年级下册_4年级下册
四下Unit6PartA第一课时_26春四年级上下册人教版_四上英语合集人教版PEP英语四年级上册新教材(教学视频+课件+动画+音频+练习+教案)_19同步教案课件_人教pep3_3-6年级下册_4年级下册
四下Unit5PartB第二课时_26春四年级上下册人教版_四上英语合集人教版PEP英语四年级上册新教材(教学视频+课件+动画+音频+练习+教案)_19同步教案课件_人教pep3_3-6年级下册_4年级下册
四下Unit5PartB第三课时_26春四年级上下册人教版_四上英语合集人教版PEP英语四年级上册新教材(教学视频+课件+动画+音频+练习+教案)_19同步教案课件_人教pep3_3-6年级下册_4年级下册
四下Unit5PartB第一课时_26春四年级上下册人教版_四上英语合集人教版PEP英语四年级上册新教材(教学视频+课件+动画+音频+练习+教案)_19同步教案课件_人教pep3_3-6年级下册_4年级下册
随机文档
四下Unit5PartA第二课时_26春四年级上下册人教版_四上英语合集人教版PEP英语四年级上册新教材(教学视频+课件+动画+音频+练习+教案)_19同步教案课件_人教pep3_3-6年级下册_4年级下册
四下Unit5PartA第三课时_26春四年级上下册人教版_四上英语合集人教版PEP英语四年级上册新教材(教学视频+课件+动画+音频+练习+教案)_19同步教案课件_人教pep3_3-6年级下册_4年级下册
四下Unit5PartA第一课时_26春四年级上下册人教版_四上英语合集人教版PEP英语四年级上册新教材(教学视频+课件+动画+音频+练习+教案)_19同步教案课件_人教pep3_3-6年级下册_4年级下册
四下Unit4PartB第二课时_26春四年级上下册人教版_四上英语合集人教版PEP英语四年级上册新教材(教学视频+课件+动画+音频+练习+教案)_19同步教案课件_人教pep3_3-6年级下册_4年级下册
四下Unit4PartB第三课时_26春四年级上下册人教版_四上英语合集人教版PEP英语四年级上册新教材(教学视频+课件+动画+音频+练习+教案)_19同步教案课件_人教pep3_3-6年级下册_4年级下册
四下Unit4PartB第一课时_26春四年级上下册人教版_四上英语合集人教版PEP英语四年级上册新教材(教学视频+课件+动画+音频+练习+教案)_19同步教案课件_人教pep3_3-6年级下册_4年级下册
四下Unit4PartA第二课时_26春四年级上下册人教版_四上英语合集人教版PEP英语四年级上册新教材(教学视频+课件+动画+音频+练习+教案)_19同步教案课件_人教pep3_3-6年级下册_4年级下册
四下Unit4PartA第三课时_26春四年级上下册人教版_四上英语合集人教版PEP英语四年级上册新教材(教学视频+课件+动画+音频+练习+教案)_19同步教案课件_人教pep3_3-6年级下册_4年级下册
四下Unit4PartA第一课时_26春四年级上下册人教版_四上英语合集人教版PEP英语四年级上册新教材(教学视频+课件+动画+音频+练习+教案)_19同步教案课件_人教pep3_3-6年级下册_4年级下册
四下Unit3PartB第二课时_26春四年级上下册人教版_四上英语合集人教版PEP英语四年级上册新教材(教学视频+课件+动画+音频+练习+教案)_19同步教案课件_人教pep3_3-6年级下册_4年级下册