当前位置:首页>文档>河南省新高中创新联盟2025届高三模拟卷一(25-X-007C-1)英语写作评分细则_2025年2月_250209河南省新高中创新联盟2025届高三模拟卷一(25-X-007C-1)(全科)

河南省新高中创新联盟2025届高三模拟卷一(25-X-007C-1)英语写作评分细则_2025年2月_250209河南省新高中创新联盟2025届高三模拟卷一(25-X-007C-1)(全科)

  • 2026-04-16 10:32:25 2026-02-11 11:07:25

文档预览

河南省新高中创新联盟2025届高三模拟卷一(25-X-007C-1)英语写作评分细则_2025年2月_250209河南省新高中创新联盟2025届高三模拟卷一(25-X-007C-1)(全科)
河南省新高中创新联盟2025届高三模拟卷一(25-X-007C-1)英语写作评分细则_2025年2月_250209河南省新高中创新联盟2025届高三模拟卷一(25-X-007C-1)(全科)
河南省新高中创新联盟2025届高三模拟卷一(25-X-007C-1)英语写作评分细则_2025年2月_250209河南省新高中创新联盟2025届高三模拟卷一(25-X-007C-1)(全科)
河南省新高中创新联盟2025届高三模拟卷一(25-X-007C-1)英语写作评分细则_2025年2月_250209河南省新高中创新联盟2025届高三模拟卷一(25-X-007C-1)(全科)

文档信息

文档格式
pdf
文档大小
0.070 MB
文档页数
2 页
上传时间
2026-02-11 11:07:25

文档内容

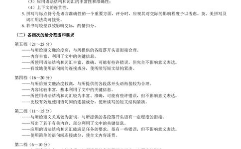
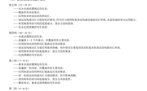
写作评分细则 第一节(满分15分) (一)评分原则 1.本题总分为15分,按5个档次给分。 2.评分时,先根据文章的内容和语言初步确定其所属档次,然后以该档次的要求来衡量、确定或调整档次,最 后给分。 3.词数少于60或多于100的,从总分中减去2分。 4.评分时,应注意的主要内容为:内容要点、应用词汇和语法结构的丰富性和准确性及上下文的连贯性。 5.拼写与标点符号是语言准确性的一个方面,评分时,应视其对交际的影响程度予以考虑。英、美拼写及词汇 用法均可接受。 6.若书写较差以致影响交际,酌情扣分。 (二)各档次的给分范围和要求 第五档(13~15分) ——完全完成试题规定的任务。 ——覆盖所有内容要点。 ——应用较多的语法结构和词汇。 ——语法结构或词汇方面有些许错误,但为尽力使用较复杂结构或较高级词汇所致;具备较强的语言运用能力。 ——有效地使用语句间的连接成分,使全文结构紧凑。 ——完全达到预期的写作目的。 第四档(10~12分) ——完成试题规定的任务。 ——虽漏掉1~2个次重点,但覆盖所有主要内容。 ——应用的语法结构和词汇能满足任务的要求。 ——语法结构或词汇方面应用基本准确,些许错误主要是因尝试较复杂的语法结构或词汇所致。 ——使用简单的语句间连接成分,使全文结构紧凑。 ——达到预期的写作目的。 第三档(7~9分) ——基本完成试题规定的任务。 ——虽漏掉一些内容,但覆盖所有主要内容。 ——应用的语法结构和词汇能满足任务的要求。 ——有一些语法结构或词汇方面的错误,但不影响理解。 ——使用简单的语句间连接成分,使全文内容连贯。 ——整体而言,基本达到预期的写作目的。 第二档(4~6分) ——未适当完成试题规定的任务。 ——漏掉或未描述清楚一些主要内容,写了一些无关内容。 ——语法结构单调,词汇有限。 ——有一些语法结构或词汇方面的错误,且影响对写作内容的理解。 ——较少使用语句间的连接成分,内容缺乏连贯性。 ——信息未能清楚地传达给读者。 第一档(1~3分) ——未完成试题规定的任务。 ——明显漏掉主要内容,写了一些无关内容,原因可能是未理解试题的要求。 ——语法结构单调,词汇有限。 ——较多语法结构或词汇方面的错误,且影响对写作内容的理解。 ——缺乏语句间的连接成分,内容不连贯。 ——信息未能传达给读者。0分 ——未能传达给读者任何信息;白卷、内容太少,无法评判。 ——所写内容均与所要求内容无关或所写内容无法看清。 第二节(满分25分) (一)评分原则 1.本题总分为25分,按5个档次给分。 2.评分时,先根据所续写短文的内容和语言初步确定其所属档次,然后以该档次的要求来衡量、确定或调整档 次,最后给分。 3.词数少于120的,酌情扣分;只写一段的原则上不超过10分。 4.评分时,应主要从以下四个方面考虑: (1)与所给短文及段落开头语的衔接程度; (2)内容的丰富性和关键信息的利用情况; (3)应用语法结构和词汇的丰富性和准确性; (4)上下文的连贯性。 5.拼写与标点符号是语言准确性的一个重要方面,评分时,应视其对交际的影响程度予以考虑。英、美拼写及 词汇用法均可接受。 6.若书写较差以致影响交际,酌情扣分。 (二)各档次的给分范围和要求 第五档(21~25分) ——与所给短文融洽度高,与所提供的各段落开头语衔接合理。 ——内容丰富,利用了文中的关键信息。 ——所使用语法结构和词汇丰富、准确,可能有些许错误,但完全不影响意义表达。 ——有效地使用语句间的连接成分,使所续写短文结构紧凑。 第四档(16~20分) ——与所给短文融洽度较高,与所提供的各段落开头语衔接较为合理。 ——内容比较丰富,基本利用了文中的关键信息。 ——所使用语法结构和词汇较为丰富、准确,可能有些许错误,但不影响意义表达。 ——比较有效地使用语句间的连接成分,使所续写的短文结构紧凑。 第三档(11~15分) ——与所给短文关系较为密切,与所提供的各段落开头语有一定程度的衔接。 ——写出了若干有关内容,部分利用了文中的关键信息。 ——应用的语法结构和词汇能满足任务的要求,虽有一些错误,但不影响意义表达。 ——使用简单的语句间连接成分,使全文内容连贯。 第二档(6~10分) ——与所给短文有一定的关系,与所提供的各段落开头语有一定程度的衔接。 ——写出了一些有关内容,较少利用文中的关键信息。 ——语法结构单调,词汇有限,有语法结构和词汇方面的错误,且影响了意义的表达。 ——较少使用语句间的连接成分,全文内容缺少连贯性。 第一档(1~5分) ——与所给短文和所提供的各段落开头语的衔接较差。 ——写出的内容较少,很少利用文中的关键信息。 ——语法结构单调,词汇很有限,有较多语法结构和词汇方面的错误,严重影响了意义的表达。 ——缺乏语句间的连接成分,全文内容不连贯。 0分 ——未能传达给读者任何信息;白卷、内容太少,无法评判或所写内容与所提供内容无关。