文档
办公文件
生活文档
学习资料
当前位置:
首页
>
文档
>浙江Z20名校联盟2025届高三第三次联考-历史答案_2025年5月_250517浙江省Z20联盟(浙江省名校新高考研究联盟)2025届高三第三次联考(全科)
浙江Z20名校联盟2025届高三第三次联考-历史答案_2025年5月_250517浙江省Z20联盟(浙江省名校新高考研究联盟)2025届高三第三次联考(全科)
2026-03-07 23:44:57
2026-02-11 13:44:36
文档预览
文档信息
文档格式
pdf
文档大小
3.930 MB
文档页数
4 页
上传时间
2026-02-11 13:44:36
下载文档
文档内容
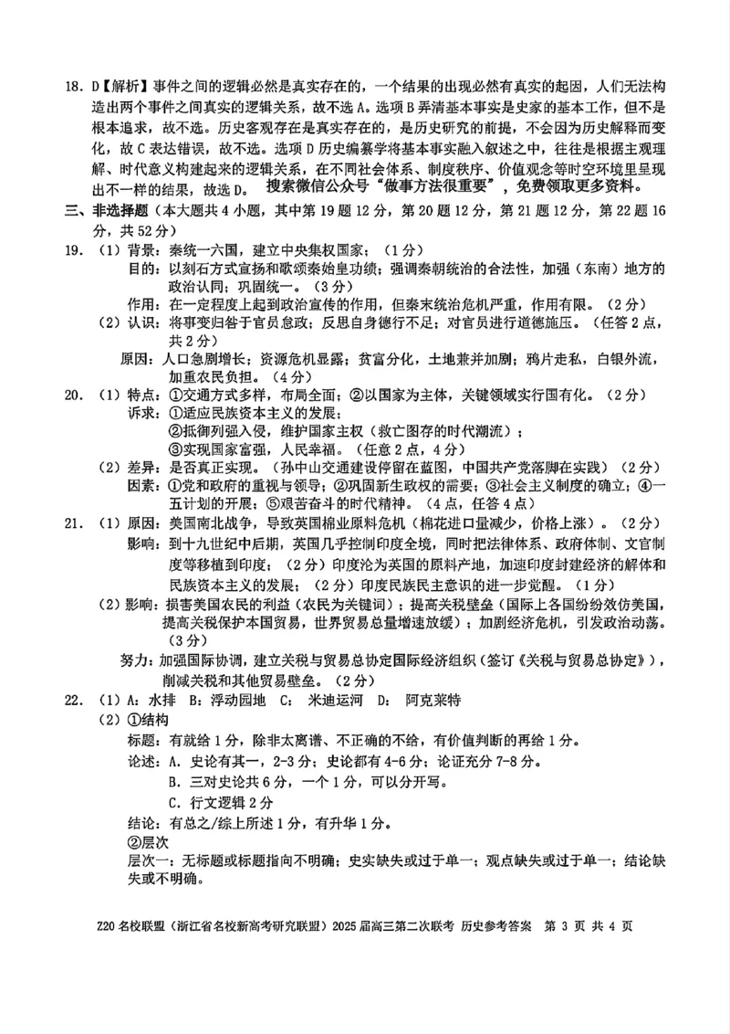
搜索微信公众号“做事方法很重要”,免费领取更多资料。搜索微信公众号“做事方法很重要”,免费领取更多资料。
本文档来自网络内容,如有侵犯您的权益请联系我们删除,联系邮箱:wyl860211@qq.com。
上一篇
浙江Z20名校联盟2025届高三第三次联考-化学试卷_2025年5月_250517浙江省Z20联盟(浙江省名校新高考研究联盟)2025届高三第三次联考(全科)
下一篇
湖北省部分高中协作体2024-2025学年高三下学期4月期中联考政治_2025年4月_250416湖北省部分高中协作体2024-2025学年高三下学期4月期中联考
最新文档
第29讲环境问题与可持续发展(练习)(解析版)_9.2025地理总复习_2024年新高考资料_1.2024一轮复习_2024年高考地理一轮复习讲练测(新教材新高考)
专题41应用文写作之道歉信和感谢信-2023年高考英语一轮复习《考点•题型•技巧》精讲与精练高分突破系列(通用)(解析版)_3.2025英语总复习_2023年新高考资料_一轮复习
第29讲环境问题与可持续发展(练习)(原卷版)_9.2025地理总复习_2024年新高考资料_1.2024一轮复习_2024年高考地理一轮复习讲练测(新教材新高考)
第29讲地理信息技术在区域地理环境研究中的应用_9.2025地理总复习_赠品通用版(老高考)复习资料_一轮复习_2023年高考地理一轮复习讲义+课件(全国版)_赠补充习题
专题41应用文写作之道歉信和感谢信-2023年高考英语一轮复习《考点•题型•技巧》精讲与精练高分突破系列(通用)(原卷版)_3.2025英语总复习_2023年新高考资料_一轮复习
第29讲中国地理(三北地区)-备战2023年高考地理一轮复习讲义+练习(全国通用)(解析版)_9.2025地理总复习_赠品通用版(老高考)复习资料_一轮复习
第29讲中国地理(三北地区)-备战2023年高考地理一轮复习讲义+练习(全国通用)(解析版)_9.2025地理总复习_2023年新高考复习资料_一轮复习_备战2023年高考地理一轮复习讲义+练习
第29讲中国地理(三北地区)-备战2023年高考地理一轮复习讲义+练习(全国通用)(原卷版)_9.2025地理总复习_赠品通用版(老高考)复习资料_一轮复习
专题41.定语从句考点运用(教师版)---2023届高三英语总复习(人教版2019)_3.2025英语总复习_2023年新高考资料_专项复习_2023届高三英语总复习
第29讲中国地理(三北地区)-备战2023年高考地理一轮复习讲义+练习(全国通用)(原卷版)_9.2025地理总复习_2023年新高考复习资料_一轮复习_备战2023年高考地理一轮复习讲义+练习
热门文档
第28讲地理环境对区域发展的影响_9.2025地理总复习_赠品通用版(老高考)复习资料_一轮复习_2023年高考地理一轮复习讲义+课件(全国版)_2023年高考地理一轮复习讲义(全国版)
第28讲交通运输布局对区域发展的影响(讲义)(解析版)_9.2025地理总复习_2024年新高考资料_1.2024一轮复习_2024年高考地理一轮复习讲练测(新教材新高考)
第28讲交通运输布局对区域发展的影响(讲义)(原卷版)_9.2025地理总复习_2024年新高考资料_1.2024一轮复习_2024年高考地理一轮复习讲练测(新教材新高考)
第28讲交通运输布局对区域发展的影响(练习)(解析版)_9.2025地理总复习_2024年新高考资料_1.2024一轮复习_2024年高考地理一轮复习讲练测(新教材新高考)
第28讲交通运输布局对区域发展的影响(练习)(原卷版)_9.2025地理总复习_2024年新高考资料_1.2024一轮复习_2024年高考地理一轮复习讲练测(新教材新高考)
第28讲中国地理概况-备战2023年高考地理一轮复习讲义+练习(全国通用)(解析版)_9.2025地理总复习_赠品通用版(老高考)复习资料_一轮复习
第28讲中国地理概况-备战2023年高考地理一轮复习讲义+练习(全国通用)(解析版)_9.2025地理总复习_2023年新高考复习资料_一轮复习_备战2023年高考地理一轮复习讲义+练习
专题10圆锥曲线(原卷版)_2.2025数学总复习_2025年新高考资料_专项复习_2024年高考真题和模拟题数学分类汇编(全国通用)(完结)
第28讲中国地理概况-备战2023年高考地理一轮复习讲义+练习(全国通用)(原卷版)_9.2025地理总复习_赠品通用版(老高考)复习资料_一轮复习
第28讲中国地理概况-备战2023年高考地理一轮复习讲义+练习(全国通用)(原卷版)_9.2025地理总复习_2023年新高考复习资料_一轮复习_备战2023年高考地理一轮复习讲义+练习
随机文档
第27讲地理信息技术的应用-备战2023年高考地理一轮复习讲义+练习(全国通用)(解析版)_9.2025地理总复习_赠品通用版(老高考)复习资料_一轮复习
第27讲地理信息技术的应用-备战2023年高考地理一轮复习讲义+练习(全国通用)(解析版)_9.2025地理总复习_2023年新高考复习资料_一轮复习_备战2023年高考地理一轮复习讲义+练习
专题10圆锥曲线与向量的交汇(解析版)_2.2025数学总复习_2023年新高考资料_专项复习_2023年高考数学大题系列
第27讲地理信息技术的应用-备战2023年高考地理一轮复习讲义+练习(全国通用)(原卷版)_9.2025地理总复习_赠品通用版(老高考)复习资料_一轮复习
专题10圆锥曲线与向量的交汇(原卷版)_2.2025数学总复习_2023年新高考资料_专项复习_2023年高考数学大题系列
专题10叙述视角作用-2023年高考语文小说分类训练(教师版)_1.2025语文总复习_2023年新高考资料_专项复习_2023年高考语文小说分类训练_专题10叙述视角作用-2023年高考语文小说分类训练
专题10叙述视角作用-2023年高考语文小说分类训练(学生版)_1.2025语文总复习_2023年新高考资料_专项复习_2023年高考语文小说分类训练_专题10叙述视角作用-2023年高考语文小说分类训练
专题10双曲线中的最值问题(解析版)_2.2025数学总复习_2024年新高考资料_3.2024专项复习_2024年新高考数学之圆锥曲线专项重难点突破练(新高考专用)
专题10双曲线中的最值问题(原卷版)_2.2025数学总复习_2024年新高考资料_3.2024专项复习_2024年新高考数学之圆锥曲线专项重难点突破练(新高考专用)
专题10利用导数研究函数的单调性、极值和最值(解析版)_2.2025数学总复习_2023年新高考资料_2023年新高考数学知识点总结与题型精练(新高考地区专用)