当前位置:首页>文档>2011年高考化学试卷(四川)(空白卷)_化学历年高考真题_新·PDF版2008-2025·高考化学真题_化学(按年份分类)2008-2025_2011·高考化学真题

2011年高考化学试卷(四川)(空白卷)_化学历年高考真题_新·PDF版2008-2025·高考化学真题_化学(按年份分类)2008-2025_2011·高考化学真题

  • 2026-04-10 08:36:49 2026-02-12 01:31:11

文档预览

2011年高考化学试卷(四川)(空白卷)_化学历年高考真题_新·PDF版2008-2025·高考化学真题_化学(按年份分类)2008-2025_2011·高考化学真题
2011年高考化学试卷(四川)(空白卷)_化学历年高考真题_新·PDF版2008-2025·高考化学真题_化学(按年份分类)2008-2025_2011·高考化学真题
2011年高考化学试卷(四川)(空白卷)_化学历年高考真题_新·PDF版2008-2025·高考化学真题_化学(按年份分类)2008-2025_2011·高考化学真题
2011年高考化学试卷(四川)(空白卷)_化学历年高考真题_新·PDF版2008-2025·高考化学真题_化学(按年份分类)2008-2025_2011·高考化学真题
2011年高考化学试卷(四川)(空白卷)_化学历年高考真题_新·PDF版2008-2025·高考化学真题_化学(按年份分类)2008-2025_2011·高考化学真题
2011年高考化学试卷(四川)(空白卷)_化学历年高考真题_新·PDF版2008-2025·高考化学真题_化学(按年份分类)2008-2025_2011·高考化学真题
2011年高考化学试卷(四川)(空白卷)_化学历年高考真题_新·PDF版2008-2025·高考化学真题_化学(按年份分类)2008-2025_2011·高考化学真题
2011年高考化学试卷(四川)(空白卷)_化学历年高考真题_新·PDF版2008-2025·高考化学真题_化学(按年份分类)2008-2025_2011·高考化学真题

文档信息

文档格式
pdf
文档大小
0.181 MB
文档页数
4 页
上传时间
2026-02-12 01:31:11

文档内容

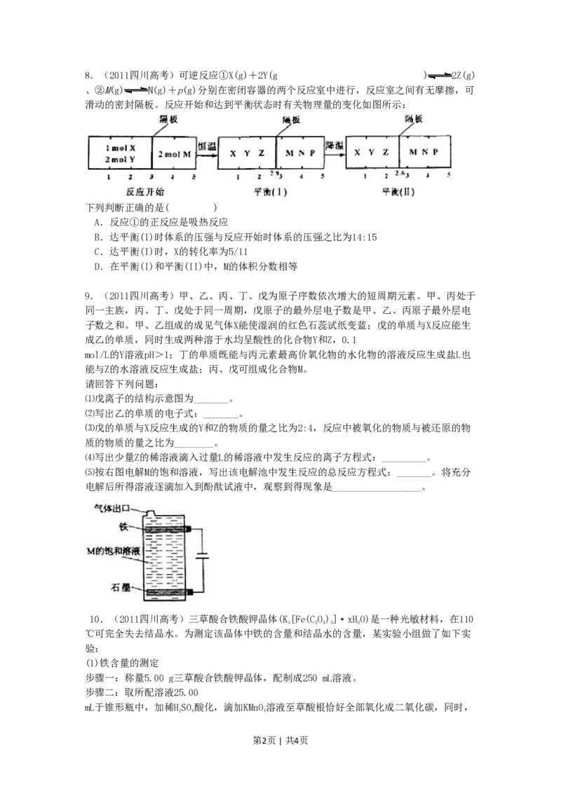
2011年高考理科综合(四川卷)化学试题 1.(2011四川高考)下列“化学与生活”的说法不正确的是 A.硫酸钡可用钡餐透视 B.盐卤可用于制豆腐 C.明矾可用于水的消毒,杀菌 D.醋可用于除去暖水瓶中的水垢 2.(2011四川高考)下列推论正确的 A.SiH的沸点高于CH,可推测pH的沸点高于NH­ 4 4 3 3 B.NH+ 为正四面体,可推测出PH+也为正四面题结构 4 4 C.CO晶体是分子晶体,可推测SiO晶体也是分子晶体, 2 2 D.CH是碳链为直线型的非极性分子,可推测CH也是碳链为直线型的非极性分子 2 6 3 8 3.(2011四川高考)下列说法正确的是: A.分子晶体中一定存在分子间作用力,不一定存在共价键 B.分子中含两个氢原子的酸一定是二元酸 C.含有金属离子的晶体一定是离子晶体 D.元素的非金属型越强,其单质的活泼性一定越强 4.(2011四川高考)25 ℃在等体积的①pH=0的HSO溶液,②0.05 2 4 mol·L-1的Ba(OH)溶液,③pH = 2 10的NaS溶液,④pH=5的NHNO溶液中,发生电离的水的物质的量之比是( ) 2 4 3 A.1∶10∶1010∶109 B.1∶5∶5×109∶5×109 C.1∶20∶1010∶109 D.1∶10 ∶104∶109 5.(2011四川高考)甲、乙、丙、丁四种易学溶于水的物质,分别由NH+ 4 、Ba2+、Mg2+、H+、OH-、Cl-、HCO- 3 、SO2-中的不同阳离子和阴离子各一种组成,已知:①将甲溶液分别与其他三种物质的溶 4 液混合,均有白色沉淀生成;②0.1 mol/l乙溶液中c(H+)>0.1 mol/l;③向丙容器中滴入AgNO溶液又不溶于稀HNO的白色沉淀生成,下列结论不正确的是 3 3 A.甲溶液含有Ba2+ B.乙溶液含有SO2- 4 C.丙溶液含有Cl- B.丁溶液含有Mg2+ 6.(2011四川高考)下列实验“操作和现象”与“结论”对应关系正确的是 操作和现象 结论 A 向装有Fe(NO)溶液的试管中加入稀HSO,在管口 HNO分解成了NO 3 2 2 4 3 2 观察到红棕色气体 B 向淀粉溶液中加入稀HSO,加热几分钟,冷却后再 淀粉没有水解成葡萄糖 2 4 加入新制Cu(OH)浊液,加热,没有红色沉淀生成 2 C 向无水乙醇中加入浓HSO,加热至170°C产生的气 使溶液褪色的气体是乙烯 2 4 体通入酸性KmnO溶液,红色褪去 4 D 向饱和NaCO中通入足量CO 溶液变浑浊 析出了NaHCO 2 3 2 3 7.(2011四川高考)25°C和101kpa时,乙烷、乙炔和丙烯组成的混合烃32 mL与过量氧气混合并完全燃烧,除去水蒸气,恢复到原来的温度和压强,气体的总体积缩 小了72 mL,原混合烃中乙炔的体积分数为 A.12.5% B.25% C.50% D.75% 第1页 | 共4页8.(2011四川高考)可逆反应①X(g)+2Y(g ) 2Z(g) 、②M(g) N(g)+p(g)分别在密闭容器的两个反应室中进行,反应室之间有无摩擦,可 滑动的密封隔板。反应开始和达到平衡状态时有关物理量的变化如图所示: 下列判断正确的是( ) A.反应①的正反应是吸热反应 B.达平衡(I)时体系的压强与反应开始时体系的压强之比为14:15 C.达平衡(I)时,X的转化率为5/11 D.在平衡(I)和平衡(II)中,M的体积分数相等 9.(2011四川高考)甲、乙、丙、丁、戊为原子序数依次增大的短周期元素。甲、丙处于 同一主族,丙、丁、戊处于同一周期,戊原子的最外层电子数是甲、乙、丙原子最外层电 子数之和。甲、乙组成的成见气体X能使湿润的红色石蕊试纸变蓝;戊的单质与X反应能生 成乙的单质,同时生成两种溶于水均呈酸性的化合物Y和Z,0.1 mol/L的Y溶液pH>1;丁的单质既能与丙元素最高价氧化物的水化物的溶液反应生成盐L也 能与Z的水溶液反应生成盐;丙、戊可组成化合物M。 请回答下列问题: ⑴戊离子的结构示意图为_______。 ⑵写出乙的单质的电子式:_______。 ⑶戊的单质与X反应生成的Y和Z的物质的量之比为2:4,反应中被氧化的物质与被还原的物 质的物质的量之比为________。 ⑷写出少量Z的稀溶液滴入过量L的稀溶液中发生反应的离子方程式:_________。 ⑸按右图电解M的饱和溶液,写出该电解池中发生反应的总反应方程式:_______。将充分 电解后所得溶液逐滴加入到酚酞试液中,观察到得现象是__________________。 10.(2011四川高考)三草酸合铁酸钾晶体(K[Fe(CO)]·xHO)是一种光敏材料,在110 3 2 4 3 2 ℃可完全失去结晶水。为测定该晶体中铁的含量和结晶水的含量,某实验小组做了如下实 验: (1)铁含量的测定 步骤一:称量5.00 g三草酸合铁酸钾晶体,配制成250 mL溶液。 步骤二:取所配溶液25.00 mL于锥形瓶中,加稀HSO酸化,滴加KMnO溶液至草酸根恰好全部氧化成二氧化碳,同时, 2 4 4 第2页 | 共4页MnO- 4 被还原成Mn2+。向反应后的溶液中计入一小匙锌粉,加热至黄色刚好消失,过滤,洗涤, 将过滤及洗涤所得溶液收集到锥形瓶中,此时,溶液仍呈酸性。 步骤三:用0.010 mol/L KMnO溶液滴定步骤二所得溶液至终点,消耗KMnO溶液20.02 4 4 mL滴定中MnO- 被还原成Mn2+ 。 4 重复步骤二、步骤三操作,滴定消耗0.010 mol/L KMnO溶液19.98 mL 4 请回答下列问题: ①配制三草酸合铁酸钾溶液的操作步骤依次是:称量、_______、转移、洗涤并转移、____ ____摇匀。 ②加入锌粉的目的是________。 ③写出步骤三中发生反应的离子方程式________。 ④实验测得该晶体中铁的质量分数为__________。在步骤二中,若加入的KMnO的溶液的量 4 不够,则测得的铁含量__________。(选填“偏低”“偏高”“不变”) (2)结晶水的测定 加热晶体,烘干至恒重,记录质量;在坩埚中加入研细的三草酸合铁酸钾晶体,称量并记 录质量;加热至110 ℃,恒温一段时间,至于空气中冷却,称量并记录质量;计算结晶水含量。请纠正实验过 程中的两处错误;____ ___;__ _______。 11.(2011四川高考)已知:CH=CH-CH=CH+R-CH=CH-R´ 2 2 其中,R、R’表示原子或原子团。 A 、B、C、D、E、F分别表示一种有机物,E的相对分子质量为278,其转化关系如下图所示( 其他反应产物及反应条件略去): 请回答下列问题: (1) 中含氧官能团的名称是________________。 (2)A反应生成B需要的无机试剂是___________。上图所示反应中属于加成反应的共有_____ _________个。 (3)B与O反应生成C的化学方程式为___________________。 2 (4)F的结构简式为________________。 第3页 | 共4页(5)写出含有HC≡C-、氧原子不与碳碳双键和碳碳三键直接相连、呈链状结构的C物质的所 有同分异构体的结构简式:_____________。 12.(2011四川高考)开发氢能是实现社会可持续发展的需要。硫铁矿(FeS)燃烧产生的S 2 O通过下列碘循环工艺过程既能制HSO,又能制H。 2 2 4 2 请回答下列问题: (1)已知1 g FeS完全燃烧放出7.1 2 kJ热量,FeS燃烧反应的热化学方程式为______________。 2 (2)该循环工艺过程的总反应方程式为_____________。 (3)用化学平衡移动的原理分析,在HI分解反应中使用膜反应器分离出H的目的是________ 2 ____。 (4)用吸收H后的稀土储氢合金作为电池负极材料(用MH)表示),NiO(OH)作为电池正极材料 2 ,KOH溶液作为电解质溶液,可制得高容量,长寿命的镍氢电池。电池充放电时的总反应为 : NiO(OH)+MH Ni(OH)+M 2 ①电池放电时,负极的电极反应式为____________。 ②充电完成时,Ni(OH)全部转化为NiO(OH)。若继续充电将在一个电极产生O,O扩散到另 2 2 2 一个电极发生电极反应被消耗,从而避免产生的气体引起电池爆炸,此时,阴极的电极反 应式为____________ 第4页 | 共4页