当前位置:首页>文档>江西重点盟校语文试题参考答案提示及评分细则_2024年5月_01按日期_6号_2024届江西省重点中学盟校高三下学期二模_2024届江西省重点中学盟校高三下学期第二次联考语文

江西重点盟校语文试题参考答案提示及评分细则_2024年5月_01按日期_6号_2024届江西省重点中学盟校高三下学期二模_2024届江西省重点中学盟校高三下学期第二次联考语文

  • 2026-03-26 08:44:36 2026-02-17 06:34:03

文档预览

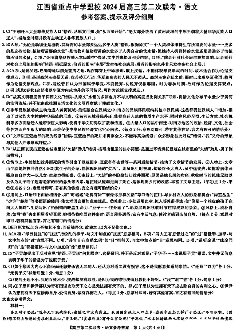
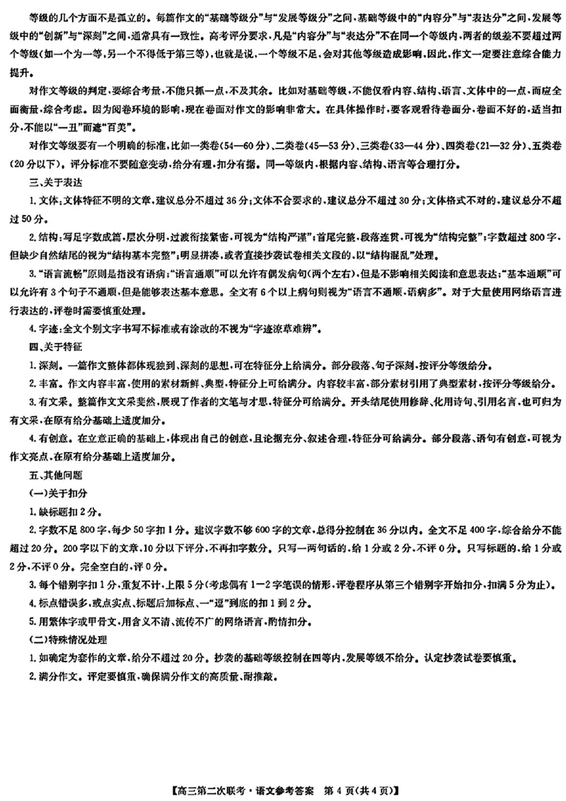
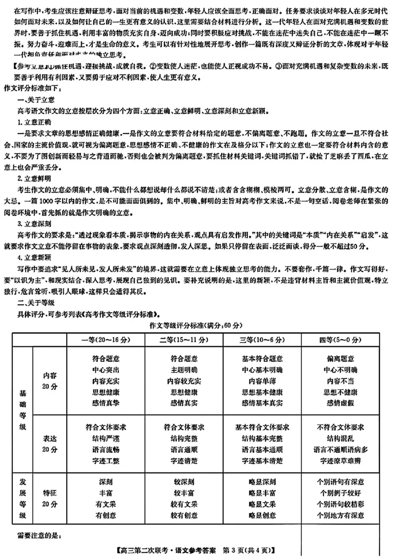
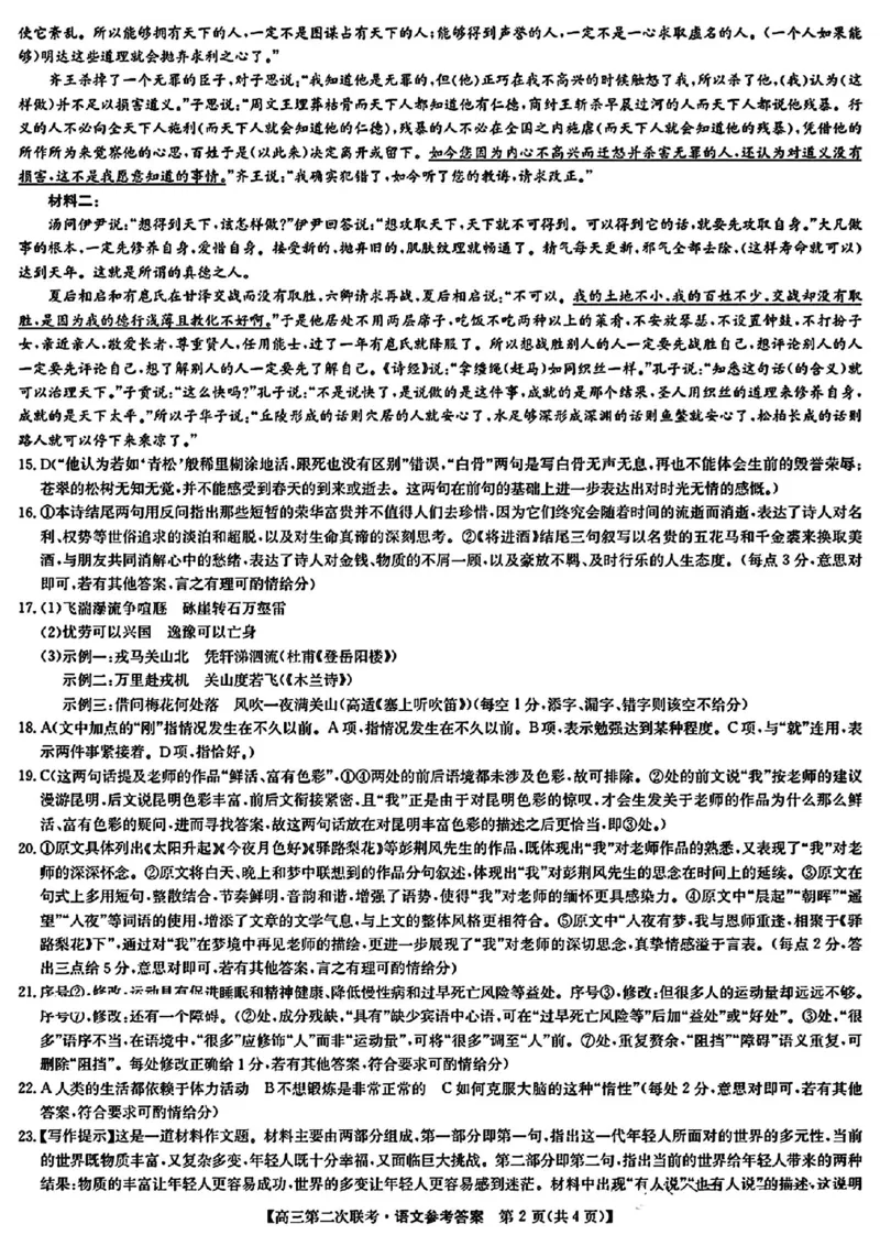
江西重点盟校语文试题参考答案提示及评分细则_2024年5月_01按日期_6号_2024届江西省重点中学盟校高三下学期二模_2024届江西省重点中学盟校高三下学期第二次联考语文
江西重点盟校语文试题参考答案提示及评分细则_2024年5月_01按日期_6号_2024届江西省重点中学盟校高三下学期二模_2024届江西省重点中学盟校高三下学期第二次联考语文
江西重点盟校语文试题参考答案提示及评分细则_2024年5月_01按日期_6号_2024届江西省重点中学盟校高三下学期二模_2024届江西省重点中学盟校高三下学期第二次联考语文
江西重点盟校语文试题参考答案提示及评分细则_2024年5月_01按日期_6号_2024届江西省重点中学盟校高三下学期二模_2024届江西省重点中学盟校高三下学期第二次联考语文

文档信息

文档格式
pdf
文档大小
2.477 MB
文档页数
4 页
上传时间
2026-02-17 06:34:03