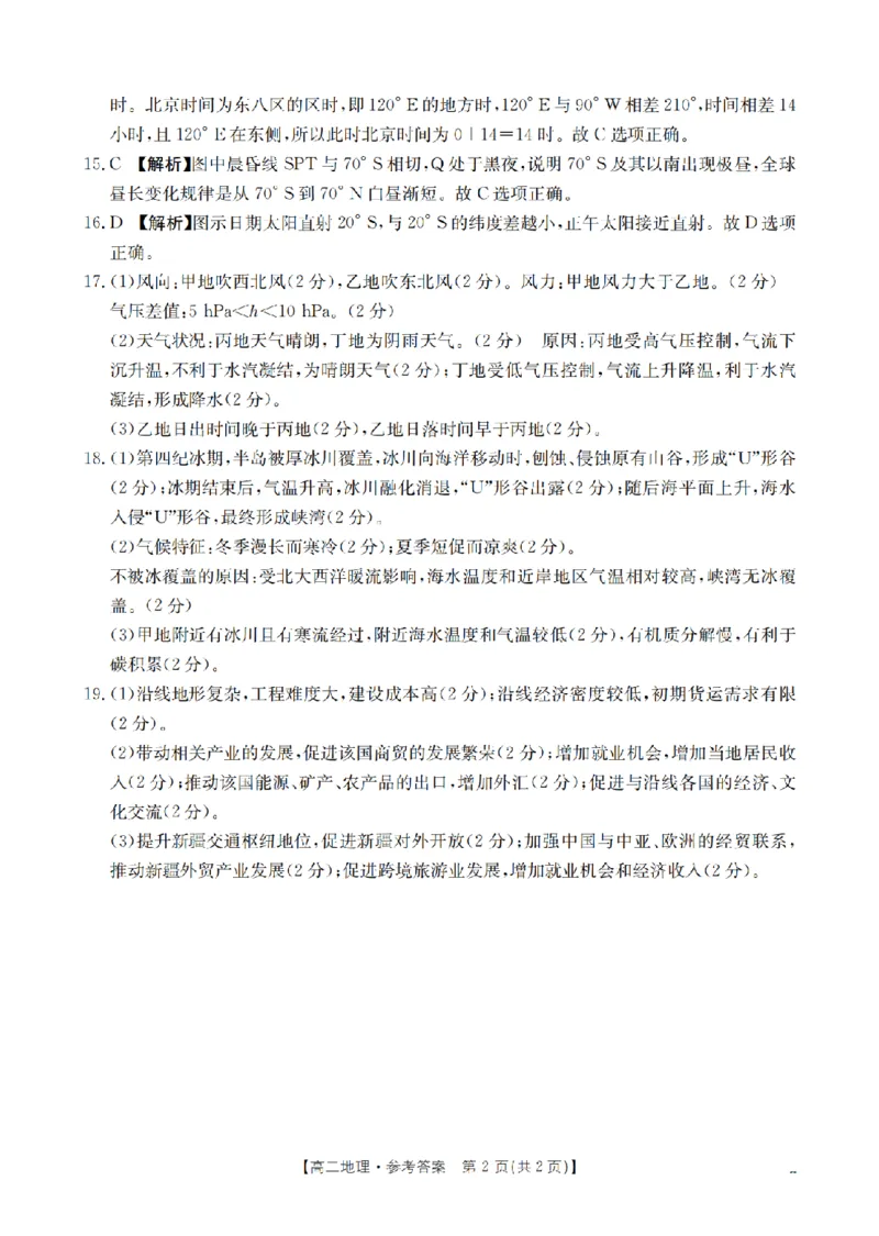
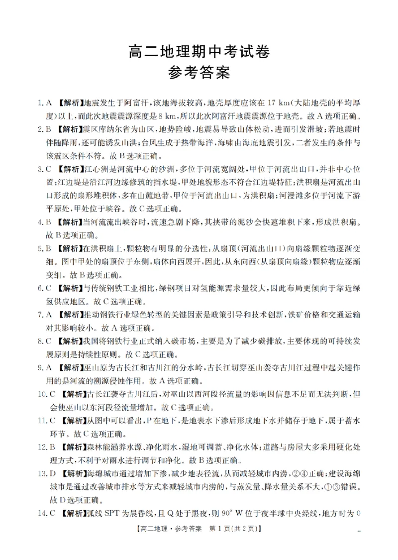
当前位置:首页>文档>云南省2025-2026学年高二上学期期中考试(26-88B)地理答案_251201金太阳·云南省2025-2026学年高二上学期期中考试(26-88B)(全)

云南省2025-2026学年高二上学期期中考试(26-88B)地理答案_251201金太阳·云南省2025-2026学年高二上学期期中考试(26-88B)(全)

  • 2026-03-31 16:42:38 2026-02-18 12:44:30

文档预览

云南省2025-2026学年高二上学期期中考试(26-88B)地理答案_251201金太阳·云南省2025-2026学年高二上学期期中考试(26-88B)(全)
云南省2025-2026学年高二上学期期中考试(26-88B)地理答案_251201金太阳·云南省2025-2026学年高二上学期期中考试(26-88B)(全)

文档信息

文档格式
pdf
文档大小
1.078 MB
文档页数
2 页
上传时间
2026-02-18 12:44:30