当前位置:首页>文档>专题11机械能守恒定律的理解(解析版)_4.2025物理总复习_赠品通用版(老高考)复习资料_专项复习_2023年高考冲刺物理热点知识讲练与题型归纳(全国通用)

专题11机械能守恒定律的理解(解析版)_4.2025物理总复习_赠品通用版(老高考)复习资料_专项复习_2023年高考冲刺物理热点知识讲练与题型归纳(全国通用)

  • 2026-03-09 23:44:08 2026-03-09 23:44:08

文档预览

专题11机械能守恒定律的理解(解析版)_4.2025物理总复习_赠品通用版(老高考)复习资料_专项复习_2023年高考冲刺物理热点知识讲练与题型归纳(全国通用)
专题11机械能守恒定律的理解(解析版)_4.2025物理总复习_赠品通用版(老高考)复习资料_专项复习_2023年高考冲刺物理热点知识讲练与题型归纳(全国通用)
专题11机械能守恒定律的理解(解析版)_4.2025物理总复习_赠品通用版(老高考)复习资料_专项复习_2023年高考冲刺物理热点知识讲练与题型归纳(全国通用)
专题11机械能守恒定律的理解(解析版)_4.2025物理总复习_赠品通用版(老高考)复习资料_专项复习_2023年高考冲刺物理热点知识讲练与题型归纳(全国通用)
专题11机械能守恒定律的理解(解析版)_4.2025物理总复习_赠品通用版(老高考)复习资料_专项复习_2023年高考冲刺物理热点知识讲练与题型归纳(全国通用)
专题11机械能守恒定律的理解(解析版)_4.2025物理总复习_赠品通用版(老高考)复习资料_专项复习_2023年高考冲刺物理热点知识讲练与题型归纳(全国通用)
专题11机械能守恒定律的理解(解析版)_4.2025物理总复习_赠品通用版(老高考)复习资料_专项复习_2023年高考冲刺物理热点知识讲练与题型归纳(全国通用)
专题11机械能守恒定律的理解(解析版)_4.2025物理总复习_赠品通用版(老高考)复习资料_专项复习_2023年高考冲刺物理热点知识讲练与题型归纳(全国通用)
专题11机械能守恒定律的理解(解析版)_4.2025物理总复习_赠品通用版(老高考)复习资料_专项复习_2023年高考冲刺物理热点知识讲练与题型归纳(全国通用)
专题11机械能守恒定律的理解(解析版)_4.2025物理总复习_赠品通用版(老高考)复习资料_专项复习_2023年高考冲刺物理热点知识讲练与题型归纳(全国通用)
专题11机械能守恒定律的理解(解析版)_4.2025物理总复习_赠品通用版(老高考)复习资料_专项复习_2023年高考冲刺物理热点知识讲练与题型归纳(全国通用)
专题11机械能守恒定律的理解(解析版)_4.2025物理总复习_赠品通用版(老高考)复习资料_专项复习_2023年高考冲刺物理热点知识讲练与题型归纳(全国通用)
专题11机械能守恒定律的理解(解析版)_4.2025物理总复习_赠品通用版(老高考)复习资料_专项复习_2023年高考冲刺物理热点知识讲练与题型归纳(全国通用)
专题11机械能守恒定律的理解(解析版)_4.2025物理总复习_赠品通用版(老高考)复习资料_专项复习_2023年高考冲刺物理热点知识讲练与题型归纳(全国通用)
专题11机械能守恒定律的理解(解析版)_4.2025物理总复习_赠品通用版(老高考)复习资料_专项复习_2023年高考冲刺物理热点知识讲练与题型归纳(全国通用)
专题11机械能守恒定律的理解(解析版)_4.2025物理总复习_赠品通用版(老高考)复习资料_专项复习_2023年高考冲刺物理热点知识讲练与题型归纳(全国通用)
专题11机械能守恒定律的理解(解析版)_4.2025物理总复习_赠品通用版(老高考)复习资料_专项复习_2023年高考冲刺物理热点知识讲练与题型归纳(全国通用)
专题11机械能守恒定律的理解(解析版)_4.2025物理总复习_赠品通用版(老高考)复习资料_专项复习_2023年高考冲刺物理热点知识讲练与题型归纳(全国通用)

文档信息

文档格式
docx
文档大小
0.642 MB
文档页数
18 页
上传时间
2026-03-09 23:44:08

文档内容

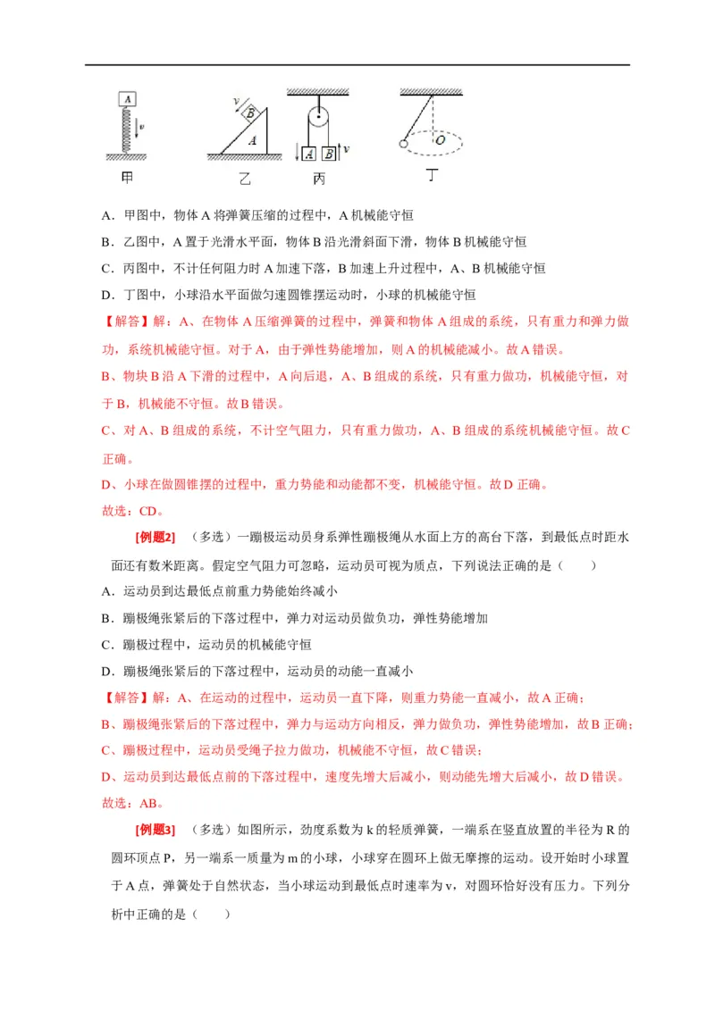
专题 11 机械能守恒定律的理解 [题型导航] 题型一 机械能守恒定律的判断...........................................................................................................1 题型二 单物体的机械能守恒问题.......................................................................................................3 题型三 连接体的机械能守恒问题.......................................................................................................7 题型四 含弹簧类机械能守恒问题.....................................................................................................12 [考点分析] 题型一 机械能守恒定律的判断 1.内容 在只有重力或弹力做功的物体系统内,动能与势能可以相互转化,但机械能的总量保持不变. 2.条件 只有重力或弹力做功. 3.判断方法 (1)用定义判断:若物体动能、势能均不变,则机械能不变.若一个物体动能不变、重力势能变化, 或重力势能不变、动能变化或动能和重力势能同时增加(减少),其机械能一定变化. (2)用做功判断:若物体或系统只有重力(或弹簧的弹力)做功,虽受其他力,但其他力不做功,机械 能守恒. (3)用能量转化来判断:若物体或系统中只有动能和势能的相互转化而无机械能与其他形式的能的转 化,则物体或系统机械能守恒. (4)对多个物体组成的系统,除考虑外力是否只有重力做功外,还要考虑系统内力做功,如有滑动摩 擦力做功时,因摩擦生热,系统机械能将有损失. [例题1] (多选)如图所示,下列关于机械能是否守恒的判断正确的是( )A.甲图中,物体A将弹簧压缩的过程中,A机械能守恒 B.乙图中,A置于光滑水平面,物体B沿光滑斜面下滑,物体B机械能守恒 C.丙图中,不计任何阻力时A加速下落,B加速上升过程中,A、B机械能守恒 D.丁图中,小球沿水平面做匀速圆锥摆运动时,小球的机械能守恒 【解答】解:A、在物体A压缩弹簧的过程中,弹簧和物体 A组成的系统,只有重力和弹力做 功,系统机械能守恒。对于A,由于弹性势能增加,则A的机械能减小。故A错误。 B、物块B沿A下滑的过程中,A向后退,A、B组成的系统,只有重力做功,机械能守恒,对 于B,机械能不守恒。故B错误。 C、对A、B组成的系统,不计空气阻力,只有重力做功,A、B组成的系统机械能守恒。故C 正确。 D、小球在做圆锥摆的过程中,重力势能和动能都不变,机械能守恒。故D正确。 故选:CD。 [例题2] (多选)一蹦极运动员身系弹性蹦极绳从水面上方的高台下落,到最低点时距水 面还有数米距离。假定空气阻力可忽略,运动员可视为质点,下列说法正确的是( ) A.运动员到达最低点前重力势能始终减小 B.蹦极绳张紧后的下落过程中,弹力对运动员做负功,弹性势能增加 C.蹦极过程中,运动员的机械能守恒 D.蹦极绳张紧后的下落过程中,运动员的动能一直减小 【解答】解:A、在运动的过程中,运动员一直下降,则重力势能一直减小,故A正确; B、蹦极绳张紧后的下落过程中,弹力与运动方向相反,弹力做负功,弹性势能增加,故B正确; C、蹦极过程中,运动员受绳子拉力做功,机械能不守恒,故C错误; D、运动员到达最低点前的下落过程中,速度先增大后减小,则动能先增大后减小,故D错误。 故选:AB。 [例题3] (多选)如图所示,劲度系数为k的轻质弹簧,一端系在竖直放置的半径为R的 圆环顶点P,另一端系一质量为m的小球,小球穿在圆环上做无摩擦的运动。设开始时小球置 于A点,弹簧处于自然状态,当小球运动到最低点时速率为v,对圆环恰好没有压力。下列分 析中正确的是( )v2 A.小球过B点时,弹簧的弹力为mg+m R v2 B.小球过B点时,弹簧的弹力为mg+m 2R C.从A到B的过程中,小球的机械能守恒 D.从A到B的过程中,小球的机械能减少 【解答】解:AB、小球过B点时,对圆环恰好没有压力,则小球不受圆环的弹力,由弹簧的弹 力与重力的合力提供向心力,此时圆心为P,小球做圆周运动的半径为2R,故有: v2 v2 F﹣mg=m ,解得 F=mg+m ,故A错误,B正确。 2R 2R CD、对小球来说,由于弹簧对小球做负功,所以小球的机械能不守恒,小球的部分机械能转化 为了弹簧的弹性势能,而使小球的机械能减少,故C错误,D正确。 故选:BD。 题型二 单物体的机械能守恒问题 机械能守恒的三种表达式 1.守恒观点 (1)表达式:E +E =E +E 或E=E. k1 p1 k2 p2 1 2 (2)意义:系统初状态的机械能等于末状态的机械能. (3)注意:要先选取零势能参考平面,并且在整个过程中必须选取同一个零势能参考平面. 2.转化观点 (1)表达式:ΔE=-ΔE. k p (2)意义:系统的机械能守恒时,系统增加(或减少)的动能等于系统减少(或增加)的势能. 3.转移观点 (1)表达式:ΔE =ΔE A增 B减.(2)意义:若系统由A、B两部分组成,当系统的机械能守恒时,则A部分机械能的增加量等于B部 分机械能的减少量. [例题4] 如图甲所示,竖直平面内的光滑轨道由倾斜直轨道 AB和圆轨道BCD组成,AB 和BCD相切于B点,CD连线是圆轨道竖直方向的直径(C、D为圆轨道的最低点和最高点), 已知∠BOC=30˚.可视为质点的小滑块从轨道AB上高H处的某点由静止滑下,用力传感器 测出滑块经过圆轨道最高点D时对轨道的压力为F,并得到如图乙所示的压力F与高度H的关 系图象,取g=10m/s2.求: (1)滑块的质量和圆轨道的半径; (2)是否存在某个H值,使得滑块经过最高点D后能直接落到直轨道AB上与圆心等高的点。 若存在,请求出H值;若不存在,请说明理由。 1 【解答】解:(1)滑块从A运动到D的过程,由机械能守恒得:mg(H﹣2R)= mv 2 D 2 F+mg mv2 = D R 2mg(H-2R) 得:F= -mg R 取点(0.50m,0)和(1.00m,5.0N)代入上式解得:m=0.1kg,R=0.2m (2)假设滑块经过最高点D后能直接落到直轨道AB上与圆心等高的E点(如图所示) 从D到E过程滑块做平抛运动,则有: R OE= sin30° x=OE=v t DP 1 R= gt2 2 得到:v =2m/s D而滑块过D点的临界速度为: v =√gR=√2m/s DL 由于:v >v 所以存在一个H值,使得滑块经过最高点D后能直接落到直轨道AB上与圆心等 D DL 高的点 1 mg(H﹣2R)= mv 2 D 2 得到:H=0.6m 答:(1)滑块的质量为0.1kg,圆轨道的半径为0.2m。 (2)存在H值,使得滑块经过最高点 D后能直接落到直轨道AB上与圆心等高的点,H值为 0.6m。 3 [例题5] 如图所示,竖直平面内的 圆弧形光滑轨道半径为R,A端与圆心O等高,AD 4 为与水平方向成45°角的斜面.B端在O的正上方.一个小球在A点正上方由静止开始释放, 自由下落至A点后进入圆形轨道并恰能到达B点,求: (1)释放点距A点的竖直高度; (2)小球落到斜面上C点时的速度大小和方向. 【解答】解:(1)小球恰能到达B点,在B点由重力提供向心力,则有: v2 mg=m R 得:v=√gR设小球的释放点距A点高度为h,小球从开始下落到B点,由机械能守恒定律,得: 1 mg(h﹣R)= mv2; 2 得:h=1.5R (2)小球离开B点后做平抛运动,小球落到C点时有: 1 gt2 tan45° y 2 gt = = = x vt 2v √R 解得:t=2 g 小球落在斜面上C点时竖直分速度为:v =gt=2√gR y 小球落到C点得速度大小:v C=√v2+v2=√5gR y v 小球落到C点时,设速度与水平方向夹角为ϕ:tanϕ= y =2 v 则 ϕ=arctan2. 答:(1)释放点距A点的竖直高度是1.5R; (2)小球落到斜面上C点时的速度大小为√5gR,方向与水平方向夹角的arctan2. [例题6] 如图所示,在同一竖直平面内,一轻质弹簧一端固定,另一自由端恰好与水平线 AB平齐,静止放于倾角为53°的光滑斜面上。一长为L=9cm的轻质细绳一端固定在O点,另 一端系一质量为m=1kg的小球,将细绳拉至水平,使小球在位置C由静止释放,小球到达最 低点D时,细绳刚好被拉断。之后小球在运动过程中恰好沿斜面方向将弹簧压缩,最大压缩量 为x=5cm。(g=10m/s2,sin53°=0.8,cos53°=0.6)求: (1)细绳受到的拉力的最大值; (2)D点到水平线AB的高度h; (3)弹簧所获得的最大弹性势能E 。 p1 【解答】解:(1)小球由C到D,由机械能守恒定律得:mgL= mv2 2 1 解得:v 1 =√2gL⋯① 在D点,由牛顿第二定律得:F﹣mg=mv2 ② 1 ⋯ L 由①②解得:F=30 N 由牛顿第三定律知细绳所能承受的最大拉力为 30 N。 (2)由D到A,小球做平抛运动,则得 v 2=2gh…③ y 由 tan53° = v y ⋯ ④ v 1 联立解得h=0.16m (3)小球从C点到将弹簧压缩至最短的过程中,小球与弹簧系统的机械能守恒,即: E =mg(L+h+xsin 53°) p 代入数据得:E =2.9 J。 p 答:(1)细绳受到的拉力的最大值为30 N。 (2)D点到水平线AB的高度h为0.16m。 (3)弹簧所获得的最大弹性势能E 为2.9 J p 题型三 连接体的机械能守恒问题 1.如图所示的两物体组成的系统,当释放B而使A、B运动的过程中,A、B的速度均沿绳子方向, 在相等时间内A、B运动的路程相等,则A、B的速率相等。 判断系统的机械能是否守恒不从做功角度判断,而从能量转化的角度判断,即:如果系统中只有动 能和势能相互转化,系统的机械能守恒。这类题目的典型特点是系统不受摩擦力作用。 2.如图所示的两物体组成的系统,当释放后A、B在竖直平面内绕O点的轴转动,在转动的过程 中相等时间内A、B转过的角度相等,则A、B转动的角速度相等。系统机械能守恒的特点 (1)一个物体的机械能增加,另一个物体的机械能必然减少,机械能通过内力做功实现物体间的转移。 (2)内力对一个物体做正功,必然对另外一个物体做负功,且二者代数和为零。 3.如图所示的两物体组成的系统,当释放后A、B运动的过程中,A、B的速度并非均沿绳子方向, 在相等时间内A、B运动的路程不相等,则A、B的速度大小不相等,但二者在沿着绳子方向的分 速度大小相等。 列系统机械能守恒的两种思路 (1)系统动能的减少(增加)等于重力势能的增加(减少)。 (2)一个物体机械能的减少等于另一个物体机械能的增加。 [例题7] 如图所示,物体A的质量为M,圆环B的质量为m,通过绳子连接在一起,圆 环套在光滑的竖直杆上,开始时连接圆环的绳子处于水平,长度L=3m,现从静止释放圆环. 不计定滑轮和空气的阻力,取g=10m/s2,求 (1)若圆环恰能下降h=4m,求A和B的质量之比; (2)若圆环下降h=4m时的速度v =5m/s,求A和B的质量之比. B 【解答】解:(1)若圆环恰好能下降h=4m,由几何关系可得A向上上升的距离满足:, h2+L2=(L+h ) 2 A h =2m A 由机械能守恒定律得: mgh=Mgh , A 解得: M=2m. 所以若圆环恰能下降h=4m,A和B的质量之比2:1 (2)若圆环下降h=4m时的速度v=5m/s,由机械能守恒定律得: 1 1 mgh=Mgh + mv2+ Mv 2, A 2 2 A 如图所示,A、B的速度关系为 h , v =vcosθ=v⋅ A √h2+L2 M 55 代入数据解得: = ; m 56 答:(1)若圆环恰能下降h=4m,A和B的质量之比2:1; 55 (2)若圆环下降h=4m时的速度v =5m/s,A和B的质量之比是 . B 56 [例题8] 如图,可视为质点的小球A、B用不可伸长的细软轻线连接,跨过固定在地面上 半径为R有光滑圆柱,A的质量为B的两倍.当B位于地面时,A恰与圆柱轴心等高.将A由 静止释放,B上升的最大高度是( )5R 4R 2R A.2R B. C. D. 3 3 3 【解答】解:设B的质量为m,则A的质量为2m, 以A、B组成的系统为研究对象, 在A落地前,由动能定理可得: 1 ﹣mgR+2mgR= (m+2m)v2﹣0, 2 以B为研究对象,在B上升过程中, 1 由动能定理可得:﹣mgh=0- mv2, 2 则B上升的最大高度H=R+h, 4R 解得:H= ; 3 故选:C。 [例题9] 如图所示,B物体的质量是A物体质量的一半,不计所有摩擦,A物体从离地面 高H处由静止开始下落,以地面为参考面,当物体A的动能与其势能相等时,物体A距地面 的高度为(设该过程中B未与滑轮相碰)( ) 1 A.0.4H B.0.2H C.0.8H D. H 3 【解答】解:对A、B两物体组成的系统,只有重力做功,系统机械能守恒。B的重力势能不变, 所以A重力势能的减小量等于系统动能的增加量。有: 1 m g(H﹣h)= (m +m )v2 A A B 2 1 又物体A的动能与其势能相等,即:m gh= m v2 A A 2 m =2m A B1 联立上面三式得:m g(H﹣h)= m gh A A 2 得:h=0.4H.故A正确,B、C、D错误。 故选:A。 [例题10] 如图所示,将质量为2m的重物悬挂在轻绳的一端,轻绳的另一端系一质量为 m 的环,环套在竖直固定的光滑直杆上,光滑的轻小定滑轮与直杆的距离为d,杆上的A点与定 滑轮等高,杆上的B点在A点下方距离为d处。现将环从A处由静止释放,不计一切摩擦阻 力,下列说法正确的是( ) A.环从A下降到B的过程中机械能增加 B.环到达B处时,重物上升的高度为√2d C.环到达B处时,环的速度大小等于重物的速度大小 4 D.环能下降的最大高度为 d 3 【解答】解:A、对于环和重物组成的系统,由于只有重力做功,故系统的机械能守恒。重物上 升过程中动能、重力势能均增大,即重物体的机械能增大,可知环从 A下降到B的过程中机械 能减小,故A错误; d B、环到达B处时,重物上升的高度为h= -d=(√2-1)d,故B错误; sin45° C、环沿绳子方向的分速度大小等于重物的速度大小,环到达B处时, =45°,将环的速度分解, 如图所示 θ可得:v环cos =v物 ,解得: v =√2v ,故C错误; 环 物 θ D、设环下降的最大高度为 H,此时环和重力的动能均为零,由系统机械能守恒可得 4 mgH=2mg(√H2+d2-d),解得:H= d,故D正确。 3 故选:D。 [例题11] 如图所示,左侧为一个半径为R的半球形的碗固定在水平桌面上,碗口水平,O 点为球心,碗的内表面及碗口光滑.右侧是一个固定光滑斜面,斜面足够长,倾角 =30°.一 根不可伸长、不计质量的细绳跨在碗口及光滑斜面顶端的光滑定滑轮两端上,线的两θ 端分别系 有可视为质点的小球m 和m .开始时m 恰在碗口水平直径右端A处,m 在斜面上且距离斜 1 2 1 2 面顶端足够远,此时连接两球的细绳与斜面平行且恰好伸直,将m 和m 由静止释放.则 1 2 (1)若m =m ,通过计算判断小球m 能否运动到半球形碗的最低点B; 1 2 1 (2)若m =2m ,当m 运动到圆心O的正下方B点时细绳突然断开,不计细绳断开瞬间的能 1 2 1 量损失.求小球m 沿碗的内侧上升的最大高度. 1 【解答】解:(1)设重力加速度为g,假设小球m 能到达最低点B时且达到最低点时m 、m 1 1 2 速度大小分别为v 、v , 1 2 由运动合成与分解得: ① v =√2v ⋯ 1 2 对m 、m 系统由功能关系得: 1 2 1 1 m gR-m gR= m v2+ m v2 ⋯② 1 2 2 1 1 2 2 2 h=√2Rsin30°⋯③ 1 1 所以m gR-m gR= m v2+ m v2>0,故能到达最低点B. 1 2 2 1 1 2 2 2 (2)当m =2m 时,由①②③联立求解得: √8-2√2 ④ 1 2 v = gR⋯ 1 5 1 设细绳断后m 上升的高度为h,对m 由机械能守恒定律得: m v2=m❑gh⋯⑤ 1 1 2 1 1 14-√2 联立④⑤得:h= R. 5 答:(1)若m =m ,通过计算可得小球m 能运动到半球形碗的最低点B; 1 2 1 (2)若m =2m ,当m 运动到圆心O的正下方B点时细绳突然断开,不计细绳断开瞬间的能 1 2 1 4-√2 量损失.小球m 沿碗的内侧上升的最大高度是 R 1 5 题型四 含弹簧类机械能守恒问题 1.物体由于发生弹性形变而具有的能量叫做弹性势能. 2.发生形变的物体不一定具有弹性势能,只有发生弹性形变的物体才具有弹性势能. 3.弹性势能是弹力装置和受弹力作用的物体组成的系统所共有的. 4.弹力做功引起弹性势能的变化.弹力做正功,弹性势能减少,弹力做负功,弹性势能增加. [例题12] 如图所示,轻质弹簧的一端与固定的竖直板P拴接,另一端与物体A相连,物体 A置于光滑水平桌面上(桌面足够大),A右端连接一细线,细线绕过光滑的定滑轮与物体B 相连。开始时托住B,让A处于静止且细线恰好伸直,然后由静止释放B,直至B获得最大速 度。下列有关该过程的分析中正确的是( ) A.B物体受到细线的拉力保持不变 B.B物体机械能的减少量等于弹簧弹性势能的增加量 C.A物体动能的增量小于B物体所受重力对B做的功与弹簧弹力对A做的功之和 D.A物体与弹簧所组成的系统机械能的增加量等于B物体所受重力对B做的功 【解答】解:A、以 A、B 组成的系统为研究对象,根据牛顿第二定律可得:m g﹣kx= B (m +m )a,从开始到B速度达到最大的过程中,弹簧的伸长量x逐渐增加,则B加速度逐渐 A B 减小;对B根据牛顿第二定律可得:m g﹣T=m a,可知在此过程绳子上拉力逐渐增大,是变 B B 力,故A错误; B、整个系统中,根据功能关系可知,B减小的机械能转化为A的机械能以及弹簧的弹性势能,故B物体机械能的减少量大于弹簧弹性势能的增加量,故B错误; C、根据动能定理可知,A物体动能的增量等于弹簧弹力和绳子上拉力对A所做功的代数和,由 于绳子的拉力小于B所受重力,因此A物体动能的增量小于B物体所受重力对B做的功与弹簧 弹力对A做的功之和,故C正确; D、根据机械能守恒定律可知,A物体与弹簧所组成的系统机械能的增加量等于B物体机械能的 减少量,也就是等于B物体克服细绳拉力做的功,不等于B物体所受重力对B做的功,故D错 误。 故选:C。 [例题13] 如图所示,足够长的光滑斜面倾角为 30°,质量为m的甲球与质量为2m的乙球 被固定在斜面上的挡板挡住,甲、乙间用轻弹簧连接,系统处于静止状态。已知重力加速度为 g,突然撤去挡板,下列说法正确的是( ) A.撤去挡板瞬间,甲的加速度大小为零 B.撤去挡板瞬间,乙的加速度大小为g C.下滑过程中,甲球的机械能守恒 D.下滑过程中,甲、乙两球组成的系统机械能守恒 【解答】解:AB、撤去挡板瞬间,弹簧的弹力不变,甲的受力情况不变,合力仍为零,所以甲 的加速度为零。 对乙,根据牛顿第二定律有:3mg=2ma,解得乙的加速度大小:a=1.5g,故A正确,B错误; CD、下滑过程中,甲、乙两球及弹簧组成的系统只有弹簧的弹力做功,所以系统机械能守恒, 对甲球,由于弹簧弹力对甲做功,甲的机械能不守恒,甲、乙两球组成的系统机械能也不守恒, 故CD错误。 故选:A。 [例题14] (多选)如图甲所示,将一劲度系数为k的轻弹簧压缩后锁定,在弹簧上放置一 质量为m的小物块,小物块距离地面高度为h 。将弹簧的锁定解除后,小物块被弹起,其动 1 能E 与离地高度h的关系如图乙所示,其中h 到h 间的图象为直线,其余部分均为曲线,h k 4 5 3 对应图象的最高点,重力加速度为g,不计空气阻力。下列说法正确的是( )A.小物块上升至高度h 时,弹簧形变量为0 3 B.小物块上升至高度h 时,加速度为g 5 C.解除锁定前,弹簧的弹性势能为mgh 5 2m2g2 D.小物块从高度h 上升到h ,弹簧的弹性势能减少了 2 4 k 【解答】解:A、小物块上升至高度h 时,动能最大,速度最大,加速度为零,则 mg=kx,弹 3 mg 簧形变量为x= ,故A错误; k B、小物块上升至高度h 时,小物块只受重力,加速度为g,故B正确; 5 C、设解除锁定前,弹簧的弹性势能为E 。小物块从高度h 上升到h ,根据小物块与弹簧组成 P 1 5 的系统机械能守恒得:E =mgh ﹣mgh ,故C错误; P 5 1 D、小物块从高度h 上升到h ,小物体动能的变化量为零,根据小物体和弹簧组成的系统机械 2 4 能守恒可得:弹簧的弹性势能的减少等于小物体重力势能的增加。 小物块上升到h 时,弹簧恢复原长,小物块的加速度为g,方向竖直向下,由于小物块做简谐运 4 动,根据对称性可知,小物块上升到h 时,小物块的加速度为g,方向竖直 2 2mg 向上,设此时弹簧的压缩量为x′,由牛顿第二定律得:kx′﹣mg=ma=mg,得x′= , k 1 1 2mg 2m2g2 此时弹簧的弹性势能为E ′= kx'2= k( )2= ,故小物块从高度h 上升到h ,弹 P 2 2 k k 2 4 2m2g2 簧的弹性势能减少了 ,故D正确。 k 故选:BD。 [例题15] (多选)如图所示,物体A、B通过细绳及轻质弹簧连接在轻滑轮两侧,物体 A、B的质量分别为2m、m.开始时细绳伸直,用手托着物体A使弹簧处于原长且A与地面的 距离为h,物体B静止在地面上.放手后物体A下落,与地面即将接触时速度大小为v,此时 物体B对地面恰好无压力,不计一切摩擦及空气阻力,重力加速度大小为g,则下列说法中正确的是( ) A.物体A下落过程中,物体A和弹簧组成的系统机械能守恒 2mg B.弹簧的劲度系数为 h g C.物体A着地时的加速度大小为 2 1 D.物体A着地时弹簧的弹性势能为mgh- mv2 2 【解答】解:A、由题知道,物体A下落过程中,B一直静止不动。对于物体A和弹簧组成的系 统,只有重力和弹力做功,则物体A和弹簧组成的系统机械能守恒。故A正确。 B、物体B对地面的压力恰好为零,故弹簧的拉力为 T=mg,开始时弹簧处于原长,由胡克定律 mg 知:T=kh,得弹簧的劲度系数为 k= ,故B错误。 h C、物体A着地时,细绳对A的拉力也等于mg,对A,根据牛顿第二定律得 2mg﹣mg=2ma, g 得 a= ,故C正确。 2 D、物体A与弹簧系统机械能守恒,有: 1 2mgh=E p弹 + ×2mv2 2 故:E p弹 =2mgh﹣mv2,故D错误; 故选:AC。 [例题16] 如图所示,A、B两小球由绕过轻质定滑轮的细线相连,A放在固定的光滑斜面 上,B、C两小球在竖直方向上通过劲度系数为k的轻质弹簧相连,C放在水平地面上。现用 手控制住A,并使细线刚刚拉直但无拉力作用,同时保证滑轮左侧细线竖直、右侧细线与斜面 平行。已知A的质量为4m,B、C的质量均为m,重力加速度为g,细线与滑轮之间的摩擦不 计。开始时整个系统处于静止状态;释放A后,A沿斜面下滑至速度最大时,C恰好离开地面, 在此过程中,求:(1)斜面的倾角 ; (2)弹簧恢复原长α时,细线中的拉力大小F 0 ; (3)A沿斜面下滑的速度最大值v 。 m 【解答】解:(1)A速度最大时,加速度为零,对A有:4mgsin =F, 此时B的加速度也为零,C恰好高开地面,对B、C整体受力分析α知:F=2mg, 1 解得sina= ,即a=30°。 2 (2)设当弹簧恢复原长时,A沿斜面向下运动的加速度大小为a, 对A有:4mgsina﹣F =4ma, 0 对B有:F ﹣mg=ma, 0 6 解得:F = mg。 0 5 (3)一开始弹簧处于压缩状态,有:mg=k•△x , 1 mg 压缩量:△x = , 1 k C恰好离开地面时,弹簧处于伸长状态,有mg=k•△x , 2 mg 伸长量△x = , 2 k 因而初末状态弹簧的弹性势能相等,对整个系统从释放 A球至C恰好离开地面的过程,根据机 械能守恒定律有: 1 4mgsina•(△x +△x )﹣mg•(△x +△x )= (4m+m)v 2 1 2 1 2 2 m 解得v √4mg2 2g√ m 。 m= = 5k 5k 答:(1)斜面的倾角 为30°; α 6 (2)弹簧恢复原长时,细线中的拉力大小F 为 mg; 0 5 √ m (3)A沿斜面下滑的速度最大值v 为2g 。 m 5k
基本 文件 流程 错误 SQL 调试
  1. 请求信息 : 2026-03-09 23:48:26 HTTP/1.1 GET : https://www.yeyulingfeng.com/wendang/367782.html
  2. 运行时间 : 0.258189s [ 吞吐率:3.87req/s ] 内存消耗:5,362.87kb 文件加载:144
  3. 缓存信息 : 0 reads,0 writes
  4. 会话信息 : SESSION_ID=77ca00788156f943b8f7c2def2e83106
  1. /yingpanguazai/ssd/ssd1/www/wwww.yeyulingfeng.com/public/index.php ( 0.79 KB )
  2. /yingpanguazai/ssd/ssd1/www/wwww.yeyulingfeng.com/vendor/autoload.php ( 0.17 KB )
  3. /yingpanguazai/ssd/ssd1/www/wwww.yeyulingfeng.com/vendor/composer/autoload_real.php ( 2.49 KB )
  4. /yingpanguazai/ssd/ssd1/www/wwww.yeyulingfeng.com/vendor/composer/platform_check.php ( 0.90 KB )
  5. /yingpanguazai/ssd/ssd1/www/wwww.yeyulingfeng.com/vendor/composer/ClassLoader.php ( 14.03 KB )
  6. /yingpanguazai/ssd/ssd1/www/wwww.yeyulingfeng.com/vendor/composer/autoload_static.php ( 6.05 KB )
  7. /yingpanguazai/ssd/ssd1/www/wwww.yeyulingfeng.com/vendor/topthink/think-helper/src/helper.php ( 8.34 KB )
  8. /yingpanguazai/ssd/ssd1/www/wwww.yeyulingfeng.com/vendor/topthink/think-validate/src/helper.php ( 2.19 KB )
  9. /yingpanguazai/ssd/ssd1/www/wwww.yeyulingfeng.com/vendor/ralouphie/getallheaders/src/getallheaders.php ( 1.60 KB )
  10. /yingpanguazai/ssd/ssd1/www/wwww.yeyulingfeng.com/vendor/topthink/think-orm/src/helper.php ( 1.47 KB )
  11. /yingpanguazai/ssd/ssd1/www/wwww.yeyulingfeng.com/vendor/topthink/think-orm/stubs/load_stubs.php ( 0.16 KB )
  12. /yingpanguazai/ssd/ssd1/www/wwww.yeyulingfeng.com/vendor/topthink/framework/src/think/Exception.php ( 1.69 KB )
  13. /yingpanguazai/ssd/ssd1/www/wwww.yeyulingfeng.com/vendor/topthink/think-container/src/Facade.php ( 2.71 KB )
  14. /yingpanguazai/ssd/ssd1/www/wwww.yeyulingfeng.com/vendor/symfony/deprecation-contracts/function.php ( 0.99 KB )
  15. /yingpanguazai/ssd/ssd1/www/wwww.yeyulingfeng.com/vendor/symfony/polyfill-mbstring/bootstrap.php ( 8.26 KB )
  16. /yingpanguazai/ssd/ssd1/www/wwww.yeyulingfeng.com/vendor/symfony/polyfill-mbstring/bootstrap80.php ( 9.78 KB )
  17. /yingpanguazai/ssd/ssd1/www/wwww.yeyulingfeng.com/vendor/symfony/var-dumper/Resources/functions/dump.php ( 1.49 KB )
  18. /yingpanguazai/ssd/ssd1/www/wwww.yeyulingfeng.com/vendor/topthink/think-dumper/src/helper.php ( 0.18 KB )
  19. /yingpanguazai/ssd/ssd1/www/wwww.yeyulingfeng.com/vendor/symfony/var-dumper/VarDumper.php ( 4.30 KB )
  20. /yingpanguazai/ssd/ssd1/www/wwww.yeyulingfeng.com/vendor/guzzlehttp/guzzle/src/functions_include.php ( 0.16 KB )
  21. /yingpanguazai/ssd/ssd1/www/wwww.yeyulingfeng.com/vendor/guzzlehttp/guzzle/src/functions.php ( 5.54 KB )
  22. /yingpanguazai/ssd/ssd1/www/wwww.yeyulingfeng.com/vendor/topthink/framework/src/think/App.php ( 15.30 KB )
  23. /yingpanguazai/ssd/ssd1/www/wwww.yeyulingfeng.com/vendor/topthink/think-container/src/Container.php ( 15.76 KB )
  24. /yingpanguazai/ssd/ssd1/www/wwww.yeyulingfeng.com/vendor/psr/container/src/ContainerInterface.php ( 1.02 KB )
  25. /yingpanguazai/ssd/ssd1/www/wwww.yeyulingfeng.com/app/provider.php ( 0.19 KB )
  26. /yingpanguazai/ssd/ssd1/www/wwww.yeyulingfeng.com/vendor/topthink/framework/src/think/Http.php ( 6.04 KB )
  27. /yingpanguazai/ssd/ssd1/www/wwww.yeyulingfeng.com/vendor/topthink/think-helper/src/helper/Str.php ( 7.29 KB )
  28. /yingpanguazai/ssd/ssd1/www/wwww.yeyulingfeng.com/vendor/topthink/framework/src/think/Env.php ( 4.68 KB )
  29. /yingpanguazai/ssd/ssd1/www/wwww.yeyulingfeng.com/app/common.php ( 0.03 KB )
  30. /yingpanguazai/ssd/ssd1/www/wwww.yeyulingfeng.com/vendor/topthink/framework/src/helper.php ( 18.78 KB )
  31. /yingpanguazai/ssd/ssd1/www/wwww.yeyulingfeng.com/vendor/topthink/framework/src/think/Config.php ( 5.54 KB )
  32. /yingpanguazai/ssd/ssd1/www/wwww.yeyulingfeng.com/config/alipay.php ( 3.59 KB )
  33. /yingpanguazai/ssd/ssd1/www/wwww.yeyulingfeng.com/vendor/topthink/framework/src/think/facade/Env.php ( 1.67 KB )
  34. /yingpanguazai/ssd/ssd1/www/wwww.yeyulingfeng.com/config/app.php ( 0.95 KB )
  35. /yingpanguazai/ssd/ssd1/www/wwww.yeyulingfeng.com/config/cache.php ( 0.78 KB )
  36. /yingpanguazai/ssd/ssd1/www/wwww.yeyulingfeng.com/config/console.php ( 0.23 KB )
  37. /yingpanguazai/ssd/ssd1/www/wwww.yeyulingfeng.com/config/cookie.php ( 0.56 KB )
  38. /yingpanguazai/ssd/ssd1/www/wwww.yeyulingfeng.com/config/database.php ( 2.48 KB )
  39. /yingpanguazai/ssd/ssd1/www/wwww.yeyulingfeng.com/config/filesystem.php ( 0.61 KB )
  40. /yingpanguazai/ssd/ssd1/www/wwww.yeyulingfeng.com/config/lang.php ( 0.91 KB )
  41. /yingpanguazai/ssd/ssd1/www/wwww.yeyulingfeng.com/config/log.php ( 1.35 KB )
  42. /yingpanguazai/ssd/ssd1/www/wwww.yeyulingfeng.com/config/middleware.php ( 0.19 KB )
  43. /yingpanguazai/ssd/ssd1/www/wwww.yeyulingfeng.com/config/route.php ( 1.89 KB )
  44. /yingpanguazai/ssd/ssd1/www/wwww.yeyulingfeng.com/config/session.php ( 0.57 KB )
  45. /yingpanguazai/ssd/ssd1/www/wwww.yeyulingfeng.com/config/trace.php ( 0.34 KB )
  46. /yingpanguazai/ssd/ssd1/www/wwww.yeyulingfeng.com/config/view.php ( 0.82 KB )
  47. /yingpanguazai/ssd/ssd1/www/wwww.yeyulingfeng.com/app/event.php ( 0.25 KB )
  48. /yingpanguazai/ssd/ssd1/www/wwww.yeyulingfeng.com/vendor/topthink/framework/src/think/Event.php ( 7.67 KB )
  49. /yingpanguazai/ssd/ssd1/www/wwww.yeyulingfeng.com/app/service.php ( 0.13 KB )
  50. /yingpanguazai/ssd/ssd1/www/wwww.yeyulingfeng.com/app/AppService.php ( 0.26 KB )
  51. /yingpanguazai/ssd/ssd1/www/wwww.yeyulingfeng.com/vendor/topthink/framework/src/think/Service.php ( 1.64 KB )
  52. /yingpanguazai/ssd/ssd1/www/wwww.yeyulingfeng.com/vendor/topthink/framework/src/think/Lang.php ( 7.35 KB )
  53. /yingpanguazai/ssd/ssd1/www/wwww.yeyulingfeng.com/vendor/topthink/framework/src/lang/zh-cn.php ( 13.70 KB )
  54. /yingpanguazai/ssd/ssd1/www/wwww.yeyulingfeng.com/vendor/topthink/framework/src/think/initializer/Error.php ( 3.31 KB )
  55. /yingpanguazai/ssd/ssd1/www/wwww.yeyulingfeng.com/vendor/topthink/framework/src/think/initializer/RegisterService.php ( 1.33 KB )
  56. /yingpanguazai/ssd/ssd1/www/wwww.yeyulingfeng.com/vendor/services.php ( 0.14 KB )
  57. /yingpanguazai/ssd/ssd1/www/wwww.yeyulingfeng.com/vendor/topthink/framework/src/think/service/PaginatorService.php ( 1.52 KB )
  58. /yingpanguazai/ssd/ssd1/www/wwww.yeyulingfeng.com/vendor/topthink/framework/src/think/service/ValidateService.php ( 0.99 KB )
  59. /yingpanguazai/ssd/ssd1/www/wwww.yeyulingfeng.com/vendor/topthink/framework/src/think/service/ModelService.php ( 2.04 KB )
  60. /yingpanguazai/ssd/ssd1/www/wwww.yeyulingfeng.com/vendor/topthink/think-trace/src/Service.php ( 0.77 KB )
  61. /yingpanguazai/ssd/ssd1/www/wwww.yeyulingfeng.com/vendor/topthink/framework/src/think/Middleware.php ( 6.72 KB )
  62. /yingpanguazai/ssd/ssd1/www/wwww.yeyulingfeng.com/vendor/topthink/framework/src/think/initializer/BootService.php ( 0.77 KB )
  63. /yingpanguazai/ssd/ssd1/www/wwww.yeyulingfeng.com/vendor/topthink/think-orm/src/Paginator.php ( 11.86 KB )
  64. /yingpanguazai/ssd/ssd1/www/wwww.yeyulingfeng.com/vendor/topthink/think-validate/src/Validate.php ( 63.20 KB )
  65. /yingpanguazai/ssd/ssd1/www/wwww.yeyulingfeng.com/vendor/topthink/think-orm/src/Model.php ( 23.55 KB )
  66. /yingpanguazai/ssd/ssd1/www/wwww.yeyulingfeng.com/vendor/topthink/think-orm/src/model/concern/Attribute.php ( 21.05 KB )
  67. /yingpanguazai/ssd/ssd1/www/wwww.yeyulingfeng.com/vendor/topthink/think-orm/src/model/concern/AutoWriteData.php ( 4.21 KB )
  68. /yingpanguazai/ssd/ssd1/www/wwww.yeyulingfeng.com/vendor/topthink/think-orm/src/model/concern/Conversion.php ( 6.44 KB )
  69. /yingpanguazai/ssd/ssd1/www/wwww.yeyulingfeng.com/vendor/topthink/think-orm/src/model/concern/DbConnect.php ( 5.16 KB )
  70. /yingpanguazai/ssd/ssd1/www/wwww.yeyulingfeng.com/vendor/topthink/think-orm/src/model/concern/ModelEvent.php ( 2.33 KB )
  71. /yingpanguazai/ssd/ssd1/www/wwww.yeyulingfeng.com/vendor/topthink/think-orm/src/model/concern/RelationShip.php ( 28.29 KB )
  72. /yingpanguazai/ssd/ssd1/www/wwww.yeyulingfeng.com/vendor/topthink/think-helper/src/contract/Arrayable.php ( 0.09 KB )
  73. /yingpanguazai/ssd/ssd1/www/wwww.yeyulingfeng.com/vendor/topthink/think-helper/src/contract/Jsonable.php ( 0.13 KB )
  74. /yingpanguazai/ssd/ssd1/www/wwww.yeyulingfeng.com/vendor/topthink/think-orm/src/model/contract/Modelable.php ( 0.09 KB )
  75. /yingpanguazai/ssd/ssd1/www/wwww.yeyulingfeng.com/vendor/topthink/framework/src/think/Db.php ( 2.88 KB )
  76. /yingpanguazai/ssd/ssd1/www/wwww.yeyulingfeng.com/vendor/topthink/think-orm/src/DbManager.php ( 8.52 KB )
  77. /yingpanguazai/ssd/ssd1/www/wwww.yeyulingfeng.com/vendor/topthink/framework/src/think/Log.php ( 6.28 KB )
  78. /yingpanguazai/ssd/ssd1/www/wwww.yeyulingfeng.com/vendor/topthink/framework/src/think/Manager.php ( 3.92 KB )
  79. /yingpanguazai/ssd/ssd1/www/wwww.yeyulingfeng.com/vendor/psr/log/src/LoggerTrait.php ( 2.69 KB )
  80. /yingpanguazai/ssd/ssd1/www/wwww.yeyulingfeng.com/vendor/psr/log/src/LoggerInterface.php ( 2.71 KB )
  81. /yingpanguazai/ssd/ssd1/www/wwww.yeyulingfeng.com/vendor/topthink/framework/src/think/Cache.php ( 4.92 KB )
  82. /yingpanguazai/ssd/ssd1/www/wwww.yeyulingfeng.com/vendor/psr/simple-cache/src/CacheInterface.php ( 4.71 KB )
  83. /yingpanguazai/ssd/ssd1/www/wwww.yeyulingfeng.com/vendor/topthink/think-helper/src/helper/Arr.php ( 16.63 KB )
  84. /yingpanguazai/ssd/ssd1/www/wwww.yeyulingfeng.com/vendor/topthink/framework/src/think/cache/driver/File.php ( 7.84 KB )
  85. /yingpanguazai/ssd/ssd1/www/wwww.yeyulingfeng.com/vendor/topthink/framework/src/think/cache/Driver.php ( 9.03 KB )
  86. /yingpanguazai/ssd/ssd1/www/wwww.yeyulingfeng.com/vendor/topthink/framework/src/think/contract/CacheHandlerInterface.php ( 1.99 KB )
  87. /yingpanguazai/ssd/ssd1/www/wwww.yeyulingfeng.com/app/Request.php ( 0.09 KB )
  88. /yingpanguazai/ssd/ssd1/www/wwww.yeyulingfeng.com/vendor/topthink/framework/src/think/Request.php ( 55.78 KB )
  89. /yingpanguazai/ssd/ssd1/www/wwww.yeyulingfeng.com/app/middleware.php ( 0.25 KB )
  90. /yingpanguazai/ssd/ssd1/www/wwww.yeyulingfeng.com/vendor/topthink/framework/src/think/Pipeline.php ( 2.61 KB )
  91. /yingpanguazai/ssd/ssd1/www/wwww.yeyulingfeng.com/vendor/topthink/think-trace/src/TraceDebug.php ( 3.40 KB )
  92. /yingpanguazai/ssd/ssd1/www/wwww.yeyulingfeng.com/vendor/topthink/framework/src/think/middleware/SessionInit.php ( 1.94 KB )
  93. /yingpanguazai/ssd/ssd1/www/wwww.yeyulingfeng.com/vendor/topthink/framework/src/think/Session.php ( 1.80 KB )
  94. /yingpanguazai/ssd/ssd1/www/wwww.yeyulingfeng.com/vendor/topthink/framework/src/think/session/driver/File.php ( 6.27 KB )
  95. /yingpanguazai/ssd/ssd1/www/wwww.yeyulingfeng.com/vendor/topthink/framework/src/think/contract/SessionHandlerInterface.php ( 0.87 KB )
  96. /yingpanguazai/ssd/ssd1/www/wwww.yeyulingfeng.com/vendor/topthink/framework/src/think/session/Store.php ( 7.12 KB )
  97. /yingpanguazai/ssd/ssd1/www/wwww.yeyulingfeng.com/vendor/topthink/framework/src/think/Route.php ( 23.73 KB )
  98. /yingpanguazai/ssd/ssd1/www/wwww.yeyulingfeng.com/vendor/topthink/framework/src/think/route/RuleName.php ( 5.75 KB )
  99. /yingpanguazai/ssd/ssd1/www/wwww.yeyulingfeng.com/vendor/topthink/framework/src/think/route/Domain.php ( 2.53 KB )
  100. /yingpanguazai/ssd/ssd1/www/wwww.yeyulingfeng.com/vendor/topthink/framework/src/think/route/RuleGroup.php ( 22.43 KB )
  101. /yingpanguazai/ssd/ssd1/www/wwww.yeyulingfeng.com/vendor/topthink/framework/src/think/route/Rule.php ( 26.95 KB )
  102. /yingpanguazai/ssd/ssd1/www/wwww.yeyulingfeng.com/vendor/topthink/framework/src/think/route/RuleItem.php ( 9.78 KB )
  103. /yingpanguazai/ssd/ssd1/www/wwww.yeyulingfeng.com/route/app.php ( 3.82 KB )
  104. /yingpanguazai/ssd/ssd1/www/wwww.yeyulingfeng.com/vendor/topthink/framework/src/think/facade/Route.php ( 4.70 KB )
  105. /yingpanguazai/ssd/ssd1/www/wwww.yeyulingfeng.com/vendor/topthink/framework/src/think/route/dispatch/Controller.php ( 4.74 KB )
  106. /yingpanguazai/ssd/ssd1/www/wwww.yeyulingfeng.com/vendor/topthink/framework/src/think/route/Dispatch.php ( 10.44 KB )
  107. /yingpanguazai/ssd/ssd1/www/wwww.yeyulingfeng.com/app/controller/Index.php ( 9.69 KB )
  108. /yingpanguazai/ssd/ssd1/www/wwww.yeyulingfeng.com/app/BaseController.php ( 2.05 KB )
  109. /yingpanguazai/ssd/ssd1/www/wwww.yeyulingfeng.com/vendor/topthink/think-orm/src/facade/Db.php ( 0.93 KB )
  110. /yingpanguazai/ssd/ssd1/www/wwww.yeyulingfeng.com/vendor/topthink/think-orm/src/db/connector/Mysql.php ( 5.44 KB )
  111. /yingpanguazai/ssd/ssd1/www/wwww.yeyulingfeng.com/vendor/topthink/think-orm/src/db/PDOConnection.php ( 52.47 KB )
  112. /yingpanguazai/ssd/ssd1/www/wwww.yeyulingfeng.com/vendor/topthink/think-orm/src/db/Connection.php ( 8.39 KB )
  113. /yingpanguazai/ssd/ssd1/www/wwww.yeyulingfeng.com/vendor/topthink/think-orm/src/db/ConnectionInterface.php ( 4.57 KB )
  114. /yingpanguazai/ssd/ssd1/www/wwww.yeyulingfeng.com/vendor/topthink/think-orm/src/db/builder/Mysql.php ( 16.58 KB )
  115. /yingpanguazai/ssd/ssd1/www/wwww.yeyulingfeng.com/vendor/topthink/think-orm/src/db/Builder.php ( 24.06 KB )
  116. /yingpanguazai/ssd/ssd1/www/wwww.yeyulingfeng.com/vendor/topthink/think-orm/src/db/BaseBuilder.php ( 27.50 KB )
  117. /yingpanguazai/ssd/ssd1/www/wwww.yeyulingfeng.com/vendor/topthink/think-orm/src/db/Query.php ( 15.71 KB )
  118. /yingpanguazai/ssd/ssd1/www/wwww.yeyulingfeng.com/vendor/topthink/think-orm/src/db/BaseQuery.php ( 45.13 KB )
  119. /yingpanguazai/ssd/ssd1/www/wwww.yeyulingfeng.com/vendor/topthink/think-orm/src/db/concern/TimeFieldQuery.php ( 7.43 KB )
  120. /yingpanguazai/ssd/ssd1/www/wwww.yeyulingfeng.com/vendor/topthink/think-orm/src/db/concern/AggregateQuery.php ( 3.26 KB )
  121. /yingpanguazai/ssd/ssd1/www/wwww.yeyulingfeng.com/vendor/topthink/think-orm/src/db/concern/ModelRelationQuery.php ( 20.07 KB )
  122. /yingpanguazai/ssd/ssd1/www/wwww.yeyulingfeng.com/vendor/topthink/think-orm/src/db/concern/ParamsBind.php ( 3.66 KB )
  123. /yingpanguazai/ssd/ssd1/www/wwww.yeyulingfeng.com/vendor/topthink/think-orm/src/db/concern/ResultOperation.php ( 7.01 KB )
  124. /yingpanguazai/ssd/ssd1/www/wwww.yeyulingfeng.com/vendor/topthink/think-orm/src/db/concern/WhereQuery.php ( 19.37 KB )
  125. /yingpanguazai/ssd/ssd1/www/wwww.yeyulingfeng.com/vendor/topthink/think-orm/src/db/concern/JoinAndViewQuery.php ( 7.11 KB )
  126. /yingpanguazai/ssd/ssd1/www/wwww.yeyulingfeng.com/vendor/topthink/think-orm/src/db/concern/TableFieldInfo.php ( 2.63 KB )
  127. /yingpanguazai/ssd/ssd1/www/wwww.yeyulingfeng.com/vendor/topthink/think-orm/src/db/concern/Transaction.php ( 2.77 KB )
  128. /yingpanguazai/ssd/ssd1/www/wwww.yeyulingfeng.com/vendor/topthink/framework/src/think/log/driver/File.php ( 5.96 KB )
  129. /yingpanguazai/ssd/ssd1/www/wwww.yeyulingfeng.com/vendor/topthink/framework/src/think/contract/LogHandlerInterface.php ( 0.86 KB )
  130. /yingpanguazai/ssd/ssd1/www/wwww.yeyulingfeng.com/vendor/topthink/framework/src/think/log/Channel.php ( 3.89 KB )
  131. /yingpanguazai/ssd/ssd1/www/wwww.yeyulingfeng.com/vendor/topthink/framework/src/think/event/LogRecord.php ( 1.02 KB )
  132. /yingpanguazai/ssd/ssd1/www/wwww.yeyulingfeng.com/vendor/topthink/think-helper/src/Collection.php ( 16.47 KB )
  133. /yingpanguazai/ssd/ssd1/www/wwww.yeyulingfeng.com/vendor/topthink/framework/src/think/facade/View.php ( 1.70 KB )
  134. /yingpanguazai/ssd/ssd1/www/wwww.yeyulingfeng.com/vendor/topthink/framework/src/think/View.php ( 4.39 KB )
  135. /yingpanguazai/ssd/ssd1/www/wwww.yeyulingfeng.com/vendor/topthink/framework/src/think/Response.php ( 8.81 KB )
  136. /yingpanguazai/ssd/ssd1/www/wwww.yeyulingfeng.com/vendor/topthink/framework/src/think/response/View.php ( 3.29 KB )
  137. /yingpanguazai/ssd/ssd1/www/wwww.yeyulingfeng.com/vendor/topthink/framework/src/think/Cookie.php ( 6.06 KB )
  138. /yingpanguazai/ssd/ssd1/www/wwww.yeyulingfeng.com/vendor/topthink/think-view/src/Think.php ( 8.38 KB )
  139. /yingpanguazai/ssd/ssd1/www/wwww.yeyulingfeng.com/vendor/topthink/framework/src/think/contract/TemplateHandlerInterface.php ( 1.60 KB )
  140. /yingpanguazai/ssd/ssd1/www/wwww.yeyulingfeng.com/vendor/topthink/think-template/src/Template.php ( 46.61 KB )
  141. /yingpanguazai/ssd/ssd1/www/wwww.yeyulingfeng.com/vendor/topthink/think-template/src/template/driver/File.php ( 2.41 KB )
  142. /yingpanguazai/ssd/ssd1/www/wwww.yeyulingfeng.com/vendor/topthink/think-template/src/template/contract/DriverInterface.php ( 0.86 KB )
  143. /yingpanguazai/ssd/ssd1/www/wwww.yeyulingfeng.com/runtime/temp/10a0c909b6afa23b5a52a2e2d58c3c0f.php ( 21.72 KB )
  144. /yingpanguazai/ssd/ssd1/www/wwww.yeyulingfeng.com/vendor/topthink/think-trace/src/Html.php ( 4.42 KB )
  1. CONNECT:[ UseTime:0.001087s ] mysql:host=127.0.0.1;port=3306;dbname=wenku;charset=utf8mb4
  2. SHOW FULL COLUMNS FROM `fenlei` [ RunTime:0.001554s ]
  3. SELECT * FROM `fenlei` WHERE `fid` = 0 [ RunTime:0.000825s ]
  4. SELECT * FROM `fenlei` WHERE `fid` = 63 [ RunTime:0.007519s ]
  5. SHOW FULL COLUMNS FROM `set` [ RunTime:0.001441s ]
  6. SELECT * FROM `set` [ RunTime:0.002249s ]
  7. SHOW FULL COLUMNS FROM `wendang` [ RunTime:0.001590s ]
  8. SELECT * FROM `wendang` WHERE `id` = 367782 LIMIT 1 [ RunTime:0.002369s ]
  9. UPDATE `wendang` SET `liulancishu` = 1 WHERE `id` = 367782 [ RunTime:0.028596s ]
  10. UPDATE `wendang` SET `lasttime` = 1773071307 WHERE `id` = 367782 [ RunTime:0.003293s ]
  11. SELECT * FROM `wendang` WHERE `id` < 367782 ORDER BY `id` DESC LIMIT 1 [ RunTime:0.003402s ]
  12. SELECT * FROM `wendang` WHERE `id` > 367782 ORDER BY `id` ASC LIMIT 1 [ RunTime:0.003131s ]
  13. SELECT * FROM `wendang` WHERE `id` <> 367782 ORDER BY `id` DESC LIMIT 10 [ RunTime:0.004022s ]
  14. SELECT * FROM `wendang` WHERE `id` <> 367782 ORDER BY `id` DESC LIMIT 10,10 [ RunTime:0.003247s ]
  15. SELECT * FROM `wendang` WHERE `id` <> 367782 ORDER BY `id` DESC LIMIT 20,10 [ RunTime:0.024109s ]
0.262122s