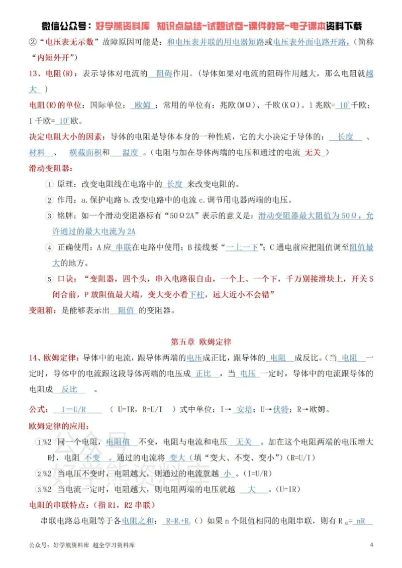
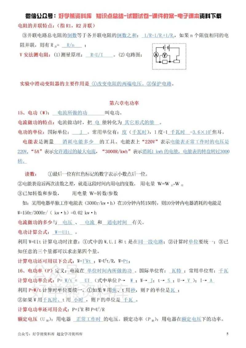
文档
办公文件
生活文档
学习资料
当前位置:
首页
>
文档
>教科版初中物理九年级下册_24秋《初中各科知识点梳理》_初中物理《知识梳理》8-9年级上下册_教科版初中物理8-9年级上下册知识点
教科版初中物理九年级下册_24秋《初中各科知识点梳理》_初中物理《知识梳理》8-9年级上下册_教科版初中物理8-9年级上下册知识点
2026-03-31 04:30:31
2026-03-31 01:24:06
文档预览
文档信息
文档格式
pdf
文档大小
1.712 MB
文档页数
9 页
上传时间
2026-03-31 01:24:06
下载文档
本文档来自网络内容,如有侵犯您的权益请联系我们删除,联系邮箱:wyl860211@qq.com。
上一篇
第一单元位置与方向(一)·单元复习(四大章)-(学生版)人教版_26春人教版数学三下_00、更新资料3月18日_解决问题专项练习-T7(1)_2025版
下一篇
第一单元位置与方向(一)·单元复习(四大章)-(教师版)人教版_26春人教版数学三下_00、更新资料3月18日_解决问题专项练习-T7(1)_2025版
最新文档
4.2.1元素性质的周期性变化规律(导学案)-(人教版2019必修第一册)(原卷版)_高化_595801221724高中化学新人教版选择性必修一二三电子版教案PPT课件高中试卷_必修一册(人教版)
4.2.1元素性质的周期性变化规律(分层作业)-(人教版2019必修第一册)(解析版)_高化_595801221724高中化学新人教版选择性必修一二三电子版教案PPT课件高中试卷_必修一册(人教版)
4.2.1元素性质的周期性变化规律(习题)-名课堂精选2022-2023学年高一化学同步精品备课系列(人教版2019必修第一册)(原卷版)_高化_2025春-人教版高中化学_01新版高中化学必修一
4.1鍘熺數姹狅紙鍒嗗眰浣滀笟锛夛紙鍘熷嵎鐗堬級_高化_595801221724高中化学新人教版选择性必修一二三电子版教案PPT课件高中试卷_选择性必修1册(人教版)_分层作业
4.1鍘熺數姹狅紙鍒嗗眰浣滀笟锛夛紙瑙f瀽鐗堬級_高化_595801221724高中化学新人教版选择性必修一二三电子版教案PPT课件高中试卷_选择性必修1册(人教版)_分层作业
4.1糖类(解析版)-人教版2019选择性必修3)_高化_595801221724高中化学新人教版选择性必修一二三电子版教案PPT课件高中试卷_选择性必修3册(人教版)_讲义
4.1糖类(精讲)(人教版2019选择性必修3)(解析版)_高化_595801221724高中化学新人教版选择性必修一二三电子版教案PPT课件高中试卷_选择性必修3册(人教版)_专项练习
4.1糖类(精讲)(人教版2019选择性必修3)(原卷版)_高化_595801221724高中化学新人教版选择性必修一二三电子版教案PPT课件高中试卷_选择性必修3册(人教版)_专项练习
4.1糖类(精练)(人教版2019选择性必修3)(解析版)_高化_595801221724高中化学新人教版选择性必修一二三电子版教案PPT课件高中试卷_选择性必修3册(人教版)_专项练习
4.1糖类(精练)(人教版2019选择性必修3)(原卷版)_高化_595801221724高中化学新人教版选择性必修一二三电子版教案PPT课件高中试卷_选择性必修3册(人教版)_专项练习
热门文档
4.1糖类(原卷版)-人教版2019选择性必修3)_高化_595801221724高中化学新人教版选择性必修一二三电子版教案PPT课件高中试卷_选择性必修3册(人教版)_讲义
4.1原电池(2)-2021-2022学年高二化学同步备课教案设计(人教版2019选择性必修1)_高化_2025春-人教版高中化学_03新版高中化学选择性必修1_02教案_教案(表格式)
4.1原电池(1)-2021-2022学年高二化学同步备课教案设计(人教版2019选择性必修1)_高化_2025春-人教版高中化学_03新版高中化学选择性必修1_02教案_教案(表格式)
4.1原电池基础知识讲义新教材人教版(2019)高中化学选择性必修一_高化_2025春-人教版高中化学_03新版高中化学选择性必修1_05培训讲义_讲义+习题_讲义
4.1.4原子结构与元素的性质—卤素(教学设计)-(人教版2019必修第一册)_高化_595801221724高中化学新人教版选择性必修一二三电子版教案PPT课件高中试卷_必修一册(人教版)_教学设计
4.1.4原子结构与元素的性质—卤素(导学案)-(人教版2019必修第一册)(解析版)_高化_595801221724高中化学新人教版选择性必修一二三电子版教案PPT课件高中试卷_必修一册(人教版)
4.1.4原子结构与元素的性质—卤素(导学案)-(人教版2019必修第一册)(原卷版)_高化_595801221724高中化学新人教版选择性必修一二三电子版教案PPT课件高中试卷_必修一册(人教版)
4.1.4原子结构与元素的性质—卤素(分层作业)-(人教版2019必修第一册)(解析版)_高化_595801221724高中化学新人教版选择性必修一二三电子版教案PPT课件高中试卷_必修一册(人教版)
4.1.4原子结构与元素的性质—卤素(分层作业)-(人教版2019必修第一册)(原卷版)_高化_595801221724高中化学新人教版选择性必修一二三电子版教案PPT课件高中试卷_必修一册(人教版)
4.1.4原子结构与元素的性质——卤族元素((习题)-名课堂精选2022-2023学年高一化学同步精品备课系列(人教版2019必修第一册)(解析版)_高化_2025春-人教版高中化学_习题
随机文档
4.1.4原子结构与元素的性质——卤族元素((习题)-名课堂精选2022-2023学年高一化学同步精品备课系列(人教版2019必修第一册)(原卷版)_高化_2025春-人教版高中化学_习题
4.1.3原子结构与元素的性质—碱金属(教学设计)-(人教版2019必修第一册)_高化_595801221724高中化学新人教版选择性必修一二三电子版教案PPT课件高中试卷_必修一册(人教版)_教学设计
4.1.3原子结构与元素的性质—碱金属(导学案)-(人教版2019必修第一册)(解析版)_高化_595801221724高中化学新人教版选择性必修一二三电子版教案PPT课件高中试卷_必修一册(人教版)
4.1.3原子结构与元素的性质—碱金属(导学案)-(人教版2019必修第一册)(原卷版)_高化_595801221724高中化学新人教版选择性必修一二三电子版教案PPT课件高中试卷_必修一册(人教版)
4.1.3原子结构与元素的性质—碱金属(分层作业)-(人教版2019必修第一册)(解析版)_高化_595801221724高中化学新人教版选择性必修一二三电子版教案PPT课件高中试卷_必修一册(人教版)
4.1.3原子结构与元素的性质—碱金属(分层作业)-(人教版2019必修第一册)(原卷版)_高化_595801221724高中化学新人教版选择性必修一二三电子版教案PPT课件高中试卷_必修一册(人教版)
4.1.3原子结构与元素的性质——碱金属元素(习题)-名课堂精选2022-2023学年高一化学同步精品备课系列(人教版2019必修第一册)(解析版)_高化_2025春-人教版高中化学_习题
4.1.3原子结构与元素的性质——碱金属元素(习题)-名课堂精选2022-2023学年高一化学同步精品备课系列(人教版2019必修第一册)(原卷版)_高化_2025春-人教版高中化学_习题
4.1.2原子结构与元素的性质(精讲)-(人教版)解析版_高化_595801221724高中化学新人教版选择性必修一二三电子版教案PPT课件高中试卷_必修一册(人教版)_专项练习
4.1.2原子结构与元素的性质(精讲)-(人教版)原卷版_高化_595801221724高中化学新人教版选择性必修一二三电子版教案PPT课件高中试卷_必修一册(人教版)_专项练习