26春五年级语文数学下册第二单元测试卷|电子版可打印
▲点击上方卡片一键关注▲
简介
大家好,我是木木妈,专注于幼小衔接与小学教育教学资源分享。如果大家觉得我分享的资料不错,可以分享给周边的家长。用优质的学习资料帮助孩子学习成长。今天木木妈给大家分享的是:
26春五年级语文数学下册第二单元测试卷。
完整电子版文章末尾可直接领取,无套路,欢迎收藏和下载。高清PDF电子版无水印。如果觉得合适,请支持正版!!

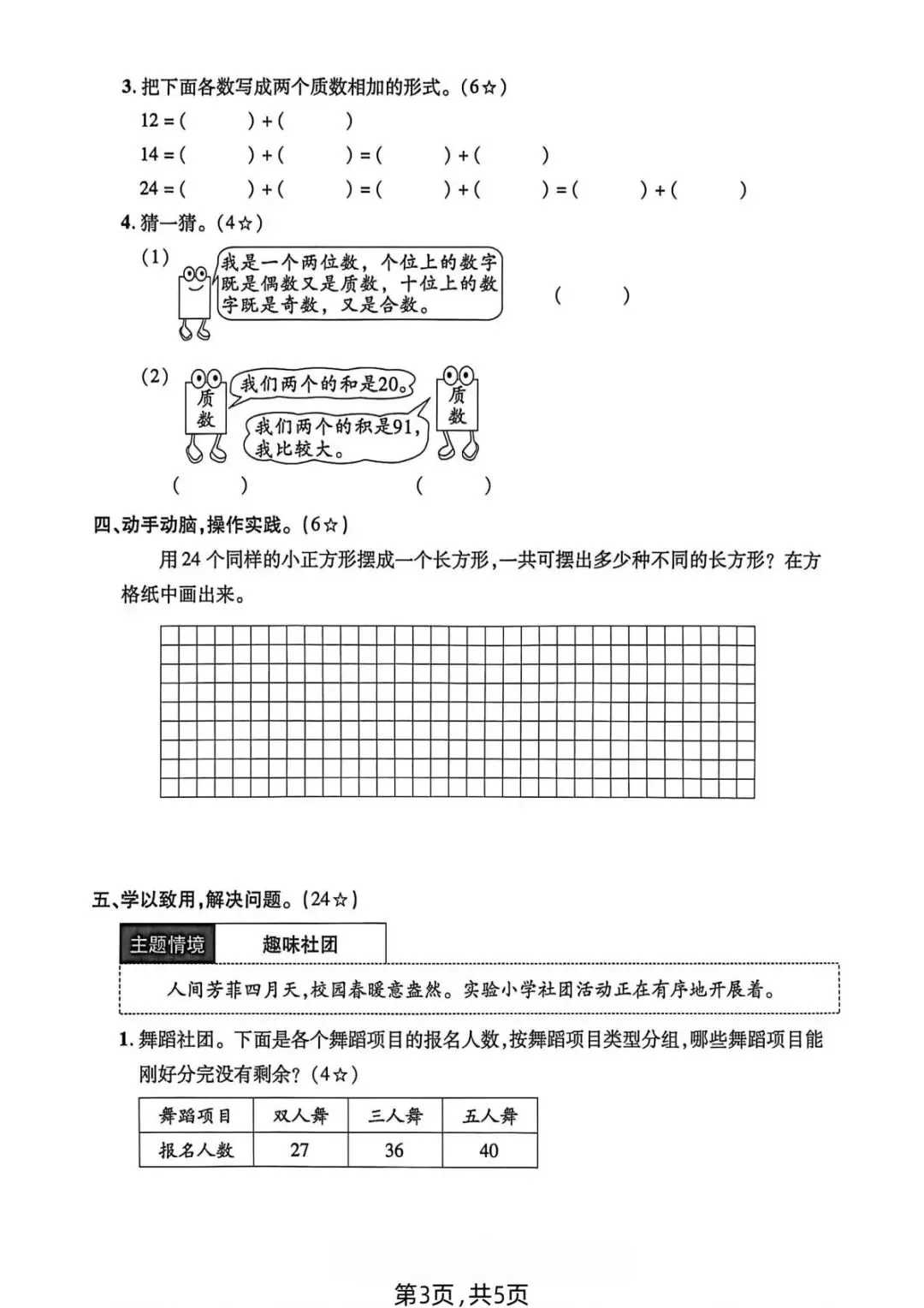
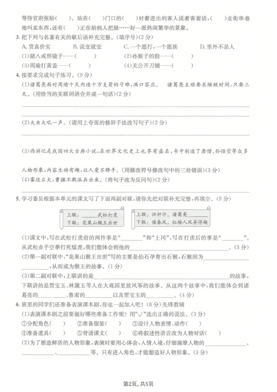
资源太多,仅展示部分内容

点击图片,查看大图
▼▼▼▼
领取完整电子版请拉到文末















5分打印
本公众号粉丝福利来啦!🌟
🌿黑白彩色都是5分/页(首单免费)!
🌿刺猬云印现在满1.9元即可包邮啦!
🌿满2.9元可免费升级顺丰快递!
🌿20点前下单,当天火速发货!
🌿下图二维码,即可下单打印哦!
免费学习资料分享
百度/夸克网盘,先保存后下载
五年级下语文第二单元质量检测卷1.pdf等11个文件
链接: https://pan.baidu.com/s/1RBpAbL9qq1KDpkXhIwOe_w 提取码: jjvc
五年级下数学第二单元质量检测卷《西师版》等11个文件
链接:https://pan.quark.cn/s/4cf217394fd3
推荐文末左下角阅读原文处,直接转跳到网盘保存
获取资源方法
1、复制链接到浏览器或夸克网盘打开
2、或选中完整链接,点“搜一搜”打开
3、部分资源可能会失效,需尽快保存
4. 手机端保存送1T空间,电脑端只送10g
5. 拉至文末扫码入群,领取更多免费资源

免责声明:本微信公众号分享的资源、视频及图片均为免费公益性分享,仅供学习交流之用,请勿用于商业用途!所有文件版权属于原创作者、原出版机构或影像公司所有,不得以任何理由在商业行为中使用。若喜欢此资源建议购买实体产品。如有侵权,请及时联系删除。
点击左下角“阅读原文”下载PDF电子版
求点赞

求分享

求喜欢

夜雨聆风