企业买了 AI,为什么跑不起来
一家企业花了几个月谈合同、走采购流程,把某个大模型的”企业版”跑起来了。三个月后,推广计划停摆,日活用户不到 10 人,全靠少数技术部门的同事维持。这是国内大量 AI 项目目前的真实状态。采购 ≠ 落地,而两者之间的差距,往往在技术决策阶段就已经注定了。更深的问题是:即使每个部门都”跑起来了”,各自建设的 AI 能力正在形成新一代孤岛,而这一次比数据孤岛更难治理。

“要不要微调””要不要 RAG””怎么和私有云打通”——这三个问题在企业 AI 落地的讨论里被问得最多,但得到的答案通常模糊或被产品销售驱动。国内企业在 AI 落地上面临的挑战有其特殊性:数据出境限制、现有私有云架构的网络隔离、以及合规要求对数据流向的管控。本文尝试给出这三个问题的工程答案,而不是营销答案。

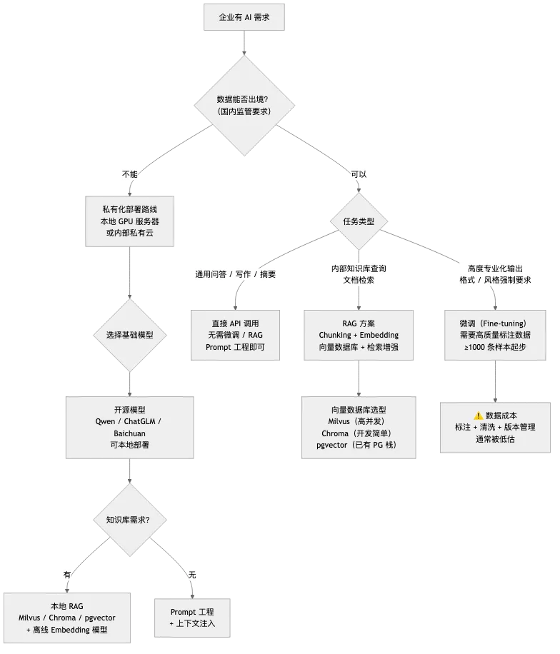
决策路径的起点是数据能否出境,而不是”哪个模型能力最强”。数据出境合规决定了部署方式,部署方式决定了可用的基础模型,基础模型的能力边界决定了是否需要 RAG 或微调。顺序搞反了,后面的决策全部无效。
发生了什么
为什么这个问题现在尤其重要:
2024–2026 年,国内 AI 基础设施采购进入快速增长期,各家大模型厂商都在向中大型企业推销”企业版”方案。Qwen 系列、文心一言企业版、百川企业版、ChatGLM 私有化——加上 Azure OpenAI Service 的中国区服务,企业的选择空间前所未有地大。
但采购完成率和实际落地率之间存在明显的剪刀差:多家集成商和咨询公司反映,企业 AI 项目在”概念验证(PoC)通过 → 全面推广”这个阶段的失败率极高。主要卡点:
-
PoC 用的是脱敏数据,真实数据进不了测试环境 -
部署完成后没有人知道怎么写有效的 prompt -
和现有系统的打通(OA、CRM、知识库)没有人力推进 -
模型回答质量不稳定,业务方信任度下降后不再使用
这四个卡点都不是”模型不够好”的问题,是落地工程和组织问题。
技术上这意味着什么
问题一:要不要微调(Fine-tuning)?
简短答案:95% 的场景不需要,而且你可能还没准备好。
微调适合的场景非常具体:
-
输出格式高度固定(如生成特定 JSON schema、特定法律文书格式) -
任务领域极度专业,通用模型几乎没有覆盖(如某细分行业的专有术语体系) -
需要模型”内化”某种风格或语气,而不是每次靠 prompt 注入
大多数企业实际面对的场景——内部知识库查询、文件摘要、会议纪要生成、代码审查——都不需要微调,靠 prompt 工程和 RAG 就能解决。
微调被过度推销有一个商业原因:它的部署周期更长、绑定更深,对服务商来说收入更可预期。销售话术通常是”用你们的数据训练专属模型,能力完全贴合业务”——这句话本身没有错,但省略了关键条件:“你们的数据”需要是高质量的标注语料,而不是从系统里导出来的原始日志。国内很多企业在接触微调方案时,手上的”数据”实际上是未经整理的 OA 附件、扫描 PDF、甚至是员工在群里发的语音转文字——这些数据在清洗之前毫无微调价值,而清洗工作本身就是一个独立的数据工程项目。
另一个常见的推销角度是”专属模型不会泄露数据”。这个说法混淆了部署方式和训练方式:如果担心数据安全,私有化部署通用模型同样能做到数据不出境,没必要为了安全理由去微调。真正推动微调需求的应该是能力瓶颈,而不是安全焦虑。
但从工程角度,微调的前置成本被严重低估了:
|
|
|
|---|---|
|
|
|
|
|
|
|
|
|
|
|
|
|
|
|
如果上述条件都不具备,微调的结果通常是:花了大量成本,得到一个在几个特定测试集上效果好、但在真实业务场景下表现不稳定的模型。
什么时候应该认真考虑微调: 当你有超过 5,000 条高质量的领域标注数据、有评估体系、并且 prompt 工程已经达到明显瓶颈的时候。一个实用的判断标准:如果你还在讨论”prompt 怎么写”,就说明微调的时机还没到。
问题二:要不要 RAG(检索增强生成)?
简短答案:有内部知识库查询需求的场景,RAG 通常是正确答案。
RAG 解决的是大模型的”知识时效”和”私有知识”问题:模型的训练数据截止于某个日期,而且不包含你公司的内部文档。RAG 通过在每次对话时从外部知识库检索相关片段,注入到 prompt 里,让模型”看到”它本来不知道的信息。
RAG 的核心技术组件:
文档处理: 原始文档(PDF / Word / HTML) → 分块(Chunking,通常 256–512 tokens) → Embedding 模型(文本 → 向量) → 向量数据库存储查询时: 用户问题 → Embedding 模型(问题 → 向量) → 向量相似度检索(Top-K 相关片段) → 片段 + 问题注入 prompt → 大模型生成答案
国内常见的技术选型:
|
|
|
|
|---|---|---|
|
|
|
|
|
|
|
|
|
|
|
|
|
|
|
|
|
|
|
|
|
|
|
|
RAG 被过度期望的几种典型场景:
RAG 不是”接入知识库就能用”,现实项目中 RAG 的期望落差有几个固定的来源:
-
“把所有内部文档都塞进去”的想法行不通:企业内部文档的质量参差不齐——有领导讲话稿、有几年前的老版制度、有扫描件、有多个部门各自修订的”同名文档”。RAG 的检索质量上限取决于知识库的质量下限,而不是取决于模型的能力。把没有整理的文档直接进库,结果是:问什么都能检索到”相关”的片段,但答案质量极不稳定,用户很快就失去信任。
-
“语义检索会自动理解意图”的误解:向量相似度检索擅长找”语义相似的内容”,不擅长回答”最新版是哪个””谁批准的””这个流程的例外情况”这类需要结构化逻辑或时序判断的问题。大量企业的知识库查询需求实际上是半结构化的(如:查某个项目的审批状态),这类问题用纯 RAG 效果有限,需要结合传统数据库查询(Text-to-SQL)才能答好。
-
一次部署、永久受益的期望:知识库需要持续维护。业务规则每季度都在变,产品文档每次版本迭代都要更新,老文档没有及时下架就会持续污染检索结果。RAG 带来的不只是部署成本,还有一个长期的文档治理责任,这在采购阶段几乎从不被提及。
RAG 常见的技术失败模式:
- 分块粒度不对
:太细导致每个块缺乏上下文,太粗导致检索噪音多 - Embedding 模型和生成模型语言不匹配
:用英文 Embedding 处理中文文档,检索效果差 - 没有重排序(Re-ranking)
:向量相似度检索出来的 Top-K 片段不一定是最相关的,加一个轻量 Cross-Encoder 重排序能显著提升效果 - 文档质量差
:扫描 PDF、格式混乱的 Word 文档进 RAG 之前需要先做结构化处理,否则 Chunking 结果一片混乱
问题三:怎么和现有私有云打通?
这是国内企业落地 AI 最常被忽视、最容易变成项目卡点的问题。
国内私有云的典型架构:
大多数中大型企业(金融、制造、政府)的私有云基于以下之一:
- 华为云 Stack(HCS)
:国内市占率最高,基于 OpenStack 演进 - VMware vSphere + NSX
:历史遗留较多,迁移到国产化中 - TStack(腾讯私有云)/ Apsara Stack(阿里云)
:互联网和新兴企业较多 - OpenStack 自建
:技术团队较强的企业
AI 服务需要打通的不只是”部署在哪”,而是一系列连接点:
网络隔离问题(最常见的卡点):
私有云环境通常有严格的网络隔离:生产网、测试网、开发网相互隔离,访问 AI 服务需要申请网络策略放行。如果 AI 服务部署在 DMZ 或独立 GPU 集群,而业务系统在生产内网,中间可能需要走 API Gateway 或 Service Mesh 做流量代理,审批周期往往超过部署周期本身。
实用的打通路径:
方案 A(最简单):API 网关代理 业务系统 → 内网 API Gateway → AI 服务集群 优点:不改业务代码,网络策略集中管理 缺点:增加一跳延迟,API Gateway 成为单点方案 B(Sidecar 模式): 业务 Pod/VM → Sidecar 代理 → AI 服务 适合容器化(K8s)环境,配合 Istio/Envoy 优点:流量可观测,支持认证/限流 缺点:K8s 基础设施要求,改造成本高方案 C(离线批处理): 业务系统 → 消息队列(Kafka/RocketMQ)→ AI Worker → 结果写回 DB 适合不需要实时响应的场景(文档批量处理、报告生成) 优点:解耦彻底,对网络隔离要求最低 缺点:不支持交互式对话
数据合规的具体要求:
国内企业使用 AI 服务时,数据合规是绕不过的约束:
- 《数据安全法》《个人信息保护法》
:用户的个人数据(姓名、身份证、联系方式)不得传输给境外服务器,原则上也不应传入任何未经备案的 AI 服务 - 金融行业
:银保监会要求客户数据不出本行系统,AI 处理必须在行内完成 - 政务系统
:等保要求通常要求系统在政务云或自建机房部署
实际操作:在把任何文档传入 AI 系统之前,需要评估文档是否包含”受保护数据类别”。大多数内部知识库文档(技术文档、操作手册、产品说明书)不涉及个人数据,可以直接进 RAG;包含客户信息的文档(合同、工单)需要脱敏后进入,或者完全走私有化部署方案。
深度分析
智算基础设施正在变成新一代孤岛
过去十年,国内企业经历了一轮”数据孤岛”治理——花了大量资源把 ERP、CRM、OA 等系统的数据打通,建了数据中台、数据湖。现在,同样的问题正在 AI 基础设施层重演,而且速度更快、结构更难修复。
问题的起点是采购逻辑:AI 项目通常从单个业务部门的 PoC 开始,某个部门通过了验收、拿到了预算,部署了一套 GPU 集群 + 向量数据库 + 模型服务。另一个部门随后启动自己的 PoC,用了不同的模型厂商、不同的 Embedding 模型、不同的向量数据库版本。六个月后,同一家企业里可能跑着三套互不兼容的”智算平台”:
业务部门 A:Qwen 私有化 + Milvus 2.x + BGE-large业务部门 B:文心企业版 API + Elasticsearch 向量索引 + 文心 EmbeddingIT 部门:华为 ModelArts + GaussDB AI + 自研 Embedding
这三套系统各自能用,但:
-
用户提的同一个问题,在三个入口可能得到不同答案 -
同一份文档(如公司管理制度)在三个知识库里各有一份,更新不同步 -
每套系统有独立的运维团队、独立的安全审计要求、独立的合规备案
这不是理论担忧,是目前国内大型企业 AI 建设的常见现状。”先跑起来再说”的策略在 PoC 阶段合理,但在全公司推广阶段会形成技术债,而且这种技术债比数据孤岛更难清理——因为模型和知识库的耦合比数据库的 schema 更难标准化。
监管严格行业的不一致性问题尤其严重
金融、医疗、政务这三个行业,AI 落地的监管压力最大,但讽刺的是,它们的”智算孤岛”问题也最严重。原因是:越严格的监管环境,越倾向于”每个系统单独立项、单独审批、单独验收”,而不是”统一建设、统一接入”。
金融行业:
银行内部通常按条线(零售、对公、风控、运营)分别建设 AI 能力,条线之间的系统隔离本来就是监管要求(数据不能跨条线流动)。结果是:零售条线的智能客服用一套模型,风控条线的文本分析用另一套,运营条线的报告生成又是一套。当监管机构要求”解释 AI 决策依据”时,这三套系统给出的口径、术语、信心评分完全不一致——而监管机构只看到的是这家银行”的 AI 系统”。
更具体的问题是模型版本管理:监管机构要求金融机构保留 AI 模型的历史版本和决策日志,以便事后审计。但三套独立系统的日志格式不同,模型版本的记录方式不同,在需要提供统一审计报告时,人工整合成本极高。
医疗行业:
医院信息化建设通常按科室推进,各科室的 AI 辅助诊断系统往往来自不同厂商,训练数据集、诊断标准、输出格式各不相同。当医院管理层需要统计”AI 辅助准确率”时,会发现三个科室的数字根本没有可比性——因为底层定义就不一样。《人工智能辅助诊断软件》的注册证审批是按产品单独审批的,进一步固化了”各系统独立”的格局,没有动力打通。
政务系统:
等保分级要求不同密级的系统物理隔离,高密级系统无法调用低密级的 AI 服务。实践中,各委办局分别建 AI 能力,同一个城市可能有十几套”政务 AI 平台”并行,使用同样的开源模型但版本不同、提示词工程策略不同、安全过滤规则不同。当需要跨部门协同处理一个事务(如营业执照 + 税务 + 社保联办)时,各系统给出的结果经常相互矛盾,最终还是人工兜底。
为什么这个问题比数据孤岛更难解:
数据孤岛的本质是”数据格式和 API 不统一”,解法是 ETL + 数据标准化。但智算孤岛叠加了模型行为的不一致性:即使两套系统用同一个基础模型,不同的 prompt 模板、不同的 Embedding 版本、不同的知识库分块策略,会产生系统性的行为差异,而这种差异没有客观的”正确答案”来校准。
数据可以做 schema 标准化,模型输出无法直接标准化——你不能强制要求两个 RAG 系统对同一个问题给出相同的答案,除非底层的知识库、检索策略、模型版本完全一致。在监管机构要求”一致性”的场景下,这是一个没有简单技术解法的问题。
为什么 PoC 成功率高、全面推广失败率也高?
PoC 阶段的成功条件通常是:精选的文档、精心设计的测试问题、技术团队主导评估。这套条件在全面推广时全部消失:文档质量参差不齐、提问方式五花八门、评估方是对 AI 陌生的业务人员。
这不是 AI 的问题,是 PoC 环节没有测真实场景的问题。
有效的 PoC 设计应该包含:
-
用真实的、未经筛选的业务文档(而不是样本文档) -
让实际使用者(而不是技术评估人员)设计测试问题 -
测试边界情况:文档里没有答案时,模型是否正确说”不知道”而不是编造答案 -
测试系统集成路径,而不只是模型能力
开源 vs. 闭源的选择框架:
这个问题在国内比在其他市场更复杂,因为数据出境限制实际上把”闭源境外模型”(GPT-4、Claude)的可用场景限制在了脱敏数据或不涉及个人信息的场景。国内企业的实际选择通常是:
|
|
|
|
|---|---|---|
|
|
|
|
|
|
|
|
|
|
|
|
|
|
|
|
落地成功率最高的场景:
根据多个集成项目的反馈,目前落地成功率最高的 AI 应用场景是:
- 代码审查辅助
:输入代码,输出问题列表——任务明确,结果可验证,不依赖模型”理解业务” - 结构化文档生成
:给定模板和输入数据,生成周报/月报/合同摘要——格式固定,质量可控 - 批量文档分类和标签
:给大量文档打标签,替代人工操作——即使偶尔出错也可接受
成功率最低的场景:开放式知识问答(”我们公司的政策是什么”)——这要求 RAG 覆盖所有相关文档、文档保持最新、模型能正确识别检索失败。这三个条件同时满足需要持续的工程投入。
值得关注的信号
-
监管机构是否发布 AI 系统一致性要求:金融行业的 AI 监管目前关注的是”可解释性”和”模型风险管理”,还没有明确要求跨系统输出一致性。如果银保监会或证监会发布相关指引,要求同一机构的 AI 系统遵循统一的决策口径,将直接推动金融机构做智算整合。
-
企业 AI 中台产品是否出现:数据孤岛问题最终靠数据中台(OneData 等)缓解。类似地,如果有厂商推出”AI 中台”产品——统一的模型接入层、统一的知识库管理、统一的审计日志格式——并被监管严格行业采用,说明孤岛问题已经严重到产生市场需求。
-
RAG 框架的国内采用情况:LangChain 和 LlamaIndex 都有中文生态,但国内也出现了本土替代品(如阿里的 PAI-RAG、腾讯的 LightRAG 等)。如果本土框架开始在企业场景规模化落地,说明国内 AI 工程能力在快速成熟。
-
Milvus 的版本动向:Milvus 3.0 已经在 2025 年底发布,支持更细粒度的向量和标量混合检索(Hybrid Search)。这对 RAG 的精度有显著提升,值得关注国内企业的采用时间线。
-
模型厂商的企业级 SLA:目前国内大模型厂商的企业版服务,SLA 普遍在 99.5% 左右,低于国际主流云服务的 99.9%。如果某家厂商率先把 SLA 提升并配套赔偿机制,这会成为企业采购的强信号。
补充背景
RAG 的技术演进: RAG 的概念来自 Lewis 等人 2020 年在 NeurIPS 的论文《Retrieval-Augmented Generation for Knowledge-Intensive NLP Tasks》。原始论文的场景是 Wikipedia 检索,但在大模型时代被广泛应用于私有文档检索。当前的工程实践已经远超原始论文,包括混合检索(稠密 + 稀疏)、重排序、查询重写等多种增强技术。
BGE Embedding 模型: BGE(BAAI General Embedding)是北京智源人工智能研究院开源的中英双语 Embedding 模型系列,在中文语义检索任务上表现最好,是国内 RAG 实践中使用最广的 Embedding 模型。在 HuggingFace MTEB 中文排行榜长期排名前列。
延伸阅读
-
BGE Embedding 模型 — 国内 RAG 首选 Embedding 模型 -
Milvus 官方文档 — 向量数据库,含 RAG 最佳实践 -
LangChain 中文文档 — RAG 实现的主流框架 -
RAG vs Fine-tuning 对比分析 — 学术层面的系统对比(Shi et al., 2023)
夜雨聆风