25-26年春新七年级下册统编版54制语文《期中考试模拟检测卷2套》附答案解析 可打印
点击关注,领取更多学习资源✨
✨今日给家长朋友们分享的是:25-26年春新七年级下册统编版54制语文《期中考试模拟检测卷2套》附答案解析 电子版可打印
需要的家长给孩子打印出来,让孩子练练吧✍欢迎转发到班级群,助力更多孩子学习进步!文末有完整版领取方式。
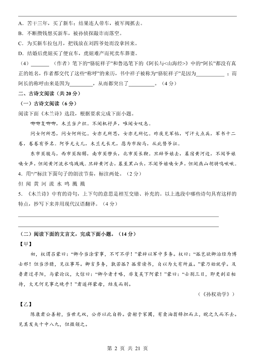
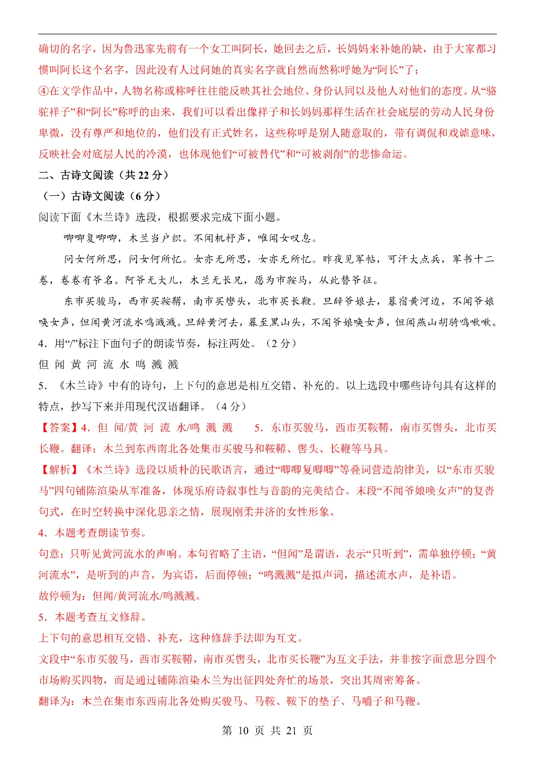
关注我,每天持续分享更多的优质学习资料。
(温馨提示:文末有完整电子版领取方式)










(因篇幅有限,仅展示部分内容)
领取完整电子版:
①:点一点右下角的“赞”和“❤”,以防找不到文章
②:在公众号对话框中回复:七年级
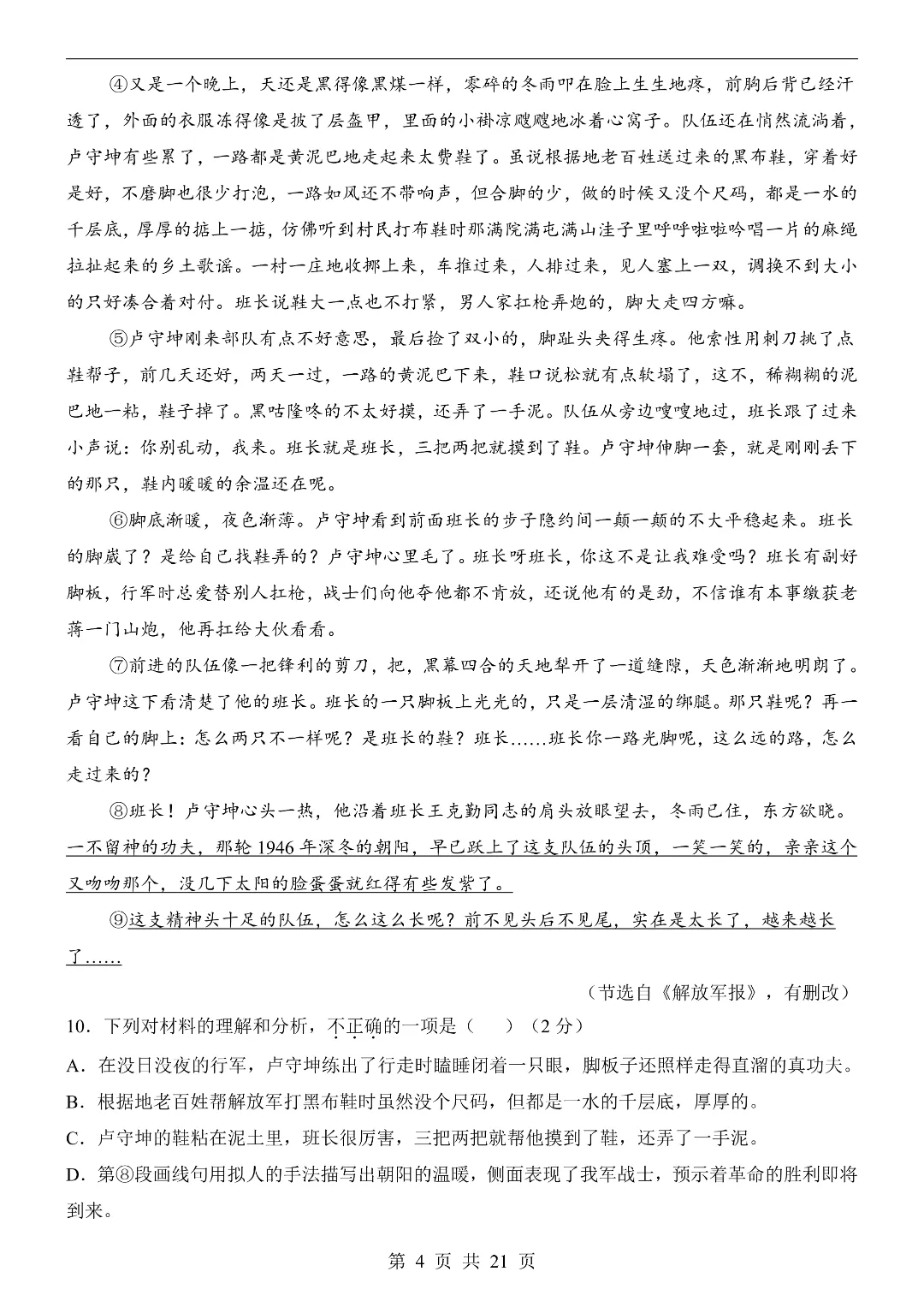
请直接复制关键词噢,以免输入错误~

本微信公众账号分享的资源均通过网络等公共合法渠道获得,仅供试用!版权属于原出版机构或影像公司,本资源为电子载体,传播分享仅限于家庭使用与交流心得、参考和辅助购买决策,不得以任何理由在商业行为中使用,若喜欢此资源,建议购买实体产品。文章中的视频及图片均来自网络,版权归原作者或原出版社所有。如有侵权,请及时联系删除。
夜雨聆风