会员权益说明
会 员 说 明
1.会员权益
2.会员福利
会员专属福利:除公众号资料外,另有《公基6000题》含详细解析分享、助力会员早日上岸!

备考资料获取链接
(涉及时政类资料均已更至最新)
时政类
最新版!全年时政要问及1500题(2025年1月-2026年4月)2026年4月15日新更
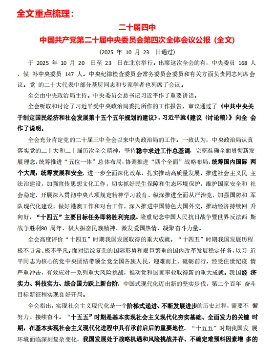
《二十届四中考点梳理及150道自测题》含“十五五规划”
考前必看!《2026时政考前预测考点》(2026年4月15日新更)
2026年《求是》文章考点汇总及自测题(2026年4月新更)
最新版!《2024年—2026年领导人重要讲话考点500题》
《党的二十大专项资料及320题》
2026年两会及政府工作报告【重点标注100题】
《中特知识梳理2025》含自测题
《2025年事业单位考试重点知识预测》
公基、常识类
免费领取!《2025公基月套卷》考前冲刺!
《2026航空航天科技知识考点汇总》2026年4月新更!
升级版《党史、党章、党建核心考点及350题》新更
《2026公基必刷1600题》题本+解析
《2025公基知识考点速记3700条》
教育类
考前必做《教育综合知识专项刷题》
【考前突击】教师面试结构化考题汇总(含解析)
【教师招聘】教育综合知识思维导图 考前必背!
三支一扶考试
《2025三农知识预测题》
公考资料
2024公考《新编押题作文37篇》
3.加会员
1.扫描下方二维码,微店购买
2.或者后台回复“加会员”购买
4.部分资料展示
最新版!全年时政要问及1500题(2025年1月-2026年4月)2026年4月15日新更











教招冲刺!《2026教育时政及预测题》2026年4月新更








夜雨聆风