






郭氏数学学习法开创者郭老师,十余年重点初中教龄。一对一辅导初中数学,带全国各地学生,基本都能在20小时内提高一个档次!
郭老师讲课主要针对核心知识点和基本原理,讲解题思路和实战技巧,目标是中考。教学15年,把初中数学所有题型方法,总结成一套《郭氏数学内部资料》,每节课都有不同难度的题型满足不同程度学生上课需求。每次上课先备课,找到母题和变化题型,要学就彻底学透,不能似会不会。学好了,成绩的提高是水到渠成。
课程举例:方程。所有的老师都会让你找等量关系,但不是所有老师都能告诉你如何找等量关系,在哪找等量关系。透过郭老师指点,让学生能轻松找到等量关系,然后先列宏观的等量关系,记下来只需把数据代入即可,从此方程应用题不再望而生畏,而成为你的强项。然后通过对比学习一元一次方程、二元一次方程组、一元一次不等式、分式方程、一元二次方程,贯穿起整个初中数学代数体系,学透一章即可学会五章!每学完一章,重点在哪、难点在哪、易错点又在哪,都很清楚。正确的教学,学生能找到知识之间的联系,自然学得轻松。
不只是讲方法。更要透过每一节课,培养解题习惯,首先是培养如何翻译知识点。数学读题,不是朗读。而是边读题,边翻译。不仅要把已知条件写在图上,还要把顺便产生的结论标上。比如看到“平行线和角平分线”,主动想到“会产生等腰三角形”;看到“垂直平分线”,马上反应出“垂直平分线上的点到两边距离相等” 。这些关键词就像密码,“翻译”出对应的知识点,往往就是解题的关键。别人刚读完题,你已经在图中得到好几个结论了,自然离答案更近一步!
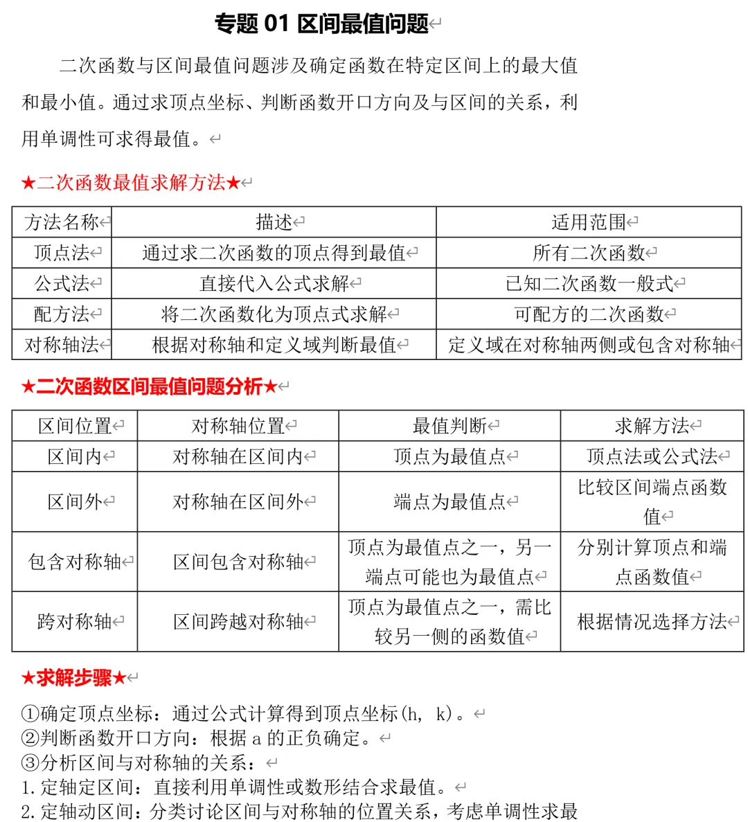
新题难题,更多需要学生自己先主动思考:新题和已经学过的基本功题型有什么区别联系,克服这个区别不就解出来了吗?【郭老师上课实例:①胡不归问题如何还原到将军饮马?②二次函数最值问题如何一次学会六大题型?】。
为什么要一对一?因为不同的学生需要学的东西不一样!满分100的卷子,60分水平和90分水平需要学的练的都不能一样。有个同学每次作业的错题,母亲都会帮她详细的记录所有的错题,让她练,但是学生不愿做,也做不出来。即使这次做出来,下次又不会了。事实上,她只需练好70-80分之间的中档基本功题型即可轻松愉快地提高,等成绩提高到七八十以后,再图90分,100分。所以,郭老师这里从来没有死板的教案和统一作业,都是根据学生的具体情况,在大量内部资料里面选择合适的难度。
提分案例1:郑东新区初一女生,刚来时及格都难。每周两次课,跟学校同步,先讲好当下内容,跟得上学校进度是第一步,过程中遇到之前的漏洞顺便补上。从作业基本空白到慢慢地作业能写满、写对,成绩从55到61、83到期末统考,考了班级第三名97分(满分100)!22年中考数学117分(满分120)!该生并不属于很聪明的学生,也不是特别主动学,好处是听话,该上课上课该写作业写作业,最终考入满意的高中,并且由于初中底子打得好,现在高中数学也很好。初二开始跟我学物理,物理一直保持得不错,稳定在班级前五,考过两次班级第一。几年来和家长建立了深厚友谊,给我推荐了多位学生。
提分案例2:更多的是外地学生,线上辅导。苏州初二李同学,家长在网上看到郭氏数学公益课视频,找到了我,线上一对一辅导。由于基础较差(班级后15名),刚开始每周一三六晚上各上一小时。三个月后成绩提高到85分。第一次考这个分数,他的家长简直不敢相信,其实从平时的作业就能看出来端倪。之后每周上2小时,一年后成绩稳定在前三名,每周只需上一小时拔高即可。网课一对一确实没有线下上课方便,可是讲课最重要的是老师的水平!老师如何引导、启发、老师讲的怎么样才是最重要的!网课有一个线下课没有的优势就是:网课的每道题、每个方法都有聊天记录,下课后可以认真复习、再次练习。
提分案例3:西安某四大名校初三学生,从初一开始成绩一直是90分左右(满分120),到初三只有80分了,换了几个辅导班成绩始终没法提高。我分析了他的知识结构之后,制定相应的对策:先跟学校同步学好当下,过程中发现之前的漏洞,顺便补上。很快有了成效,经过两个月,已经进入前十名。现在很有信心,目标是中考接近满分。
好老师一次课即可指点迷津、拨云见日,让孩子对数学充满信心,爱上数学。郭老师微信15838248498.






夜雨聆风