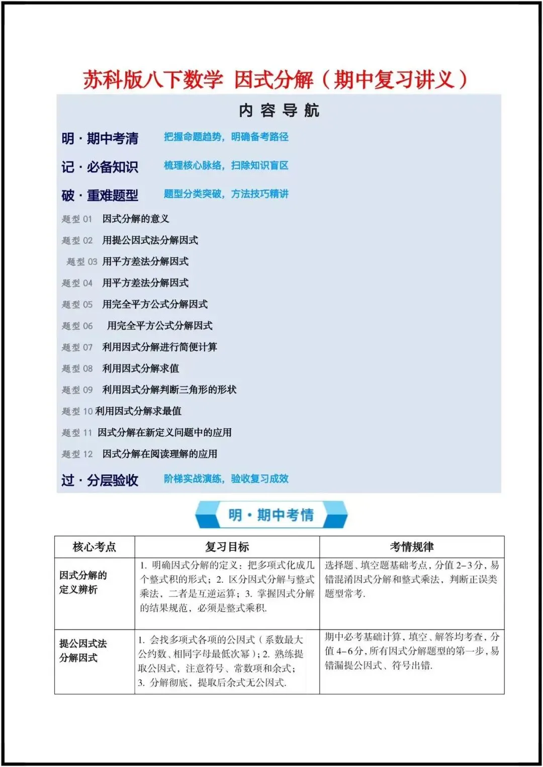
这份资料是苏科版八年级下册数学“因式分解”专题期中复习讲义,专为期中备考打造,是一份“考点梳理+方法精讲+题型突破”的完整复习资料。
核心内容框架
资料整体分为四大模块,层层递进覆盖考点:
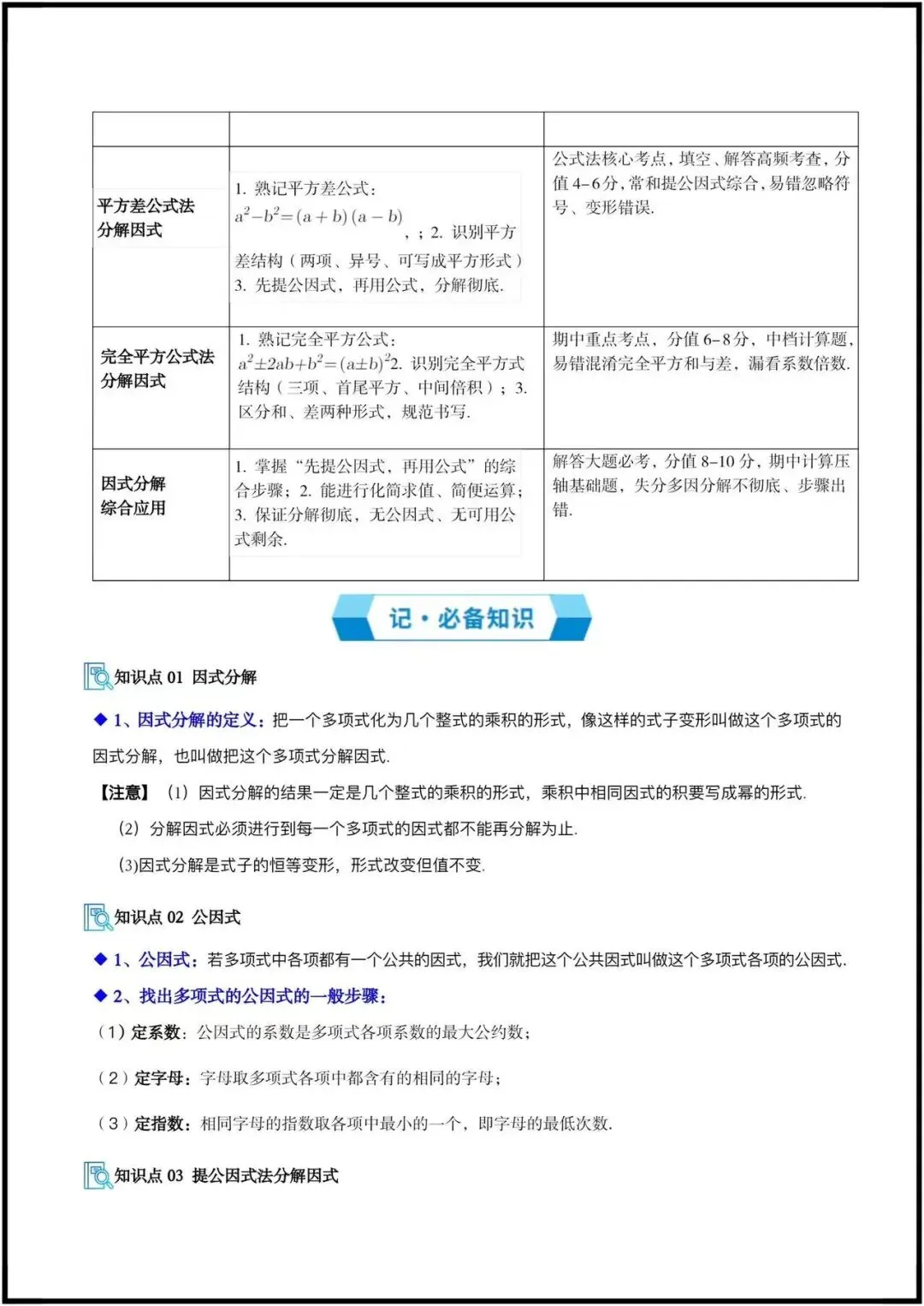
1. 明·期中考情
◦ 明确因式分解各考点的复习目标与考情规律:
◦ 基础定义辨析:选择题、填空题常考,分值2-3分,易与整式乘法混淆。
◦ 提公因式法:必考基础,是所有因式分解题型的第一步,分值4-6分,易错点为符号处理、漏提公因式。
◦ 公式法(平方差、完全平方):期中核心考点,填空、解答高频考查,分值4-8分,易忽略变形条件、混淆公式结构。
◦ 综合应用:解答大题必考,分值8-10分,考查“先提公因式,再用公式”的综合步骤。
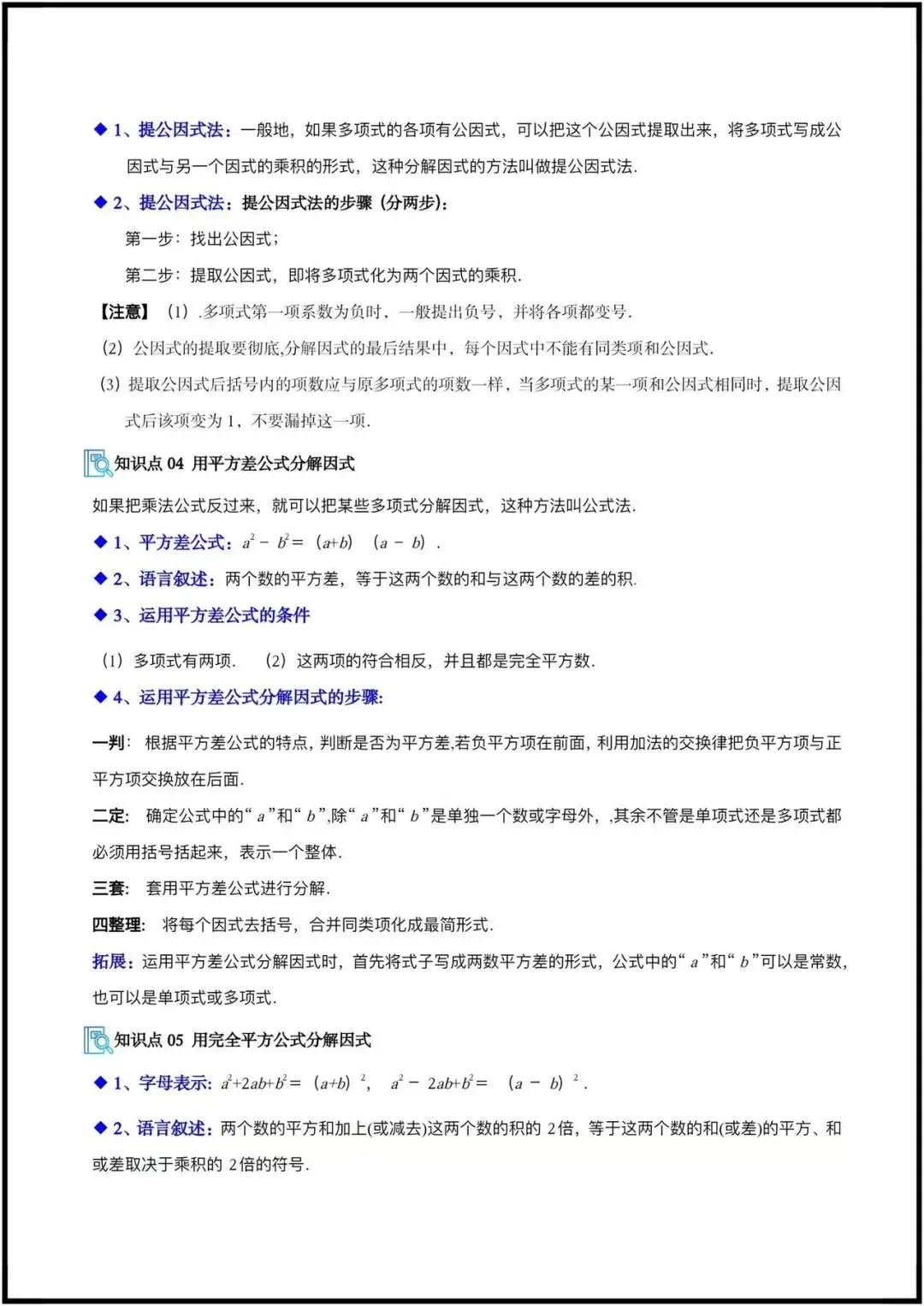
2. 记·必备知识
系统梳理核心知识点,扫清知识盲区:
◦ 因式分解的定义与注意事项(结果必须是整式乘积、分解要彻底、是恒等变形)。
◦ 公因式的概念与提取步骤(定系数、定字母、定指数)。
◦ 提公因式法的步骤与易错点(首项为负时先提负号、提公因式后项数不变)。
◦ 平方差公式、完全平方公式的结构特征、适用条件与分解步骤。
3. 破·重难题型
按期中高频题型分类突破,覆盖12类核心考法,每类题型均配解题技巧+典例+变式训练:
◦ 基础概念类:因式分解的意义辨析、公因式的确定。
◦ 基础方法类:提公因式法、平方差公式、完全平方公式分解因式。
◦ 综合应用类:因式分解的简便计算、求值、判断三角形形状、求最值。
◦ 拓展创新类:新定义问题、阅读理解应用。
4. 过·分层验收
(资料未展示完整)预计包含阶梯式实战演练,从基础到进阶,帮助学生验收复习效果,针对性查漏补缺。














本微信公众账号分享的资源均通过网络等公共合法渠道获得,仅供试用!版权属于原出版机构或影像公司,本资源为电子载体,传播分享仅限于家庭使用与交流心得、参考和辅助购买决策,不得以任何理由在商业行为中使用,若喜欢此资源,建议购买实体产品。文章中的视频及图片均来自网络,版权归原作者或原出版社所有。如有侵权,请及时联系删除。
夜雨聆风