





更多“小学数学资料”干货
长按二维码关注“朗读君数学”

【奥数知识001】等量代换法
【奥数知识002】 扩图
【奥数知识003】讲格点与面积
【奥数知识004】填 横式
【奥数知识005】等积规律
【奥数知识006】整数的拆分
【奥数知识007】盈亏问题
【奥数知识008】猎狗追兔问题
【奥数知识009】钟面行程问题(1)
【奥数知识010】钟面行程问题(2)
【奥数知识011】设数法
【奥数知识012】走走停停问题
【奥数知识013】加法原理
【奥数知识014】代数法
【奥数知识015】找规律
【奥数知识016】找简单数列的规律
【奥数知识017】自然数串趣题
【奥数知识018】最大公约数和最小公倍数
【奥数知识019】 和倍问题
【奥数知识020】 数数与计数
【奥数知识021】 电梯问题
【奥数知识022】分解因数法
【奥数知识023】 上楼梯问
【奥数知识024】 数学游戏
【奥数知识025】 火柴棍游戏
【奥数知识026】 猜猜凑凑
【奥数知识027】几何公理、定理或性质
【奥数知识028】数与形相映
【奥数知识029】 最值规律
【奥数知识030】数串趣题
【奥数知识031】几何变换法
【奥数知识032】火柴游戏
【奥数知识034】面积计算
【奥数知识035】简单的抽屉原理
【奥数知识036】份数法
【奥数知识037】年龄问题
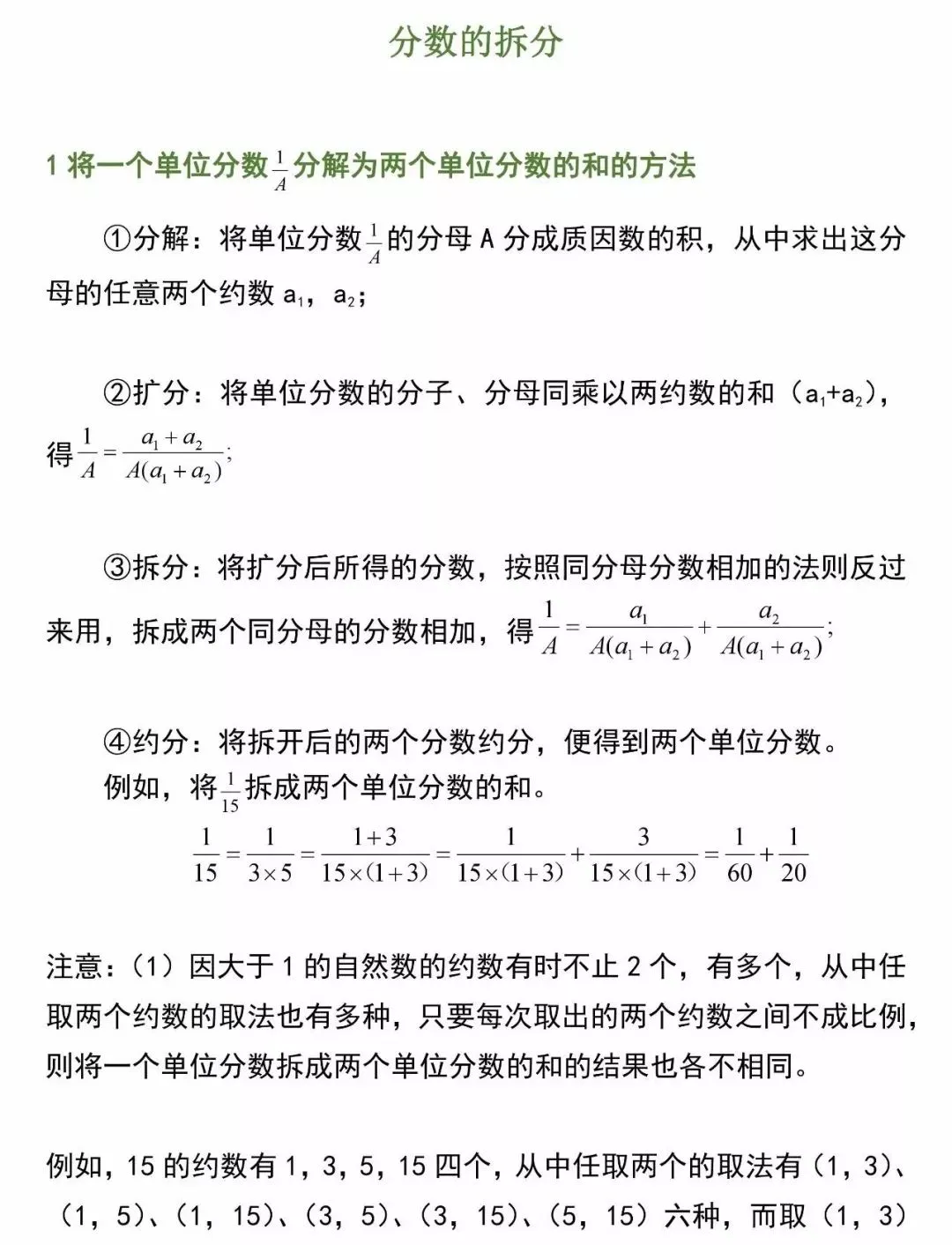
【奥数知识038】分数的拆分
【奥数知识039】找规律法
【奥数知识040】归总法
【奥数知识041】几何体侧面展开
【奥数知识042】填算式
【奥数知识043】枚举法
【奥数知识044】巧填算符
【奥数知识045】最短路线问题
【奥数知识046】设数法解题
【奥数知识047】尝试法
【奥数知识048】定义新运算
【奥数知识049】竖式字谜
【奥数知识050】几何图形变换法
【奥数知识051】整数的拆分法
【奥数知识052】倒推法的妙用
【奥数知识053】巧求周长
【奥数知识054】形跑道问题
【奥数知识055】考虑所有可能情况
【奥数知识056】 相遇问题
【奥数知识057】扩缩图形
【奥数知识058】解时钟问题的方法
【奥数知识059】运算法则或方法
【奥数知识060】直接思路
【奥数知识061】火车过桥问题
【奥数知识062】 综合题选讲
【奥数知识063】 电梯问题
【奥数知识064】几何图形的缩倍法
【奥数知识065】抽屉原理
【奥数知识066】解纵横交错的复杂题
【奥数知识067】楼梯上的数学应用题
【奥数知识068】 整除
【奥数知识069】带余数的除法
【奥数知识070】 转化思路
【奥数知识071】数学应用游戏
【奥数知识072】流水行船问题
【奥数知识073】摆摆看看
【奥数知识074】简单的抽屉原理
【奥数知识075】估值计算
【奥数知识076】对称变换
【奥数知识077】差倍问题
【奥数知识078】三角形面积
【奥数知识079】加法原理
【奥数知识080】面积计算
【奥数知识081】枚举法
更多数学工具 点击下方卡片,开始使用 ▼ 






夜雨聆风