文档
办公文件
生活文档
学习资料
当前位置:
首页
>
文档
>2023年05月时政热点试题及答案_三桶油_中石化笔试_中石化笔试_8、时政(全年持续更新)_2023时政全年持续更新_01时政试题及答案
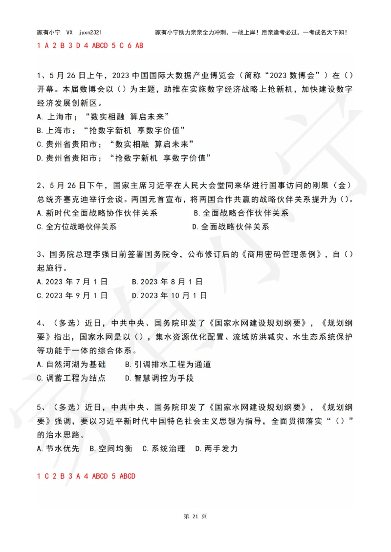
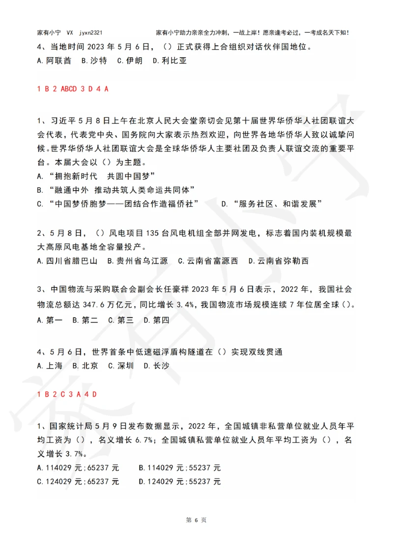
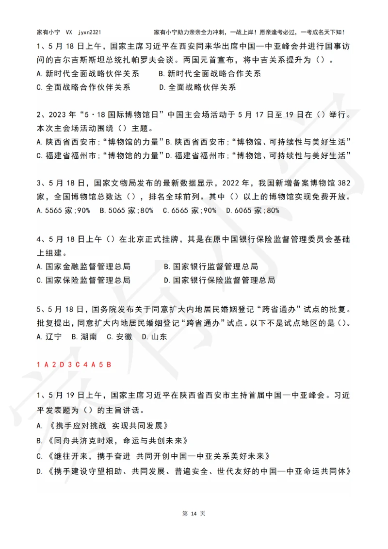
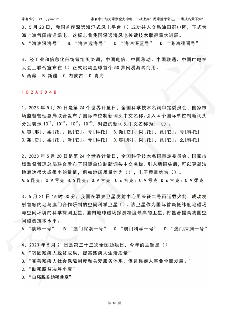
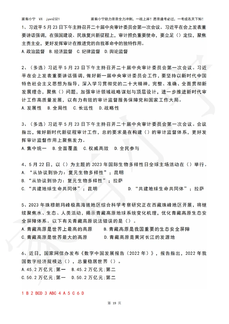
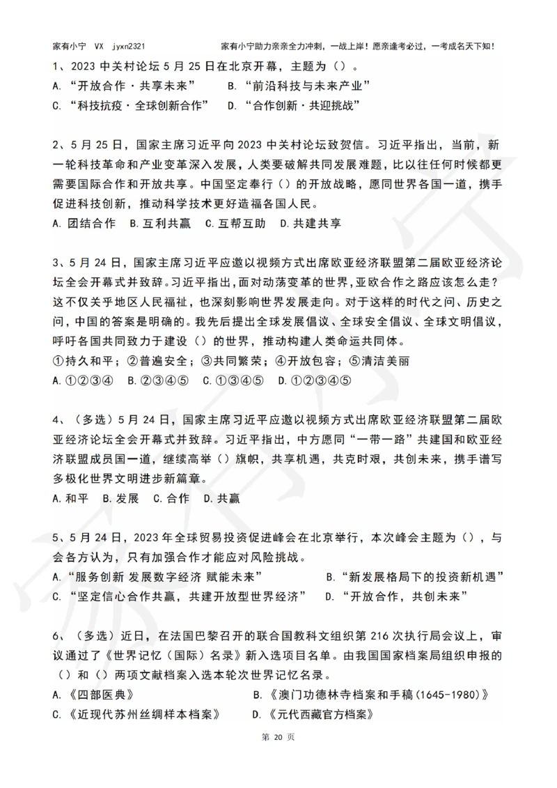
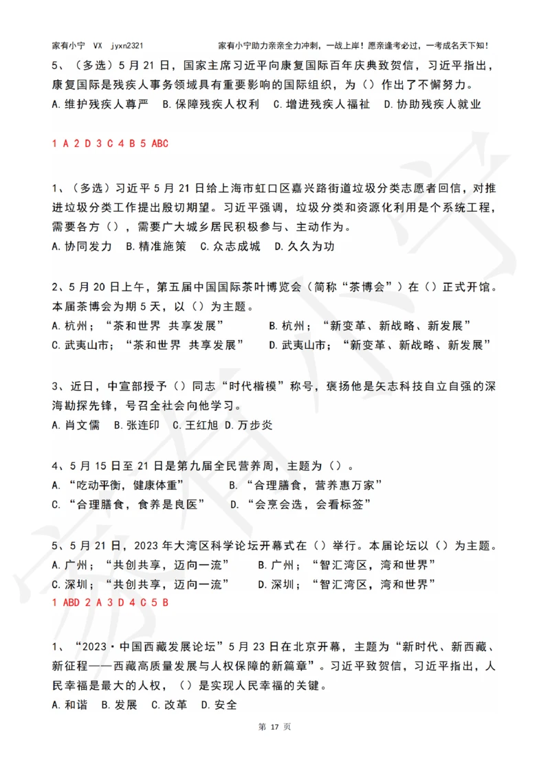
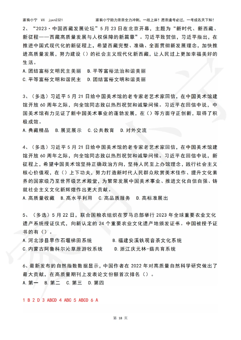
2023年05月时政热点试题及答案_三桶油_中石化笔试_中石化笔试_8、时政(全年持续更新)_2023时政全年持续更新_01时政试题及答案
2026-04-10 10:15:01
2026-01-25 00:27:14
文档预览
文档信息
文档格式
pdf
文档大小
12.257 MB
文档页数
25 页
上传时间
2026-01-25 00:27:14
下载文档
本文档来自网络内容,如有侵犯您的权益请联系我们删除,联系邮箱:wyl860211@qq.com。
上一篇
2011年高考化学试卷(新课标)(空白卷)_历年高考真题合集_化学历年高考真题_新·Word版2008-2025·高考化学真题_化学(按省份分类)2008-2025_2008-2025·(河南)化学高考真题
下一篇
2011年高考化学试卷(新课标)(空白卷)_历年高考真题合集_化学历年高考真题_新·Word版2008-2025·高考化学真题_化学(按省份分类)2008-2025_2008-2025·(湖北)化学高考真题
最新文档
实验班暑假衔接五升六英语人教PEP版h_decrypted_小学教辅2026新版+暑假衔接_2025秋《实验班暑假衔接》语文数学英语(1-6年级多版本)_3-6年级英语人教PEP版《实验班暑假衔接》
第09讲明至清中叶的经济与文化(练习)(原卷版)_07高考历史_2025年新高考资料_一轮复习_2025年高考历史一轮复习讲练测(新教材新高考)(完结)_讲义+练习
2022届高考数学一轮复习(新高考版)第1章§1.1 集 合_新高考复习资料_2022年新高考资料_2022年一轮复习各版本_1.新高考2022年高考数学一轮复习
2022届高考数学一轮复习(新高考版)第10章§10.4 随机事件的概率与古典概型_新高考复习资料_2022年新高考资料_2022年一轮复习各版本_1.新高考2022年高考数学一轮复习
第09讲明至清中叶的经济与文化(练习)(原卷版)_07高考历史_2025年新高考资料_一轮复习_2025年高考历史一轮复习讲练测(新教材新高考)
2022届高考数学一轮复习(新高考版)第10章§10.1 分类加法计数原理与分步乘法计数原理_新高考复习资料_2022年新高考资料_2022年一轮复习各版本_1.新高考2022年高考数学一轮复习
第09讲明至清中叶的经济与文化(原卷版)_07高考历史_新高考复习资料_2024年新高考复习资料_一轮复习资料_完2024年高考历史一轮复习讲练测(课件+讲义+练习)(新高考)_讲义+练习_396
2022届新高考数学提分计划之函数与导数新高考I专用(8)_新高考复习资料_2022年新高考资料_2022届新高考数学二轮复习提分计划之函数与导数新高考专用
第09讲明至清中叶的经济与文化(原卷版)_07高考历史_新高考复习资料_2024年新高考复习资料_一轮复习资料_完2024年高考历史一轮复习讲练测(课件+讲义+练习)(新高考)_讲义+练习
第09讲明至清中叶的经济与文化(原卷版)_07高考历史_2024年新高考资料_1.2024一轮复习_2024年高考历史一轮复习讲练测(新教材新高考)_第09讲明至清中叶的经济与文化(讲义)
热门文档
第09讲明至清中叶的经济与文化(原卷版)_07高考历史_2024年新高考资料_1.2024一轮复习_2024年高考历史一轮复习讲练测(新教材新高考)_第09讲明至清中叶的经济与文化(练习)
第09讲并列句和状语从句(测)-2023年高考英语一轮复习讲练测(全国通用)(解析版)_03高考英语_通用版(老高考)复习资料_2023年复习资料_一轮复习
第09讲名词性从句(精讲)-一轮复习讲义2024年高考英语高频考点题型归纳与方法总结(新高考通用)解析版_03高考英语_新高考复习资料_2024年新高考资料_一轮复习资料_解析版
第09讲名词性从句(精讲)-一轮复习讲义2024年高考英语高频考点题型归纳与方法总结(新高考通用)原卷版_03高考英语_新高考复习资料_2024年新高考资料_一轮复习资料
第09讲副词(练习)(解析版)_03高考英语_2025年新高考资料_一轮复习_2025年高考英语一轮复习讲练测(新教材新高考,含2024年高考真题)_语法
10.3平面向量的应用(精讲)(学生版)_新高考复习资料_2024年新高考资料_一轮复习资料_完2024年高考数学一轮复习一隅三反系列(新高考)_学生版
第09讲利用导数研究函数的零点问题及方程的根(教师版)_02高考数学_2025年新高考资料_一轮复习_备战2025年高考数学一轮复习考点帮_第二部分专项讲义_第三章一元函数的导数及其应用
实验班暑假衔接五升六数学青岛版h_decrypted_小学教辅2026新版+暑假衔接_2025秋《实验班暑假衔接》语文数学英语(1-6年级多版本)_实验班暑假衔接青岛版数学
02卷第六章 数 列《真题模拟卷》-2022年高考一轮数学单元复习(新高考专用)(解析版)_新高考复习资料_2022年新高考资料_2022年高考一轮数学单元复习(新高考专用)9.6更新
01卷第四章 三角函数、解三角形《过关检测卷》-2022年高考一轮数学单元复习一遍过(新高考专用)(解析版)_新高考复习资料_2022年新高考资料_第04章 三角函数、解三角形
随机文档
第09讲传送带模型和木板滑块模型四大题型(举一反三)(解析版)_03高考英语_2025年新高考资料_二轮复习_01高考语文等多个文件_备战2025年高考物理举一反三系列(新高考通用)
第09讲传送带模型和木板滑块模型四大题型(举一反三)(原卷版)_03高考英语_2025年新高考资料_二轮复习_01高考语文等多个文件_备战2025年高考物理举一反三系列(新高考通用)
第09讲代词(核心考点精讲精练)(解析版)-备战2024年高考英语一轮复习考点帮(全国通用)_03高考英语_通用版(老高考)复习资料_2024年复习资料_第二部分语法
第09讲代词(核心考点精讲精练)(原卷版)-备战2024年高考英语一轮复习考点帮(全国通用)_03高考英语_通用版(老高考)复习资料_2024年复习资料_第二部分语法
第09讲从分散到整体——工业革命与全球联系的建立与发展(练习)(解析版)_07高考历史_2024年新高考资料_2.2024二轮复习_2024年高考历史二轮复习讲练测(新教材新高考)
01卷第四章 三角函数、解三角形《过关检测卷》-2022年高考一轮数学单元复习一遍过(新高考专用)(原卷版)_新高考复习资料_2022年新高考资料_第04章 三角函数、解三角形
第09讲从分散到整体——工业革命与全球联系的建立与发展(练习)(原卷版)_07高考历史_2024年新高考资料_2.2024二轮复习_2024年高考历史二轮复习讲练测(新教材新高考)
实验班暑假衔接五升六数学苏教版h_decrypted_小学教辅2026新版+暑假衔接_2025秋《实验班暑假衔接》语文数学英语(1-6年级多版本)_实验班暑假衔接苏教版数学
第09讲二次函数与幂函数(精讲)一轮复习讲义2024年高考数学高频考点题型归纳与方法总结(新高考通用)解析版_02高考数学_新高考复习资料_2024年新高考资料_一轮复习资料
01卷第十章 计数原理、概率《过关检测卷》-2022年高考一轮数学单元复习(新高考专用)(解析版)_新高考复习资料_2022年新高考资料_2022年高考一轮数学单元复习(新高考专用)9.6更新