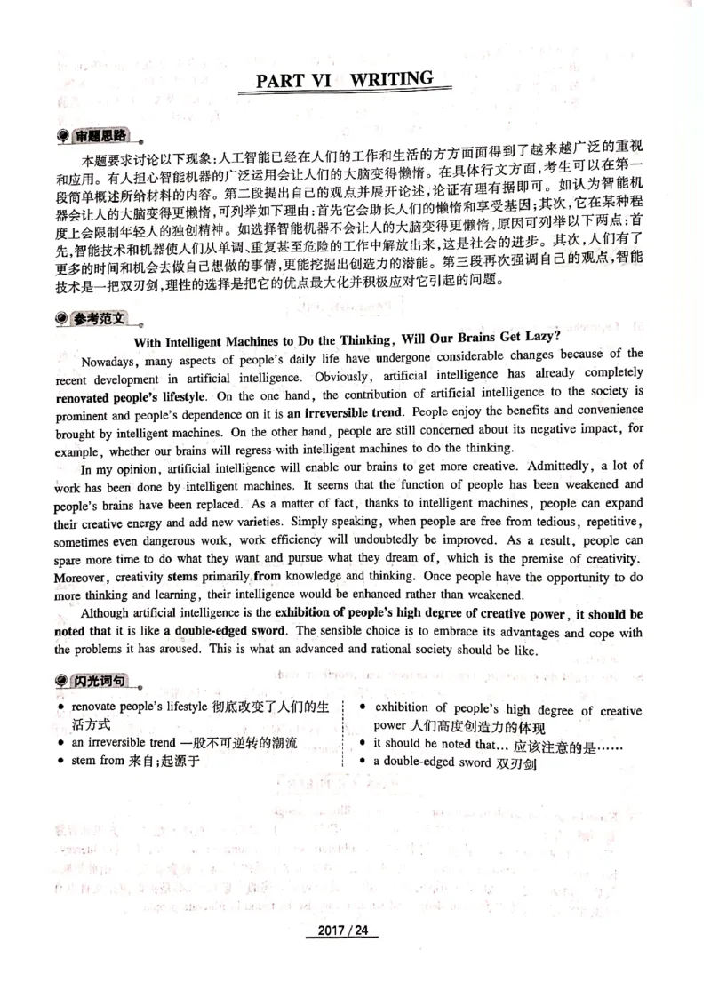
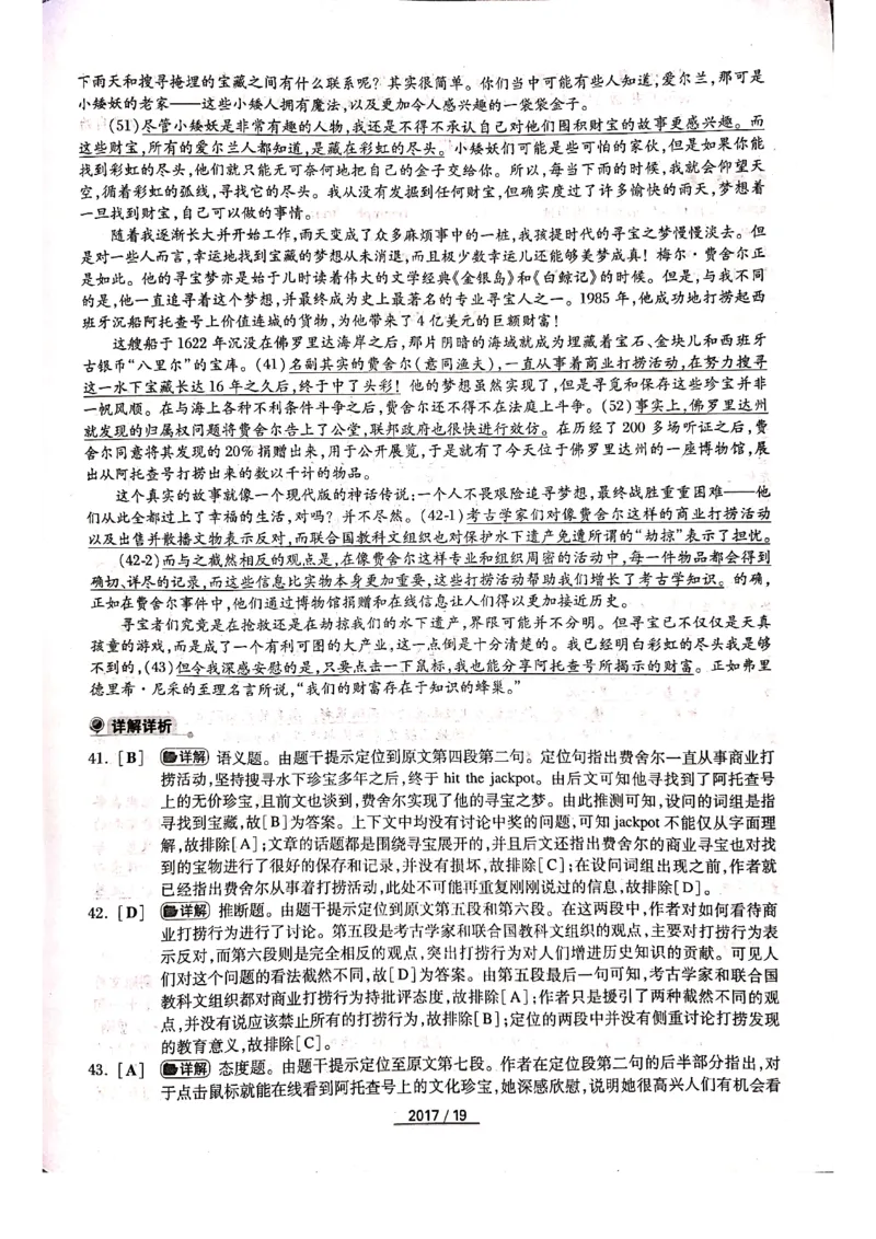
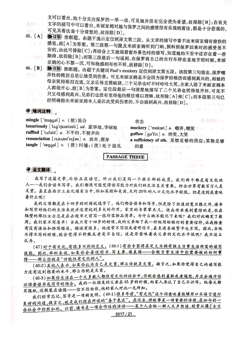
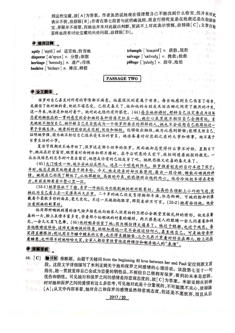
文档
办公文件
生活文档
学习资料
当前位置:
首页
>
文档
>2017年答案解析_2025专四专八真题及备考资料_2009-2024专四真题+备考资料_历年2009-2023专四真题及答案PDF_专四答案解析
2017年答案解析_2025专四专八真题及备考资料_2009-2024专四真题+备考资料_历年2009-2023专四真题及答案PDF_专四答案解析
2026-03-22 16:17:26
2026-02-12 13:55:43
文档预览
文档信息
文档格式
pdf
文档大小
9.352 MB
文档页数
14 页
上传时间
2026-02-12 13:55:43
下载文档
本文档来自网络内容,如有侵犯您的权益请联系我们删除,联系邮箱:wyl860211@qq.com。
上一篇
四川省广安市高2023级第一次模拟考试数学答题卡(1)_2026年1月_260118四川省广安市高2023级第一次模拟考试(广安一诊)(全科)
下一篇
物理-2024届新高三开学摸底考试卷(全国通用旧教材)(答案及评分标准)_2024届新高三开学摸底考试卷_物理-2024届新高三开学摸底考试卷
最新文档
人教版初二英语语法总结及复习要点-04309426c32f_内蒙古中考真题_赠品_初中英语资料
人教版初二英语上册知识点-dc486495a053_内蒙古中考真题_赠品_初中英语资料
人教版初中英语语法大全-89aba59bb6d1_内蒙古中考真题_赠品_初中英语资料
1.2反应热的计算(精练)-(人教版2019选择性必修1)(解析版)_高化_595801221724高中化学新人教版选择性必修一二三电子版教案PPT课件高中试卷_选择性必修1册(人教版)_专项练习
1.2反应热的计算(精练)-(人教版2019选择性必修1)(原卷版)_高化_595801221724高中化学新人教版选择性必修一二三电子版教案PPT课件高中试卷_选择性必修1册(人教版)_专项练习
1.2反应热的计算基础知识讲义新教材人教版(2019)高中化学选择性必修一_高化_2025春-人教版高中化学_03新版高中化学选择性必修1_05培训讲义_讲义+习题_讲义
人教版初中英语全部时态汇总_内蒙古中考真题_赠品_初中英语资料
1.2反应热的计算-2021-2022学年高二化学同步备课教案设计(人教版2019选择性必修1)_高化_2025春-人教版高中化学_03新版高中化学选择性必修1_02教案_教案(表格式)
人教版初三英语各单元知识点总结-69278bd16c0d_内蒙古中考真题_赠品_初中英语资料
人教版初一英语下册-各单元知识点总结-5dd6e123c552_内蒙古中考真题_赠品_初中英语资料
热门文档
人教初一上英语重点难点提示-b90fc48e68da_内蒙古中考真题_赠品_初中英语资料
1.2《第二节离子反应》获奖说课教案教学设计_高化_2025春-人教版高中化学_01新版高中化学必修一_8.课件+教案_教案(赠送参考)
1.2《第二节离子反应》优质课教案教学设计_高化_2025春-人教版高中化学_01新版高中化学必修一_8.课件+教案_教案(赠送参考)
1.2《第二节离子反应》优秀教案教学设计_高化_2025春-人教版高中化学_01新版高中化学必修一_8.课件+教案_教案(赠送参考)
1.2.3离子反应的应用(习题)-名课堂精选2022-2023学年高一化学同步精品备课系列(人教版2019必修第一册)(解析版)_高化_2025春-人教版高中化学_01新版高中化学必修一_习题
1.2.3离子反应的应用(习题)-名课堂精选2022-2023学年高一化学同步精品备课系列(人教版2019必修第一册)(原卷版)_高化_2025春-人教版高中化学_01新版高中化学必修一_习题
1.2.3原子结构与元素周期律第三课时教案_高化_2025春-人教版高中化学_04新版高中化学选择性必修2_08第四套同步课件+教案_1.2.3原子结构与元素性质第三课时
1.2.2离子反应(精讲)-(人教版)解析版_高化_595801221724高中化学新人教版选择性必修一二三电子版教案PPT课件高中试卷_必修一册(人教版)_专项练习
1.2.2离子反应(精讲)-(人教版)原卷版_高化_595801221724高中化学新人教版选择性必修一二三电子版教案PPT课件高中试卷_必修一册(人教版)_专项练习
1.2.2离子反应(精练)-(人教版)解析版_高化_595801221724高中化学新人教版选择性必修一二三电子版教案PPT课件高中试卷_必修一册(人教版)_专项练习
随机文档
1.2.2离子反应(精练)-(人教版)原卷版_高化_595801221724高中化学新人教版选择性必修一二三电子版教案PPT课件高中试卷_必修一册(人教版)_专项练习
1.2.2离子反应(习题)-名课堂精选2022-2023学年高一化学同步精品备课系列(人教版2019必修第一册)(解析版)_高化_2025春-人教版高中化学_01新版高中化学必修一_3.课件+练习新
1.2.2离子反应(习题)-名课堂精选2022-2023学年高一化学同步精品备课系列(人教版2019必修第一册)(原卷版)_高化_2025春-人教版高中化学_01新版高中化学必修一_3.课件+练习新
1.2.2离子反应及离子方程式(教学设计)-(人教版2019必修第一册)_高化_595801221724高中化学新人教版选择性必修一二三电子版教案PPT课件高中试卷_必修一册(人教版)_教学设计
1.2.2离子反应及离子方程式(导学案)-(人教版2019必修第一册)(解析版)_高化_595801221724高中化学新人教版选择性必修一二三电子版教案PPT课件高中试卷_必修一册(人教版)_导学案
1.2.2离子反应及离子方程式(导学案)-(人教版2019必修第一册)(原卷版)_高化_595801221724高中化学新人教版选择性必修一二三电子版教案PPT课件高中试卷_必修一册(人教版)_导学案
1.2.2离子反应及离子方程式(分层作业)-(人教版2019必修第一册)(解析版)_高化_595801221724高中化学新人教版选择性必修一二三电子版教案PPT课件高中试卷_必修一册(人教版)_分层作业
1.2.2离子反应及离子方程式(分层作业)-(人教版2019必修第一册)(原卷版)_高化_595801221724高中化学新人教版选择性必修一二三电子版教案PPT课件高中试卷_必修一册(人教版)_分层作业
1.2.2研究有机化合物的一般方法(教学设计)-(人教版2019选择性必修3)_高化_595801221724高中化学新人教版选择性必修一二三电子版教案PPT课件高中试卷_选择性必修3册(人教版)_教学设计
1.2.2研究有机化合物的一般方法(导学案)(解析版)_高化_595801221724高中化学新人教版选择性必修一二三电子版教案PPT课件高中试卷_选择性必修3册(人教版)_导学案