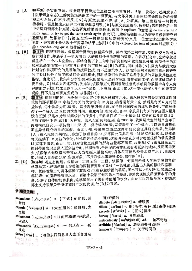
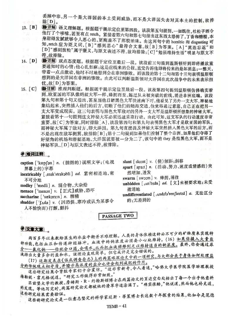
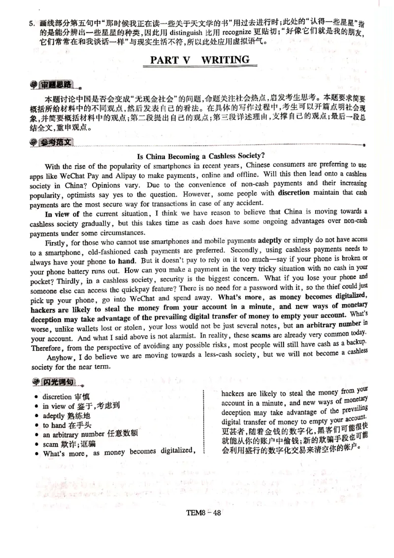
壁纸
办公文件
生活文档
学习资料
当前位置:
首页
>
文档
>预测第二套答案解析_2025专四专八真题及备考资料_2009-2024专八真题+备考资料_24专八预测押题卷_专八预测卷5套_答案解析
预测第二套答案解析_2025专四专八真题及备考资料_2009-2024专八真题+备考资料_24专八预测押题卷_专八预测卷5套_答案解析
2026-02-14 06:24:18
2026-02-14 06:00:31
文档预览
文档信息
文档格式
pdf
文档大小
8.018 MB
文档页数
13 页
上传时间
2026-02-14 06:00:31
下载文档
本文档来自网络内容,如有侵犯您的权益请联系我们删除,联系邮箱:wyl860211@qq.com。
上一篇
预测第二套_2025专四专八真题及备考资料_2009-2024专四真题+备考资料_专四预测押题卷13+5套_专四预测押题卷5套(附听力及解析)_预测卷
下一篇
预测第五套_2025专四专八真题及备考资料_2009-2024专八真题+备考资料_24专八预测押题卷_专八预测卷5套_预测卷
最新文档
福建省龙岩市龙岩一中2025届高三上学期开学考试政治试题(1)_8月_240825福建省龙岩市龙岩一中2025届高三上学期开学考试
01.2025监理理论法规第1讲万人模考一_监理工程师_2025监理工程师_2025年监理工程师SVIP_2025年监理概论法规SVIP_03-习题精析✿实战特训✿模考通关_万人模考一
2024年高考全国各地模拟考作文汇编原题+审题+立意+例文第24辑(1)_2024年4月_其他_2024年高考语文全国各地模拟考作文汇编(全国通用)
01.2025监理合同管理第5讲直播密训(五)_监理工程师_2025监理工程师_2025年监理工程师SVIP_2025年监理合同管理SVIP_04-冲刺串讲✿考点强化✿小灶集训_03.直播密训三
福建省龙岩市龙岩一中2025届高三上学期开学考试历史试题(1)_8月_240825福建省龙岩市龙岩一中2025届高三上学期开学考试
01.2025监理合同管理第3讲直播密训(三)_监理工程师_2025监理工程师_2025年监理工程师SVIP_2025年监理合同管理SVIP_04-冲刺串讲✿考点强化✿小灶集训_02.直播密训二
2024年高考全国各地模拟考作文汇编原题+审题+立意+例文第22辑_2024年5月_01按日期_2号_2024高考语文写作专题(素材大全+写作技巧+满分作文+真题)
福建省龙岩市某校2024-2025学年高三上学期开学考试英语试题参考答案_8月_240825福建省龙岩市龙岩一中2025届高三上学期开学考试_福建省龙岩市龙岩一中2025届高三上学期开学考试英语试题
福建省龙岩市某校2024-2025学年高三上学期开学考试英语试题_8月_240825福建省龙岩市龙岩一中2025届高三上学期开学考试_福建省龙岩市龙岩一中2025届高三上学期开学考试英语试题
01.2025监理合同管理第1讲直播密训(一)_监理工程师_2025监理工程师_2025年监理工程师SVIP_2025年监理合同管理SVIP_04-冲刺串讲✿考点强化✿小灶集训_01.直播密训一
热门文档
福建省龙岩市某校2024-2025学年高三上学期开学考试物理试题_8月_240825福建省龙岩市龙岩一中2025届高三上学期开学考试_福建省龙岩市龙岩一中2025届高三上学期开学考试物理试题+答案
2024年高考全国各地模拟考作文汇编原题+审题+立意+例文第22辑(1)_2024年4月_其他_2024年高考语文全国各地模拟考作文汇编(全国通用)
福建省龙岩市某校2024-2025学年高三上学期开学考试化学试题_8月_240825福建省龙岩市龙岩一中2025届高三上学期开学考试_福建省龙岩市龙岩一中2025届高三上学期开学考试化学试题
福建省三明第一中学2023-2024学年高二下学期第二次月考历史试题(含答案)_6月_2406302024福建省三明市第一中学高二下学期第二次月考
01.2025监理合同管理第1讲查缺补漏卷_监理工程师_2025监理工程师_2025年监理工程师SVIP_2025年监理合同管理SVIP_03-习题精析✿实战特训✿模考通关
2024年高考全国各地模拟考作文汇编原题+审题+立意+例文第21辑_2024年5月_01按日期_2号_2024高考语文写作专题(素材大全+写作技巧+满分作文+真题)
福建省三明第一中学2023-2024学年高二下学期第二次月考历史答案_6月_2406302024福建省三明市第一中学高二下学期第二次月考
01.2025监理合同管理第1讲万人模考一_监理工程师_2025监理工程师_2025年监理工程师SVIP_2025年监理合同管理SVIP_03-习题精析✿实战特训✿模考通关_万人模考一
2024年高考全国各地模拟考作文汇编原题+审题+立意+例文第21辑(1)_2024年4月_其他_2024年高考语文全国各地模拟考作文汇编(全国通用)
01.2025监理《合同管理》领学直播观看版_监理工程师_2025监理工程师_2025年监理工程师SVIP_2025年监理合同管理SVIP_02-基础精讲✿高端面授✿深度强化_--配套讲义--
随机文档
福建省三明市第一中学2023-2024学年高二下学期第二次月考语文试题(含答案)_6月_2406302024福建省三明市第一中学高二下学期第二次月考
福建省三明市第一中学2023-2024学年高二下学期第二次月考英语试题(含答案)_6月_2406302024福建省三明市第一中学高二下学期第二次月考
2024年高考全国各地模拟考作文汇编原题+审题+立意+例文第20辑_2024年5月_01按日期_2号_2024高考语文写作专题(素材大全+写作技巧+满分作文+真题)
福建省三明市第一中学2023-2024学年高二下学期第二次月考英语答案_6月_2406302024福建省三明市第一中学高二下学期第二次月考
2024年高考全国各地模拟考作文汇编原题+审题+立意+例文第20辑(1)_2024年4月_其他_2024年高考语文全国各地模拟考作文汇编(全国通用)
01.2025年监理土建目标控制第5讲直播密训(五)_监理工程师_2025监理工程师_2025年监理工程师SVIP_2025年监理土建控制SVIP_04-冲刺串讲✿考点强化✿小灶集训_03.直播密训三
福建省三明市第一中学2023-2024学年高二下学期第二次月考生物试题(含答案)_6月_2406302024福建省三明市第一中学高二下学期第二次月考
2024年高考全国各地模拟考作文汇编原题+审题+立意+例文第19辑_2024年5月_01按日期_2号_2024高考语文写作专题(素材大全+写作技巧+满分作文+真题)
01.2025年监理土建目标控制第3讲直播密训(三)_监理工程师_2025监理工程师_2025年监理工程师SVIP_2025年监理土建控制SVIP_04-冲刺串讲✿考点强化✿小灶集训_02.直播密训二
01.2025年监理土建目标控制第1讲直播密训(一)_监理工程师_2025监理工程师_2025年监理工程师SVIP_2025年监理土建控制SVIP_04-冲刺串讲✿考点强化✿小灶集训_01.直播密训一